Why Partnering with an AI Software Development Company Matters
August 19, 2025
Alex Shubin | Founder & CEO at SDA

Overview
Partnering with an AI software development company is essential for organizations seeking to elevate innovation, operational efficiency, and competitiveness within the fast-paced SaaS landscape. Leveraging AI expertise can significantly enhance product functionality, accelerate development timelines, and boost user satisfaction and revenue. Companies that neglect to integrate AI into their operations risk falling behind their competitors, underscoring the necessity of adopting AI-driven solutions to remain relevant and successful in today's market.
Introduction
The rapid evolution of the SaaS development landscape is fundamentally driven by the transformative power of artificial intelligence. As organizations strive to enhance operational efficiency and user engagement, partnering with an AI software development company emerges as a crucial strategy for maintaining a competitive edge.
What, then, becomes of those who choose to overlook this pivotal shift? The stakes are extraordinarily high; failing to integrate AI not only risks stagnation but could also result in significant operational disadvantages in an increasingly AI-driven market.
It is imperative for organizations to act decisively and embrace this change to thrive in the future.
Recognize the Urgency of AI in SaaS Development
The SaaS development landscape is experiencing a significant transformation, with for innovation and operational efficiency. Companies that fail to integrate AI into their development processes risk being outpaced by competitors who leverage these advanced technologies. AI not only automates repetitive tasks but also enhances user experiences through personalized interactions and predictive analytics that inform strategic decision-making.
For example, 9 Essential AI Development Services for SaaS Product Owners, refining software features to ensure products not only meet but exceed expectations. As the demand for more intelligent, responsive applications escalates, it becomes increasingly clear that an AI software development company must embrace AI. Ignoring this trend could lead to stagnation in a rapidly evolving market, where organizations that Why Partnering with a UX Company Drives SaaS Success are projected to see a 20% increase in user satisfaction, as evidenced by AI-driven SaaS platforms.
Moreover, case studies such as Medtronic's optimized supply chain and St James’s Hospital's cloud transformation illustrate how AI integration enhances service delivery and operational efficiency. As Michael Stricklen from EY-Parthenon highlights, organizations that proactively acquire new skills and commit to a long-term transformation mindset will be best positioned to thrive in the AI-first era. In this context, organizations must act decisively to maintain competitiveness and relevance.

Leverage AI Expertise for Enhanced Product Functionality
Collaborating with an AI software development company enables organizations to harness specialized knowledge that significantly enhances product functionality. AI specialists possess extensive experience in developing algorithms that improve engagement and optimize operational efficiency. For instance, intelligent chatbots can be developed to provide real-time customer support, resulting in heightened client satisfaction and retention rates.
Moreover, AI-driven analytics deliver valuable insights into user behavior, enabling continuous product refinement. As Erin Chapple, Corporate Vice President of Azure Core Product and Design at Microsoft, asserts, "AI is reshaping our daily lives and fundamentally altering how organizations operate."
By leveraging the Why Custom CRM Solutions Drive SaaS Success and Growth, companies can ensure their software solutions are not only functional but also innovative, distinguishing themselves in a competitive marketplace. This Why Choose a Software Development Outsource Company for SaaS?—potentially —and fosters a Why Choose a Custom Application Development Company for SaaS Success.
Furthermore, AI can optimize product design for sustainability, addressing the increasing demand for environmentally conscious solutions.

Gain a Competitive Edge Through AI Collaboration
In today's competitive landscape, rapidly and effectively innovating is crucial for gaining a decisive edge. Collaborating with an AI software development company equips organizations with 10 Benefits of Choosing an Outsourcing Software Development Company that may be beyond internal reach. For instance, AI technologies can analyze vast datasets in real-time, facilitating faster decision-making and enabling companies to respond swiftly to market changes. This capability is vital, especially considering that:
- 61% of marketers deem AI essential for their data strategy.
- 92.1% of companies reported valuable rewards from investing in data and AI in 2022.
This underscores .
Furthermore, collaborating with an AI software development company can lead to the creation of 10 Benefits of Dedicated Software Development for SaaS Success from competitors, thereby fostering customer loyalty and enhancing market share. Organizations leveraging AI have reported significant advancements; notably:
- 44% of executives have observed improved productivity.
- 41.29% of marketers have experienced increased revenue from AI-driven email marketing strategies.
For example, Brinks Home implemented AI tools to optimize service call scheduling, achieving a remarkable 9.5% increase in overall revenue over two years. As the AI SaaS market is projected to expand at a CAGR of 38.28%, organizations that embrace AI technologies are well-positioned to capitalize on emerging opportunities and maintain a competitive edge in their sectors. However, it is crucial to recognize that 23% of organizations feel unprepared to manage AI risks, indicating that while the benefits are substantial, 10 Best Companies to Outsource Software for SaaS Success are essential for successful implementation.

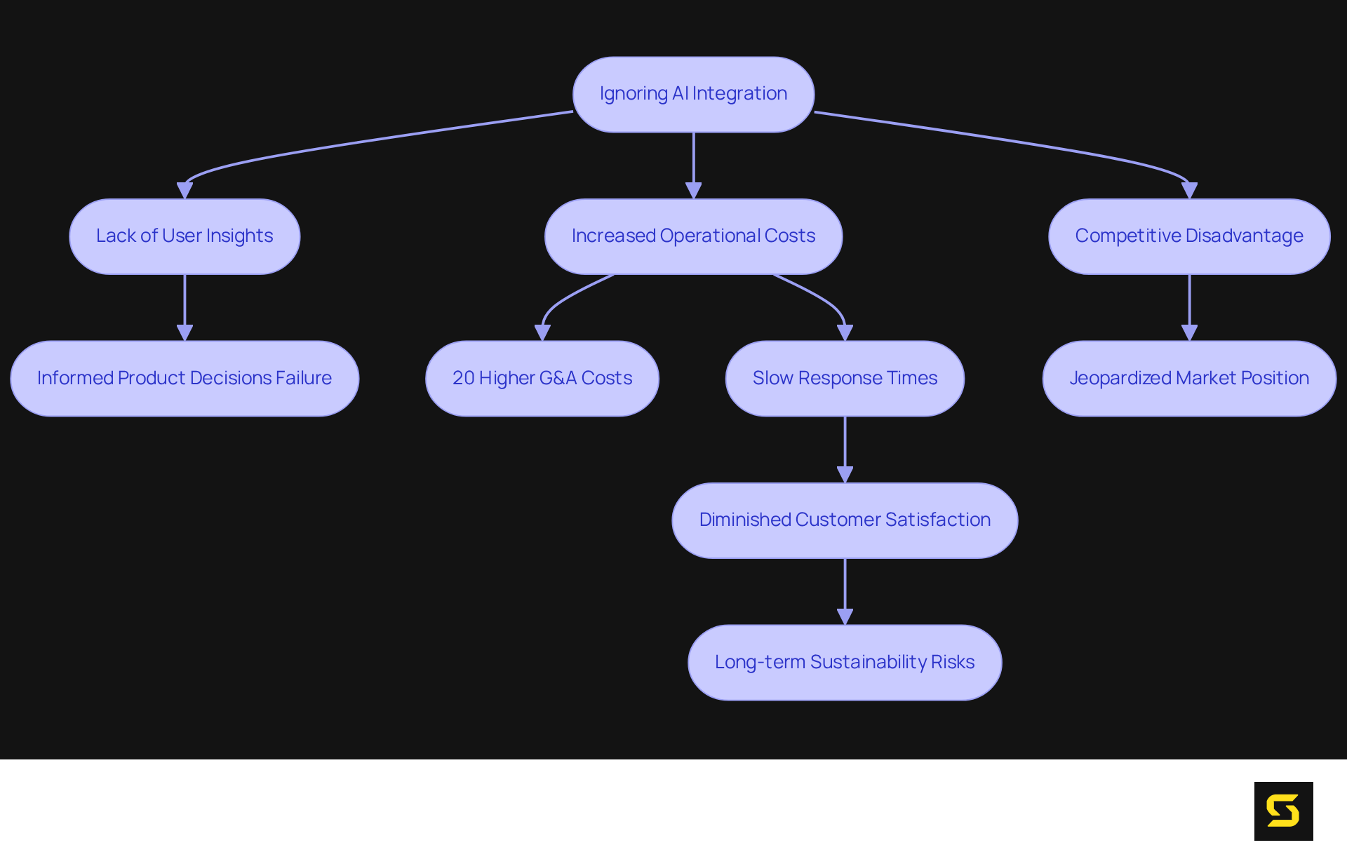
Understand the Risks of Ignoring AI Integration
Neglecting the integration of AI into the practices of an AI software development company poses 10 Benefits of Enterprise Mobile App Development for SaaS Owners. As competitors increasingly leverage AI technologies, those who fail to adapt may find themselves at a significant disadvantage, struggling to meet the evolving demands of their customers. Organizations lacking AI-driven analytics face challenges in gaining insights into user behavior, leading to uninformed product decisions that do not resonate with their target audience.
Furthermore, the absence of automation can escalate 10 Benefits of Progressive Web App Development Services for SaaS Owners; organizations not utilizing AI incur 20% higher General and Administrative (G&A) costs and experience slow response times, ultimately diminishing customer satisfaction. In an environment where agility and innovation are paramount, overlooking AI integration could jeopardize a company's market position and long-term sustainability.
The anticipated 25-55% 10 Benefits of Custom Software for SaaS Product Owners with AI integration underscores the urgency for an AI software development company to adopt these technologies. Additionally, the potential for data breaches is significant, as evidenced by one-third of organizations experiencing data breaches in cloud services, further illustrating the risks of neglecting AI.
The consequences of inaction are evident in the experiences of organizations that have lagged due to their reluctance to adopt AI, highlighting the necessity for an AI software development company to to remain competitive and efficient. As Wolter Rebergen aptly stated, "The future of SaaS is undeniably intertwined with AI, and the time to embrace this transformation is now.

Conclusion
Want to see AI automation in action? Discover how AI automation plugs into your existing business systems to deliver results in as little as 4 weeks.
The integration of AI in SaaS development has transitioned from a luxury to an essential strategy for organizations striving to maintain a competitive edge in a swiftly changing market. Collaborating with an AI software development company equips businesses with the expertise and resources necessary to fully leverage AI technologies. This partnership not only enables organizations to meet user expectations but also empowers them to surpass them, ultimately driving innovation and enhancing operational efficiency.
Key insights from the discussion underscore the pressing need for AI adoption, the benefits of utilizing specialized knowledge to enhance product functionality, and the competitive advantage gained through collaboration with AI experts. Notable real-world examples, such as Medtronic's improved service delivery and Brinks Home's revenue growth, illustrate the concrete advantages of AI integration. Furthermore, organizations that neglect these advancements risk significant operational inefficiencies and the potential erosion of their market relevance.
Embracing AI is not merely beneficial; it is vital for future success. Companies must take decisive action to weave AI into their development processes, not only to keep pace with competitors but to emerge as leaders in their fields. By proactively pursuing AI integration, businesses can unlock new opportunities, stimulate innovation, and secure long-term sustainability in an era where AI is increasingly pivotal to business success.
FAQ
Why is AI important in SaaS development?
AI is crucial in SaaS development as it drives innovation and operational efficiency, helping companies to automate repetitive tasks and enhance user experiences through personalized interactions and predictive analytics.
What risks do companies face if they do not integrate AI into their development processes?
Companies that fail to integrate AI risk being outpaced by competitors who leverage these technologies, potentially leading to stagnation in a rapidly evolving market.
How does AI improve user experiences in SaaS applications?
AI improves user experiences by analyzing user behavior to refine software features, ensuring that products not only meet but exceed user expectations.
What is the projected impact of partnering with an AI software development company?
Organizations that partner with an AI software development company are projected to see a 20% increase in user satisfaction.
Can you provide examples of successful AI integration in organizations?
Yes, examples include Medtronic's optimized supply chain and St James’s Hospital's cloud transformation, which illustrate how AI integration can enhance service delivery and operational efficiency.
What mindset should organizations adopt to thrive in the AI-first era?
Organizations should adopt a long-term transformation mindset and proactively acquire new skills to remain competitive and relevant in the AI-first era.
