Select the Right Mobile Development Agency: A Step-by-Step Guide
September 24, 2025
Alex Shubin | Founder & CEO at SDA

Overview
This article serves as a comprehensive step-by-step guide for selecting the right mobile development agency. It emphasizes the critical importance of understanding project requirements, conducting thorough research on potential firms, and meticulously evaluating proposals. By outlining key criteria for agency selection—such as experience, technical skills, and cultural fit—it provides a robust framework for decision-making. Furthermore, the article addresses common challenges that may arise during the selection process, ensuring that readers are equipped to make informed and effective choices.
Introduction
Selecting the right mobile development agency is akin to navigating a labyrinth of choices, each fraught with its own complexities and requirements. In an era where businesses increasingly depend on mobile applications to engage customers and streamline operations, grasping the nuances of app development is not just beneficial—it's essential. This guide presents a structured approach to identifying the ideal partner, detailing critical criteria and a step-by-step process that ensures alignment with specific project goals. Yet, with a multitude of options at your disposal, how can you discern which agency genuinely possesses the expertise and cultural fit necessary for a successful collaboration?
Understand Mobile App Development Basics
Creating software applications specifically designed for handheld devices encompasses several critical stages: planning, design, construction, testing, and deployment. It is imperative to understand the different types of mobile apps—native, hybrid, and web apps—to make informed decisions:
- Native Apps: Tailored for specific platforms like iOS or Android, these applications utilize platform-specific languages such as Swift for iOS and Kotlin for Android. They deliver optimal performance and user experience; however, they can be , often exceeding several hundred thousand dollars and requiring a minimum of six months to launch. Companies must also consider varying compliance standards across regions, which can significantly impact project timelines and budgets.
- Hybrid Apps: Merging elements of both native and web apps, hybrid apps facilitate cross-platform compatibility. They are generally simpler and quicker to create, allowing for code sharing across platforms, which can save 30-50% of development time compared to traditional native creation. Additionally, hybrid apps provide offline functionality and enable faster deployment across multiple operating systems, making them an appealing choice for many businesses.
- Web Apps: Accessed via web browsers and not installed on devices, web apps are constructed using standard web technologies. They offer benefits such as reduced operational costs, automatic updates, and accessibility from any location. Nevertheless, they necessitate an active internet connection and have functional limitations compared to native apps. Ensuring cross-browser compatibility and responsive design through rigorous testing is essential for delivering a seamless user experience.
Familiarizing yourself with these app types empowers you to engage more effectively with potential service providers at a mobile development agency, clarifying your project requirements and aligning them with industry standards. As the application creation sector continues to evolve, projected to reach significant milestones by 2025, grasping these fundamentals is crucial for success. Furthermore, as consumer expectations shift, users increasingly anticipate apps to understand their preferences better than they do themselves, all while safeguarding their privacy. Companies must also remain vigilant about the risks of vendor lock-in when adopting proprietary frameworks, which can complicate future planning strategies.

Identify Key Criteria for Agency Selection
When choosing a , it is essential to consider key criteria that will ensure the success of your project.
- Experience and Expertise: Prioritize a mobile development agency with a proven track record in mobile app development, particularly within your industry. Their experience is a strong indicator of their ability to deliver results.
- Portfolio Review: Analyze their previous works to evaluate the quality and diversity of their contributions. A robust portfolio showcases their capability and creativity.
- Client Testimonials: Seek feedback from past clients to gauge satisfaction and reliability. Positive testimonials are a testament to their commitment to excellence.
- Technical Skills: Ensure the organization possesses expertise in the technologies pertinent to your initiative, such as React Native or Flutter. This technical proficiency is crucial for the successful execution of your project.
- Communication and Collaboration: Evaluate their responsiveness and willingness to engage in open dialogue throughout the project. Effective communication fosters a collaborative environment that enhances project outcomes.
- Cultural Fit: Consider whether the firm's values and working style align with your organization's culture. A strong cultural fit can significantly impact the success of your partnership.
By establishing these standards, you can create a shortlist of mobile development agencies that are well-equipped to meet your requirements.

Follow a Step-by-Step Selection Process
To effectively select the right mobile development agency, follow these essential steps:
- Define Your Project Requirements: Begin by clearly outlining your app's features, target audience, and business goals. This foundational step is crucial for directing conversations with prospective organizations and ensuring alignment with your vision.
- Research Potential Firms: Leverage online resources, referrals, and industry networks to compile a list of firms that meet your criteria. Engaging with a mobile development agency that has experience in your sector can significantly enhance the relevance of their proposals.
- Initial Outreach: Reach out to selected firms to discuss your project and gauge their interest and availability. This initial interaction provides valuable insights into their responsiveness and willingness to collaborate.
- Request Proposals: Solicit detailed proposals that outline their approach, timelines, and costs. This will facilitate a comprehensive comparison of offerings and help identify which agencies can meet your specific needs. Keep in mind that mobile app developers in the US typically charge between $100 and $150 per hour, which is vital for budgeting.
- Evaluate Proposals: Carefully assess each proposal based on your defined criteria, focusing on their understanding of your project and the proposed solutions. Look for a mobile development agency that demonstrates a clear understanding of your needs and provides innovative solutions. Additionally, evaluate their technical expertise and experience in relevant programming languages and platforms.
- Conduct Interviews: Schedule meetings with top candidates to discuss their proposals in detail. This is an opportunity to evaluate their communication skills, cultural fit, and how well they can articulate their strategies. During this process, consider inquiring about their approach to safeguarding your app idea, such as signing a Non-Disclosure Agreement (NDA).
- Check References: Reach out to former clients to verify the firm's reliability and quality of work. Understanding previous client experiences can provide meaningful insights into the organization’s performance and support. Agencies, such as a mobile development agency that has successfully completed over 70 assignments, often showcase their capability and reliability.
- Make Your Choice: Select the organization that best aligns with your requirements, budget, and values. A well-informed decision will lay the groundwork for a successful partnership and project execution.

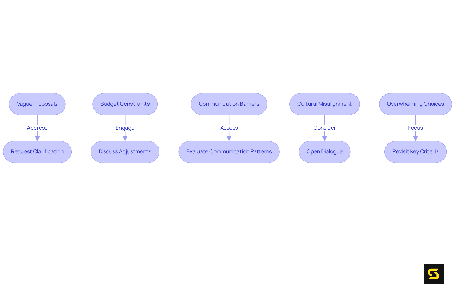
Troubleshoot Common Selection Challenges
During the selection process, you may encounter several challenges that require strategic troubleshooting. Here’s how to effectively address them:
- Vague Proposals: When proposals lack detail, it is imperative to request clarification on specific points. This ensures a comprehensive understanding of the organization’s approach and capabilities. Notably, approximately 60% of clients reported experiencing vague proposals from agencies in 2025, underscoring the necessity of addressing this issue upfront.
- Budget Constraints: If costs exceed your budget, engage in discussions regarding potential adjustments or phased development options. Development costs for mobile applications can range from $3,000 to $150,000 or more. Therefore, understanding these variations is essential. Many agencies are amenable to flexible pricing structures that can accommodate your financial limitations while still delivering quality results.
- Communication Barriers: Should you encounter communication difficulties, it is crucial to evaluate whether this is a one-time issue or a recurring pattern. Effective communication is vital for success; establishing a dedicated point of contact can significantly reduce misunderstandings.
- Cultural Misalignment: If you sense a cultural mismatch, consider whether it can be resolved through open dialogue or if it constitutes a dealbreaker. Aligning on values and work ethics can profoundly impact collaboration and project outcomes.
- Overwhelming Choices: If you feel inundated by options, revisit your key criteria and focus on organizations that fulfill your most essential needs. Utilizing or creating detailed product requirements documents can streamline the decision-making process.
By proactively addressing these challenges, you can maintain momentum in your selection process and ultimately select the right mobile development agency.

Conclusion
Selecting the right mobile development agency is not just a choice; it is a critical step that can significantly influence the success of your app project. By understanding the nuances of mobile app types—native, hybrid, and web—you equip your business with the knowledge necessary to communicate your needs effectively. This foundational understanding, combined with clear criteria for agency selection, ensures that your chosen partner aligns seamlessly with your project's vision and goals.
Throughout this article, we have emphasized essential criteria such as experience, portfolio quality, client feedback, and technical skills. These elements are vital in the decision-making process. Following a structured selection process, which includes defining project requirements, researching potential firms, and evaluating proposals, streamlines your journey toward finding the right development agency. Furthermore, addressing common challenges like vague proposals and budget constraints enhances the overall selection experience.
Ultimately, the significance of making an informed choice cannot be overstated. A well-matched mobile development agency not only brings technical expertise but also fosters a collaborative environment that can lead to innovative solutions. By applying the insights and strategies outlined herein, your business can navigate the complex landscape of mobile development with confidence, paving the way for successful app deployment and user satisfaction.
FAQ
What are the critical stages of mobile app development?
The critical stages of mobile app development include planning, design, construction, testing, and deployment.
What are the different types of mobile apps?
The different types of mobile apps are native apps, hybrid apps, and web apps.
What are native apps, and what are their advantages and disadvantages?
Native apps are tailored for specific platforms like iOS or Android, using platform-specific languages such as Swift and Kotlin. They deliver optimal performance and user experience but can be costly and time-consuming to develop, often exceeding several hundred thousand dollars and requiring a minimum of six months to launch.
What are hybrid apps, and how do they differ from native apps?
Hybrid apps merge elements of both native and web apps, facilitating cross-platform compatibility. They are generally simpler and quicker to create, allowing for code sharing across platforms, which can save 30-50% of development time compared to native apps. Hybrid apps also offer offline functionality and faster deployment across multiple operating systems.
What are web apps, and what are their advantages and limitations?
Web apps are accessed via web browsers and are not installed on devices. They offer benefits such as reduced operational costs, automatic updates, and accessibility from any location. However, they require an active internet connection and have functional limitations compared to native apps. Ensuring cross-browser compatibility and responsive design is crucial for a seamless user experience.
Why is it important to understand different app types when engaging with mobile development agencies?
Understanding different app types empowers you to engage more effectively with potential service providers, clarifying your project requirements and aligning them with industry standards.
What future trends should companies be aware of in mobile app development?
As the application creation sector evolves, projected to reach significant milestones by 2025, companies should be aware of shifting consumer expectations, with users anticipating apps to understand their preferences while safeguarding their privacy.
What risks should companies consider when adopting proprietary frameworks for app development?
Companies must remain vigilant about the risks of vendor lock-in when adopting proprietary frameworks, as this can complicate future planning strategies.
