Mastering App Development Platforms for SaaS Success
August 27, 2025
Alex Shubin | Founder & CEO at SDA

Overview
Mastering app development platforms is essential for achieving success in Software as a Service (SaaS) applications. Selecting the right platform—be it native, hybrid, or web-based—hinges on crucial factors such as:
- Scalability
- Security
- User experience
- Alignment with business objectives
These elements are vital for addressing client needs and facilitating future growth. By understanding and navigating these considerations, businesses can position themselves for long-term success in a competitive landscape.
Introduction
The landscape of app development platforms is evolving at an unprecedented pace, particularly within the Software as a Service (SaaS) sector, where the right choice can significantly impact a product’s success. As organizations navigate through native, hybrid, and web-based solutions, understanding these options is essential for addressing specific business needs and meeting user expectations. Yet, with the increasing complexity of technology and market demands, how can companies ensure their platform selection aligns with their strategic objectives while optimizing performance and cost?
Understand App Development Platforms
10 Benefits of Choosing an Outsourcing Software Development Company serve as the cornerstone for creating software applications, particularly within the SaaS domain. These frameworks can be categorized into native, hybrid, and web-based solutions.
- Native systems, such as iOS and Android, deliver exceptional performance and provide access to device features, albeit requiring distinct codebases. According to Compuware, "85% of users prefer native apps for superior performance," underscoring the advantages of native development despite its elevated costs.
- Hybrid frameworks, exemplified by React Native, facilitate cross-device development, striking a balance between performance and efficiency. Notably, 10 Benefits of Custom Software for SaaS Product Owners can cut development time by 50% compared to building separate native versions, making them a 10 Benefits of Outsourcing Software Development for SaaS Owners, as highlighted by Clutch.
- Web-based systems, including Progressive Web Apps (PWAs), ensure accessibility across devices, although they may lack certain native features, potentially impacting user experience.
Understanding these distinctions empowers organizations to select the most based on their specific needs, client expectations, and resource availability. For instance, a healthcare startup might prioritize security and compliance, rendering a native solution more appropriate despite its higher costs, while a fitness application targeting a wide audience could leverage a hybrid approach to maximize reach and engagement.
As we look toward 2025, market share dynamics reveal a growing inclination towards hybrid and web-based solutions, especially among startups and companies aiming to optimize costs and project timelines. This trend signifies an increasing demand for adaptable applications capable of serving diverse audiences while ensuring seamless interactions. Ultimately, the choice among these systems hinges on the project's specific objectives, the complexity of required features, and the allocated budget for the app development platform.

Evaluate Key Selection Criteria
When selecting an app development platform, organizations must prioritize several 10 Essential Features for Effective Telemedicine App Development:
- Scalability
- Security
- User experience
- Integration capabilities
Scalability is paramount; it ensures that the system can accommodate increases in user numbers and data volume without compromising performance. This is particularly vital in the SaaS landscape, where 10 Benefits of Enterprise Mobile App Development for SaaS Owners can fluctuate significantly. The global SaaS market is projected to reach $251 billion by 2024, underscoring the importance of choosing a solution that can grow alongside increasing demand.
Security is of utmost importance, especially in sectors such as healthcare, where the management of sensitive data is a daily necessity. By 2025, the focus on robust security measures will intensify as organizations contend with heightened scrutiny regarding data protection and compliance. Notably, 66% of enterprises cite security as a primary concern when utilizing public cloud services.
The (UX) should also be a central consideration; systems that promote intuitive design and seamless navigation are more likely to enhance engagement and retention. Remarkably, 85% of customers are willing to pay a premium for a SaaS product that offers a 10 Benefits of Dedicated Software Development for SaaS Success, illustrating the financial implications of prioritizing UX in application development.
Moreover, the ability to integrate with existing systems and external services can profoundly influence the overall efficiency of the solution. For instance, 39% of buyers identified integration with currently utilized software as the most critical factor when selecting a software provider. A SaaS firm specializing in customer relationship management (CRM) should opt for a solution that effortlessly integrates with widely-used CRM tools, thus streamlining operations and boosting user satisfaction.
By meticulously evaluating these criteria, organizations can select an app development platform that meets their current needs and encourages future growth and innovation.

Align Platform Choice with Business Objectives
To enhance the efficiency of an , organizations must strategically align their selection with broader business goals. This alignment begins with a thorough understanding of the target market and the definition of key performance indicators (KPIs) that will guide success.
For instance, a fitness organization seeking to enhance participant engagement through gamification should choose a system that facilitates 10 Benefits of Fintech Custom Software Development for SaaS Owners and 9 Benefits of Enterprise Mobile Application Development for SaaS Owners. Moreover, cross-department collaboration is essential in application development to ensure that all stakeholders are aligned with the business goals.
It is equally vital to evaluate how the selected system can promote 10 Best Companies to Outsource Software for SaaS Success and flexibility to changing market situations, including trends such as AI incorporation for highly tailored interactions. By ensuring that system capabilities align with business objectives, companies can attain measurable outcomes and gain a competitive advantage in their respective sectors.
This emphasis on KPIs not only assists in choosing the appropriate app development platform but also improves the overall experience, especially in areas like fitness and SaaS, where engagement is crucial. Notably, statistics reveal that 60% of individuals cease utilizing an app within the initial week without effective retention tools, underscoring the importance of concentrating on engagement strategies. Furthermore, considering that only 25% of individuals return to an app after the first day, effective engagement strategies become even more essential.

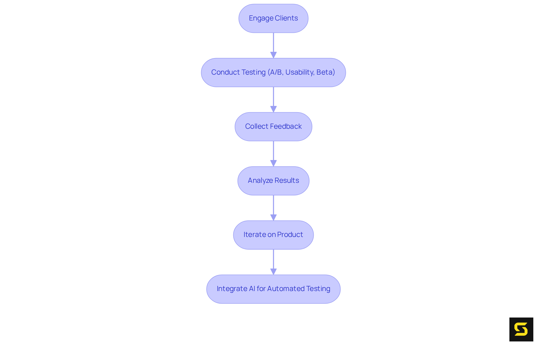
Implement Testing and Iteration Strategies
10 Essential Tips for Custom ERP Development Success are crucial for the success of any app development platform project. Organizations must adopt a client-focused approach, actively engaging actual individuals in the testing process to gather invaluable feedback. Techniques such as A/B testing, usability testing, and beta releases provide insights into preferences and pain points, enabling teams to make informed decisions.
For instance, a SaaS provider might introduce a minimum viable product (MVP) to collect feedback from clients before fully developing additional features. This strategy not only mitigates the risk of costly mistakes but also , ensuring that the final product aligns closely with client expectations and market demands.
A/B testing, in particular, has proven effective in enhancing user experiences, with successful implementations resulting in significant increases in conversion rates. Notably, 60% of firms consider A/B testing critical for improving conversion rates.
By prioritizing user feedback throughout the app development platform and 9 Essential EMR Systems List for Healthcare Providers for automated testing, organizations can enhance functionality and deliver a product that resonates with their audience. However, it is essential to conduct tests on real devices to ensure accurate results, while remaining vigilant about potential pitfalls in A/B testing processes, such as data misinterpretation or neglecting external variables.

Conclusion
Mastering app development platforms is essential for achieving success in the SaaS landscape. Understanding the different types of platforms—native, hybrid, and web-based—enables organizations to make informed decisions that align with their specific needs and business objectives. Choosing the right platform not only optimizes performance and user experience but also ensures scalability and security, which are crucial factors in today’s competitive environment.
Key insights from the article underscore the importance of evaluating selection criteria such as:
- Scalability
- Security
- User experience
- Integration capabilities
Aligning platform choices with broader business goals significantly enhances the likelihood of measurable outcomes. Furthermore, effective testing and iteration strategies foster continuous improvement. Engaging users throughout the development process allows organizations to refine their applications, ensuring they meet market demands and client expectations.
As the app development landscape evolves, it is imperative for organizations to stay abreast of current trends and best practices. By prioritizing a strategic approach to platform selection and development, companies can position themselves for long-term success in the SaaS market. Embracing these principles not only drives innovation but also enhances customer satisfaction, ultimately leading to sustained growth and a competitive advantage.
FAQ
What are app development platforms?
App development platforms are frameworks used for creating software applications, particularly in the Software as a Service (SaaS) domain. They can be categorized into native, hybrid, and web-based solutions.
What are native app development platforms?
Native app development platforms, such as iOS and Android, offer exceptional performance and access to device features but require distinct codebases for each platform. They are preferred by 85% of users for their superior performance, despite the higher costs associated with native development.
What are hybrid app development platforms?
Hybrid app development platforms, like React Native, allow for cross-device development, balancing performance and efficiency. They can reduce development time by 50% compared to creating separate native versions, making them a cost-effective option.
What are web-based app development platforms?
Web-based app development platforms, including Progressive Web Apps (PWAs), provide accessibility across devices but may lack certain native features, which could impact user experience.
How should organizations choose an app development platform?
Organizations should choose an app development platform based on their specific needs, client expectations, and resource availability. For example, a healthcare startup might prioritize security and compliance with a native solution, while a fitness app targeting a wide audience might benefit from a hybrid approach.
What trends are emerging in app development platforms as we approach 2025?
There is a growing trend towards hybrid and web-based solutions, particularly among startups and companies looking to optimize costs and project timelines. This indicates an increasing demand for adaptable applications that can serve diverse audiences effectively.
What factors influence the choice of an app development platform?
The choice of an app development platform is influenced by the project's specific objectives, the complexity of required features, and the budget allocated for development.
