How Much It Costs to Create an App: Budgeting Steps for SaaS Owners
October 16, 2025
Alex Shubin | Founder & CEO at SDA

Overview
The cost of creating an app varies significantly, influenced by factors such as:
- Complexity
- Feature set
- Design requirements
- Geographical location of the development team
- Platform selection
Simple apps typically range from $40,000 to $100,000, while complex applications can exceed $400,000. Understanding these cost determinants is crucial for SaaS owners. Moreover, budgeting must include ongoing maintenance, which can add an additional 15-20% of the initial development cost annually. This ensures that resources are allocated effectively for both development and long-term app sustainability, reinforcing the importance of strategic financial planning.
Introduction
Grasping the financial landscape of app development is imperative for SaaS owners intent on crafting successful digital solutions. Costs can fluctuate dramatically based on complexity, features, and design; thus, establishing a realistic budget is essential to the project's success. Yet, many entrepreneurs struggle to accurately estimate these expenses and plan for ongoing maintenance.
How can they effectively navigate this intricate cost structure to ensure their app not only launches successfully but also thrives in a competitive market? The answer lies in a strategic approach to budgeting that prioritizes clarity and foresight.
Understand App Development Cost Factors
To budget effectively for app development, understanding the key factors that influence costs is essential:
- 10 Benefits of Custom Software for SaaS Product Owners: The intricacy of an app significantly impacts its development expenses. When considering how much it cost to create an app, simple apps typically range from $40,000 to $100,000, while complex applications can exceed $400,000. For instance, when evaluating how much it cost to create an app such as a ride-hailing application like Uber, the expense can range from $70,000 to $250,000, depending on features and functionalities. Additionally, how much it cost to create an app similar to Adidas varies from $80,000 to $300,000.
- 10 Benefits of Dedicated Software Development for SaaS Success: Each additional feature extends both development time and costs. Basic functionalities are less expensive, whereas advanced features, such as real-time data processing or AI integration, can significantly affect how much it cost to create an app. For example, integrating augmented reality features can elevate total costs by $100,000 to $250,000.
- 10 Benefits of Enterprise Mobile App Development for SaaS Owners: UI/UX design is crucial for user engagement and can add 15-25% to the overall budget. High-quality design not only enhances user experience but also significantly impacts how much it cost to create an app's success within a competitive market.
- The geographical area of your development team can greatly influence how much it cost to create an app. In North America, developers typically charge more than their counterparts in Eastern Europe or Asia, which impacts how much it cost to create an app, as rates in those regions can be significantly lower, allowing for cost-effective solutions without compromising quality.
- The platform selection can significantly influence how much it cost to create an app for iOS, Android, or both. Native applications are generally pricier due to the requirement for distinct codebases, while cross-platform alternatives can reduce expenses by 20-40%.
- Ongoing expenses for maintenance and updates that sustain and refresh the app must be factored into the financial plan, typically estimated at 15-20% of how much it cost to create an app each year. This includes regular updates, bug fixes, and enhancements to ensure the app remains relevant and functional.
Understanding these factors will empower SaaS product owners to create a that aligns with their app development goals.

Explore Different Types of Apps and Their Costs
When budgeting for app development, understanding the various types of apps and their associated costs is crucial:
- Simple Apps: These typically offer fundamental functionalities and an uncomplicated user interface, with prices varying from $40,000 to $80,000 in 2025. Such apps are ideal for startups aiming to validate their ideas without significant investment.
- Medium Complexity Apps: These applications encompass additional features and necessitate an advanced design, with anticipated expenses ranging from $50,000 to $180,000. For instance, a food ordering app like KFC's, which integrates location services and secure payment options, exemplifies the investment required for enhanced user experiences.
- Complex Apps: Applications that demand sophisticated features, integrations, and premium design may range from $150,000 to over $400,000. This category includes applications like Netflix, which transformed home entertainment with a vast library and personalized recommendations, showcasing the potential return on investment for such projects. Similarly, the typical expense associated with creating a music streaming application like Spotify varies from $80,000 to over $300,000, further demonstrating the financial commitment necessary for intricate applications.
- Web Apps: Generally less expensive than mobile apps, web applications , depending on their complexity. They serve as a practical choice for companies seeking to establish an online presence without the elevated expenses linked to mobile development.
- 10 Benefits of Fintech Custom Software Development for SaaS Owners: Tailored for large organizations, these applications often exceed $300,000 due to their extensive feature sets and stringent security requirements. This investment reflects the necessity for robust infrastructure and compliance with industry regulations.
- No-Code Solutions: For those operating on a tighter budget, 10 Benefits of Progressive Web App Development Services for SaaS Owners provide a cost-effective means to develop simple apps, often starting at around $5,000. This approach enables businesses to swiftly prototype and test ideas without requiring extensive coding knowledge.
In addition to these initial expenses, it is essential to consider recurring payments such as server and backend maintenance, which can vary from $5,000 to $25,000 annually. Market research, costing between $2,000 and $10,000, is also vital for comprehending the target audience and competition. Additionally, setting aside an extra 15% as a contingency fund can assist in managing unforeseen expenses, ensuring that businesses are better equipped for financial fluctuations.
Understanding how much it costs to create an app is essential for effective budgeting and planning, ensuring that businesses allocate resources appropriately to achieve their growth objectives.

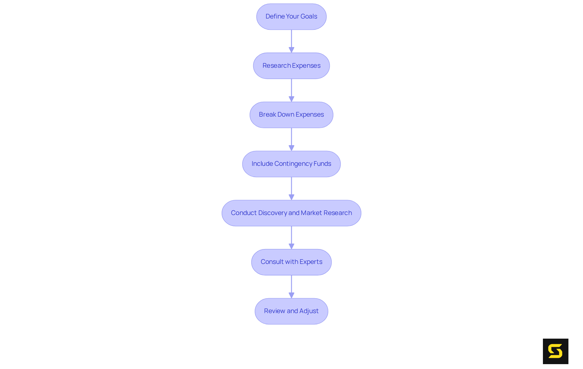
Plan Your Budget and Estimate Costs Effectively
To create a 10 Benefits of Outsourcing Software Development for SaaS Owners, follow these essential steps:
- Define Your Goals: Clearly outline what you want your app to achieve. This foundational step is crucial for determining the necessary features and functionalities, ensuring alignment with user needs and market demands.
- Research Expenses: Utilize online resources and price calculators to gather information on how much it costs to create an app and compare it to similar apps. Notably, how much it costs to create an app typically ranges between $50,000 and $80,000, while mid-range apps can vary from $50,000 to $163,500. The cost of hybrid apps can vary widely, illustrating how much it costs to create an app, generally ranging from $30,000 to $120,000, depending on complexity and features.
- Break Down Expenses: Itemize your finances into categories such as design, creation, testing, and marketing. This detailed analysis provides a clearer view of where your funds will be allocated, assisting in avoiding financial creep.
- Include Contingency Funds: Allocate 10-20% of your budget for unforeseen costs that may arise during the project. This practice is essential, as hidden expenses often emerge, ultimately influencing overall project feasibility. Moreover, 10 Benefits of Software Outsource for SaaS Product Owners typically represent 15% to 20% of the initial creation cost annually, so it is prudent to incorporate this into your long-term financial planning.
- Conduct Discovery and Market Research: Prior to creation, executing thorough discovery and market research is vital. This proactive approach helps avoid and ensures that your app aligns with market demands.
- Consult with Experts: 10 Best Companies to Outsource Software for SaaS Success or agencies to obtain estimates tailored to your specific requirements. As Bharat Arora, CEO of Protocloud Technologies, wisely states, "Put all your efforts into hiring a trustworthy developer, then put your trust in their expertise." Their insights can significantly enhance your financial plan and ensure realistic expectations.
- Review and Adjust: Regularly revisit your budget as the project progresses to ensure you remain on track. Adjustments may be necessary to accommodate changes in scope or unforeseen challenges, thereby maintaining alignment with your project goals.

Account for Maintenance and Update Costs
After launching your app, 10 Essential Tips for Custom ERP Development Success is essential to ensure its smooth operation:
- Maintenance Expenses: It is advisable to allocate 15-20% of the initial creation expense each year for maintenance. For instance, if your app's creation expense was $100,000, you should consider how much it cost to create an app and expect to set aside between $15,000 and $20,000 annually for upkeep.
- Update Costs: Regular updates are crucial for addressing bugs, enhancing performance, and introducing new features. Minor updates generally range from $500 to $3,000, while major updates can require a considerably larger budget, often totaling 25-30% of the initial development expenditure. Bug fixing and seasonal updates can range from $1,000 to $2,000, offering a clearer scope for budgeting.
- Server and Hosting Costs: Server expenses can vary widely based on your app's usage. Budgeting between $20 and $500 per month is recommended, depending on traffic and data storage requirements. Server expenses for app upkeep can fluctuate considerably based on the type of server and data specifications. For example, a highly efficient application can significantly lower infrastructure expenses, as illustrated by a case where a firm reduced its monthly server expenditures from $2,100 to $1,200, achieving a 34% reduction in annual maintenance costs.
- User Support: 10 Benefits of Nearshore Application Development for SaaS Success incurs additional expenses. It's prudent to allocate funds for a dedicated support team or software solutions to manage user inquiries effectively, with annual expenses ranging from $4,000 to $15,000. Customer support expenses can vary significantly, and planning for these expenditures is vital for ensuring user satisfaction.
- Marketing and User Acquisition: To sustain and grow your user base, ongoing marketing efforts are imperative. Budgeting between $1,000 and $10,000 monthly for marketing initiatives can help maintain visibility and attract new users. This investment is crucial, as 10 Top AI Consultants to Elevate Your SaaS Product Strategy can significantly influence your app's success and longevity.
By understanding how much it cost to create an app and strategizing for these expenses, you can safeguard your initial investment and ensure your app remains competitive and relevant in the market. As one industry leader noted, "When you factor in app maintenance costs from the beginning, you're actually and setting yourself up for long-term success.

Conclusion
Understanding the financial landscape of app development is crucial for SaaS owners aiming to navigate the complexities of budgeting effectively. This article outlines essential factors that influence the overall costs of creating an app, including:
- Complexity
- Feature sets
- Design requirements
- Geographical pricing variations
- Platform selection
- Ongoing maintenance expenses
By grasping these elements, owners can formulate a realistic budget that aligns with their development goals and market demands.
Key insights reveal that app costs can vary significantly based on type and complexity, ranging from simple applications at $40,000 to complex systems that can exceed $400,000. The importance of thorough research, clear goal definition, and strategic planning is emphasized to avoid pitfalls and ensure that resources are allocated wisely. Furthermore, recognizing ongoing costs related to maintenance, updates, and marketing is vital for sustaining the app's success post-launch.
In summary, effective budgeting for app development is not merely about calculating initial costs but also about preparing for future financial commitments. By considering all aspects of app creation and ongoing support, SaaS owners can safeguard their investments and position their apps for long-term success. Embracing a comprehensive budgeting strategy will ultimately empower businesses to thrive in a competitive digital landscape.
FAQ
What are the main factors that influence app development costs?
The main factors include app complexity, feature set, design requirements, geographical location of the development team, platform selection, and ongoing maintenance expenses.
How does app complexity affect development costs?
App complexity significantly impacts costs, with simple apps typically ranging from $40,000 to $100,000, while complex applications can exceed $400,000. For example, a ride-hailing app like Uber can cost between $70,000 and $250,000 depending on features.
How do additional features influence the cost of app development?
Each additional feature extends both development time and costs. Basic functionalities are less expensive, while advanced features like real-time data processing or AI integration can significantly increase costs, with augmented reality features potentially adding $100,000 to $250,000.
What role does design play in app development costs?
UI/UX design is crucial for user engagement and can add 15-25% to the overall budget. High-quality design enhances user experience and impacts the app's success in a competitive market.
How does the geographical location of the development team affect costs?
The geographical area of the development team greatly influences costs. Developers in North America typically charge more than those in Eastern Europe or Asia, where rates can be significantly lower, allowing for cost-effective solutions without compromising quality.
How does platform selection impact app development costs?
Platform selection can significantly influence costs, with native applications generally being pricier due to the need for distinct codebases. Cross-platform alternatives can reduce expenses by 20-40%.
What are the ongoing expenses associated with app development?
Ongoing expenses for maintenance and updates typically amount to 15-20% of the initial development cost each year. This includes regular updates, bug fixes, and enhancements to keep the app relevant and functional.
How can understanding these cost factors help SaaS product owners?
Understanding these factors enables SaaS product owners to create a realistic budget that aligns with their app development goals.
