Marketplace Vertical: Strategies and Insights for SaaS Success
August 22, 2025
Alex Shubin | Founder & CEO at SDA

Overview
This article presents strategies and insights that are crucial for achieving success in vertical marketplaces within the SaaS industry. It underscores the necessity of targeting specific niches, which significantly enhances customer satisfaction and loyalty. Evidence indicates that specialized platforms foster deeper client relationships, yield higher conversion rates, and mitigate competition when compared to horizontal marketplaces. By focusing on these key elements, businesses can position themselves for greater success in a competitive landscape.
Introduction
Marketplace verticals are revolutionizing the operational landscape of industries by providing specialized platforms that address specific needs and preferences. As businesses increasingly acknowledge the significance of targeted solutions, these vertical marketplaces have become indispensable for enhancing customer satisfaction and fostering loyalty. Yet, the complexities of establishing a successful vertical marketplace prompt essential inquiries:
- What strategies can companies implement to distinguish themselves in a niche market?
- How can they effectively navigate the benefits while confronting inherent challenges?
Delving into these dynamics unveils a strategic roadmap for achieving SaaS success in an ever-evolving digital environment.
Define Vertical Marketplaces and Their Importance
10 Must-Have Features for E-Commerce Application Development represent specialized online systems designed to serve specific industries or niches, delivering tailored products, services, or software solutions. Unlike horizontal marketplaces that offer a broad spectrum of products across various sectors, marketplace verticals focus on the unique needs of a targeted audience. This specialization empowers businesses to fulfill specific , fostering heightened satisfaction and loyalty. As Gregory Ciotti, Content Marketing Lead at Shopify, asserts, "A satisfied customer is one who will continue to buy from you, seldom shop around, and refer other customers."
In 2025, recent trends reveal a marked shift towards online platforms, propelled by the increasing demand for personalized experiences and specialized offerings. As businesses acknowledge the importance of catering to niche markets, these platforms are becoming indispensable for enhancing user experiences and streamlining transactions. For instance, successful 10 Benefits of Dedicated Software Development for SaaS Success in sectors such as healthcare and fitness demonstrate how customized solutions can lead to improved 10 Benefits of Enterprise Mobile App Development for SaaS Owners. The "Product Feedback Analytics" case study exemplifies how gathering insights from product feedback can refine product development and operational excellence.
Professional insights underscore the importance of specialized platforms in fostering community among purchasers and vendors within the same sector. By establishing a focused environment, these platforms promote enhanced communication and collaboration, ultimately boosting customer satisfaction. The advantages of specialized online platforms encompass not only increased operational efficiency but also the capacity to leverage data insights for continuous improvement, as illustrated in the "Customer Feedback Analytics" case study.
As the SaaS sector continues its upward trajectory, understanding the dynamics of the marketplace vertical is crucial for companies aiming to utilize technology effectively and secure a competitive edge. By aligning their offerings with the precise needs of their target audience, companies can drive growth and innovation in an increasingly competitive landscape.

Differentiate Between Vertical and Horizontal Marketplaces
Marketplace vertical platforms concentrate on specific industries, providing 10 Benefits of Fintech Custom Software Development for SaaS Owners that are tailored to the unique needs of that sector. For instance, consider Zillow in real estate or Vinted for second-hand clothing. On the other hand, horizontal platforms like Amazon and eBay provide a vast array of products spanning multiple sectors, catering to a general audience.
The fundamental differences between these two types of platforms are evident in their:
- Target markets
- Product offerings
- Respective marketplace vertical strategies
Marketplace verticals often enjoy 10 Benefits of Outsourcing Software Development for SaaS Owners and higher conversion rates due to their specialized focus. In contrast, horizontal platforms may attract a larger volume of traffic but encounter heightened competition across diverse product categories. Understanding these distinctions is crucial for companies as they .

Implement Strategies for Building a Successful Vertical Marketplace
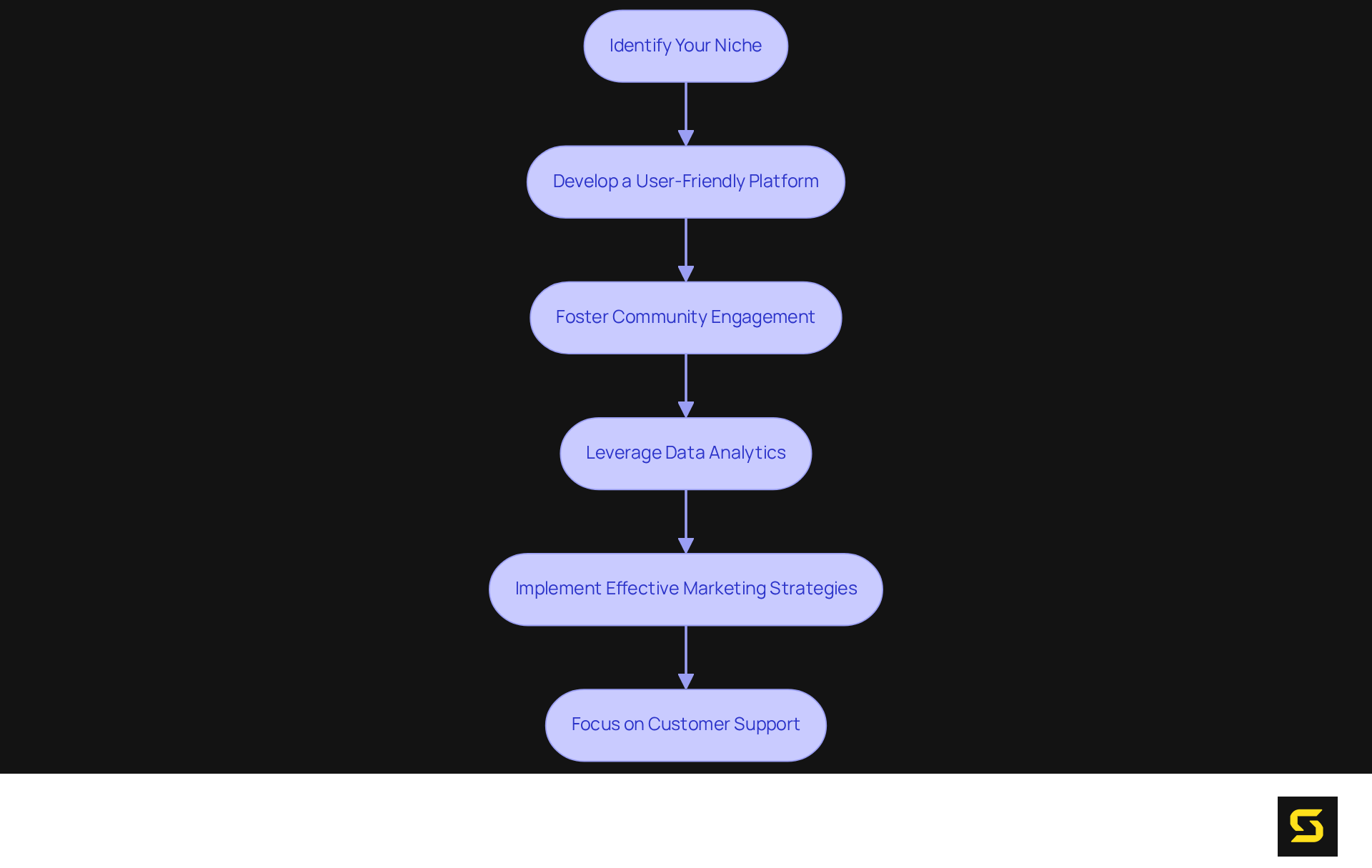
To establish a successful vertical marketplace, consider the following strategies:
- Identify Your Niche: Conduct comprehensive 10 Benefits of Hiring iPhone App Developers for Your SaaS to pinpoint the specific needs and pain points of your target audience. This understanding allows for tailored offerings that resonate with users.
- Develop a User-Friendly Platform: Invest in a robust and intuitive platform that significantly enhances user experience. Seamless navigation is crucial; users should be able to find what they need effortlessly. Statistics indicate that 52% of clients lose trust in brands with poor mobile experiences, underscoring the importance of design in retaining clientele.
- Foster 10 Benefits of Nearshore Application Development for SaaS Success: Create forums or discussion boards where users can interact, share experiences, and provide feedback. This not only builds a sense of community but also encourages repeat visits, as engaged users are more likely to return. Marketplace vertical platforms foster niche communities, thereby strengthening relationships within specific industries.
- Leverage Data Analytics: Utilize analytics tools to monitor user behavior and preferences. This data-driven approach informs product offerings and marketing strategies, facilitating continuous improvement and adaptation to user needs. Significantly, 78% of marketers depend on data-driven strategies for audience engagement, emphasizing its importance.
- Implement 10 Top AI Consultants to Elevate Your SaaS Product Strategy: Employ targeted marketing campaigns to reach your audience effectively. Consider content marketing, social media engagement, and partnerships with industry influencers to boost visibility and attract users.
- Focus on Customer Support: Deliver exceptional customer service to address inquiries and resolve issues promptly. A strong support system not only enhances user satisfaction but also fosters loyalty, as 78% of consumers report that responsive support influences their purchasing decisions.
By applying these strategies, companies can foster a flourishing marketplace vertical that caters to the specific requirements of their audience, ultimately promoting sustainable growth.

Evaluate Benefits and Challenges of Vertical Marketplaces
Master API Development: Best Practices for SaaS Success offer numerous advantages that can significantly enhance business performance:
- Targeted Audience: By concentrating on a specific marketplace vertical, businesses can attract a loyal clientele more inclined to convert, as these individuals often seek specialized solutions tailored to their needs.
- Higher Client Loyalty: Specialized offerings frequently result in increased client satisfaction and loyalty. Research indicates that customers in niche markets demonstrate a 10% rise in loyalty due to the personalized experiences that cater to their unique requirements.
- Reduced Competition: Vertical platforms generally encounter less rivalry than their horizontal counterparts. This environment enables businesses to establish a distinct identity and solidify their presence within their niche, fostering a sense of community among users.
However, vertical marketplaces also face significant challenges:
- Limited Market Size: Focusing on a niche can constrain growth potential, as the audience may be smaller compared to broader markets. This limitation necessitates a meticulous assessment of marketplace vertical demand to ensure sustainability.
- 10 Trends in Health Care and Information Technology You Must Know: Attracting clients to a specialized platform can be costly, particularly during the early stages of development. Businesses must invest in targeted marketing strategies to effectively engage their audience and convert leads into loyal clients.
- 10 Strategies for Effective Software Product Development: To remain relevant and competitive, organizations must consistently adapt to and consumer preferences. This commitment to innovation and responsiveness to feedback is essential to ensure that offerings align with user expectations.
By thoroughly evaluating these advantages and challenges, companies can devise strategies that leverage their strengths while proactively addressing potential shortcomings in the industry landscape. Furthermore, with digital platforms projected to account for over 40% of global e-commerce revenue by 2024, the significance of the marketplace vertical within the broader e-commerce landscape cannot be overstated. A success story from a leading house plans online company, which generated $5 million in additional revenue, exemplifies the financial benefits of engaging in specialized platforms. Additionally, while vertical marketplaces may lower costs through economies of scale, they also require businesses to navigate the intricacies of a specialized market.

Conclusion
Marketplace verticals signify a transformative shift in the e-commerce landscape, underscoring the urgent need for specialized platforms that address distinct industries or niches. By honing in on specific client needs, these vertical marketplaces not only elevate customer satisfaction but also foster loyalty, paving the way for sustainable business growth. As the demand for personalized experiences escalates, grasping and harnessing the dynamics of vertical marketplaces becomes essential for any SaaS company aspiring to excel in a competitive arena.
This article elucidates the critical distinctions between vertical and horizontal marketplaces, emphasizing how vertical platforms can cultivate deeper customer relationships and achieve superior conversion rates. Effective strategies for constructing a successful vertical marketplace encompass:
- Identifying niche markets
- Promoting community engagement
- Leveraging data analytics to refine product offerings
Moreover, while vertical marketplaces present substantial benefits such as targeted audiences and diminished competition, they also introduce challenges, including limited market size and the imperative for continuous innovation.
Ultimately, adopting the vertical marketplace model transcends being merely a strategic choice; it is a crucial step toward enhancing business performance in the rapidly evolving digital economy. Companies are urged to evaluate their unique market positions and invest in the creation of tailored solutions that resonate with their specific audiences. As the e-commerce landscape continues to transform, the role of vertical marketplaces in propelling innovation and customer satisfaction will only intensify, making it essential for businesses to adapt and thrive within this specialized framework.
FAQ
What are vertical marketplaces?
Vertical marketplaces are specialized online platforms designed to serve specific industries or niches, offering tailored products, services, or software solutions that address the unique needs of a targeted audience.
How do vertical marketplaces differ from horizontal marketplaces?
Unlike horizontal marketplaces that provide a wide range of products across various sectors, vertical marketplaces focus on specific industries, allowing businesses to meet particular client demands and enhance customer satisfaction.
Why are vertical marketplaces becoming more important?
Vertical marketplaces are gaining importance due to a marked shift towards online platforms, driven by the increasing demand for personalized experiences and specialized offerings, which enhance user experiences and streamline transactions.
Can you provide examples of successful vertical marketplaces?
Successful specialized platforms in sectors such as healthcare and fitness illustrate how customized solutions can lead to improved client engagement and retention.
What role does customer feedback play in vertical marketplaces?
Gathering insights from customer feedback can refine product development and operational excellence, as demonstrated in the 'Product Feedback Analytics' case study.
How do vertical marketplaces foster community among users?
By creating a focused environment, vertical marketplaces enhance communication and collaboration between purchasers and vendors within the same sector, ultimately boosting customer satisfaction.
What are the advantages of specialized online platforms?
The advantages include increased operational efficiency and the ability to leverage data insights for continuous improvement, as highlighted in the 'Customer Feedback Analytics' case study.
Why is understanding vertical marketplaces crucial for companies in the SaaS sector?
It is crucial for companies to understand the dynamics of vertical marketplaces to utilize technology effectively and secure a competitive edge by aligning their offerings with the precise needs of their target audience.
