7 Key Benefits of Enterprise Applications Development for SaaS Owners
November 12, 2025
Alex Shubin | Founder & CEO at SDA

Introduction
The rapid evolution of the software-as-a-service (SaaS) landscape presents a compelling call for innovative solutions that not only fulfill functional requirements but also significantly enhance user experience. With the market for custom software development on the rise, SaaS owners find themselves at a pivotal juncture, poised to leverage enterprise applications for transformative benefits. Yet, as operational challenges grow increasingly complex, the pressing question arises: how can businesses effectively harness these tools to streamline processes and secure a competitive edge? This article explores seven key advantages of enterprise applications development, demonstrating how tailored solutions can drive growth, efficiency, and innovation within the SaaS sector.
SDA: Custom Software Development for Tailored Enterprise Applications
SDA stands at the forefront of enterprise applications development, delivering tailored software solutions that cater to the unique demands of diverse industries. By leveraging cutting-edge technologies and a user-centric design philosophy, SDA guarantees that each application not only meets functional requirements but also significantly elevates user experience. This level of customization is especially advantageous for software-as-a-service owners, who face specific operational challenges like unclear requirements and project management hurdles.
As Nisarg Soni highlights, "The global custom software development market size is expected to rise at a CAGR of 22.5% (2024-2030), with a revenue forecast of $146.18 billion." Looking ahead to 2025, the focus on AI-driven automation, flexible pricing models, and API-first ecosystems will further emphasize the need for bespoke solutions that can adapt to evolving business needs.
A prime example of SDA's impact is the Property and Facility Management software, which integrates various management modules to optimize operations and enhance user engagement. As the enterprise applications development market continues to grow, the demand for personalized solutions will surge, enabling software-as-a-service firms to maintain a competitive edge and drive innovation effectively.
In this rapidly changing landscape, the time to invest in custom software solutions is now. Don't miss the opportunity to elevate your business with SDA's expertise.

Enhanced Operational Efficiency: Streamlining Business Processes
The development of enterprise applications is a game changer for operational efficiency. By automating routine tasks and streamlining workflows, enterprise applications development significantly reduces manual errors and accelerates processing times. This allows teams to redirect their focus toward more strategic initiatives in enterprise applications development that drive growth and innovation.
For software service proprietors, the adoption of enterprise applications development tools is not just beneficial; it is essential. Enhanced productivity in enterprise applications development ripples throughout departments, resulting in more efficient operations overall. Imagine a workplace where teams can concentrate on high-impact projects rather than getting bogged down by mundane tasks.
The evidence is clear: organizations that leverage enterprise applications development see measurable improvements in performance. Don’t let your business fall behind. Embrace the power of automation and transform your operational landscape today.

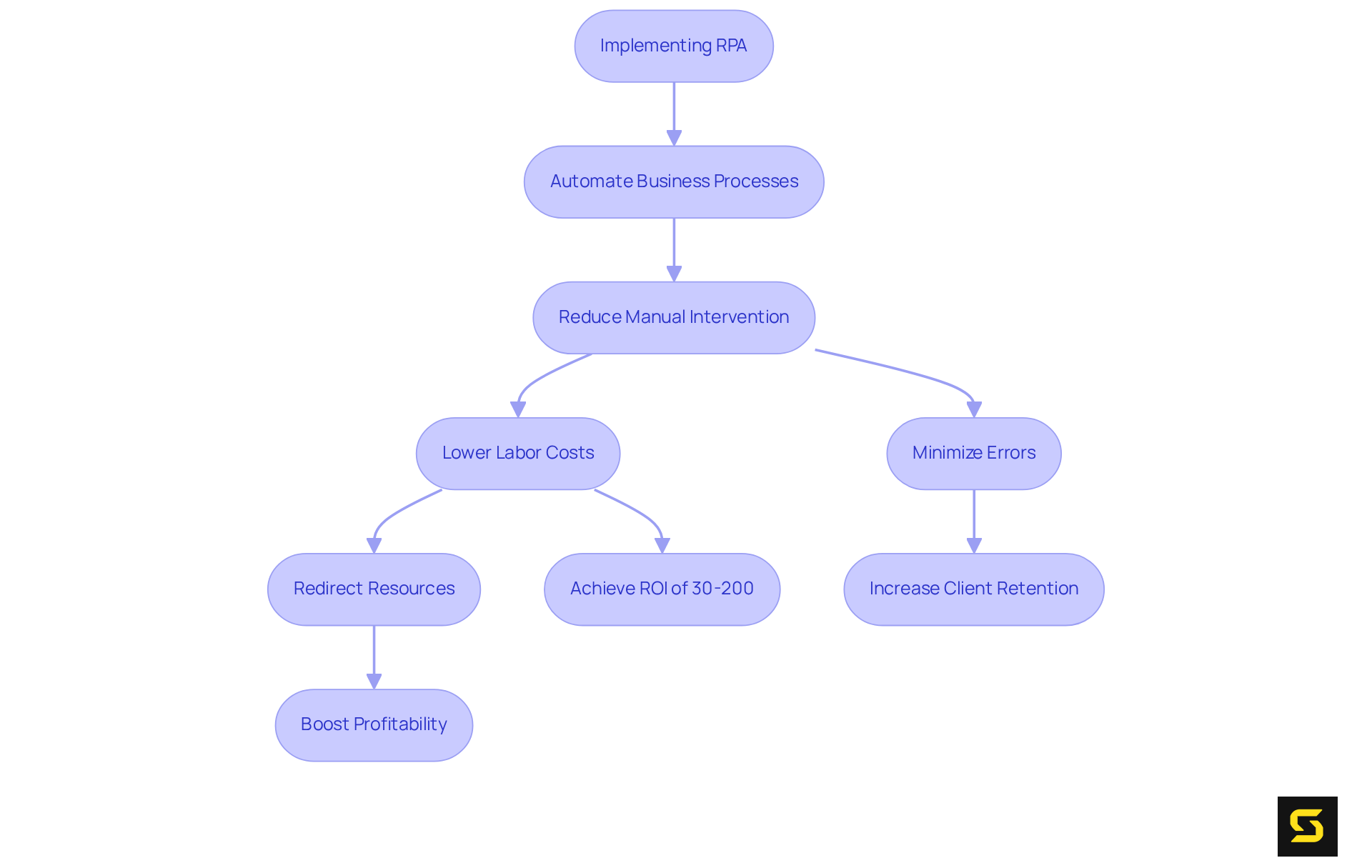
Cost Reduction: Lowering Operational Expenses with Automation
Enterprise applications dramatically cut operational expenses by automating a range of business processes, especially through Robotic Process Automation (RPA). This automation reduces the need for manual intervention, which not only lowers labor costs but also minimizes the risk of costly errors. For software service owners, the financial benefits are substantial; resources can be redirected to more critical areas of the business, ultimately boosting profitability.
Companies that harness RPA technologies have reported a potential ROI ranging from 30% to 200% within the first year of implementation, underscoring the effectiveness of these solutions. Furthermore, successful software-as-a-service businesses typically retain 90-95% of their clients annually, despite the fact that nearly 70% of new users stop using the application within three months. This statistic highlights the ongoing challenges of user retention.
Effective enterprise applications development not only streamlines operations but also enhances customer satisfaction and retention. As organizations increasingly adopt AI-driven software solutions, the focus on automation is expected to grow. Forecasts suggest that by 2025, 95% of entities will integrate such technologies into their operations. This shift underscores the critical role of enterprise applications development in enhancing financial efficiency and maintaining a competitive edge in the software-as-a-service landscape.

Scalability: Adapting to Business Growth and Market Changes
Enterprise software is fundamentally designed for scalability, enabling businesses to expand operations seamlessly without extensive overhauls. This adaptability is crucial for software-as-a-service providers, allowing them to swiftly respond to changing market demands and user growth. A scalable system efficiently manages increased loads and user traffic, ensuring consistent performance as the business evolves.
Consider the example of a local fleet operator that enhanced ride allocation by 45% through a custom-built, real-time booking solution featuring GPS tracking and secure payments. Companies investing in scalable solutions often outperform competitors weighed down by technical debt. Furthermore, software firms that embrace scalability can accommodate up to 100 times more clients without increasing personnel, showcasing the profound impact of robust system architecture.
As user expectations rise with scale, maintaining seamless experiences becomes vital to prevent churn. By implementing continuous monitoring and user feedback loops, businesses can boost user satisfaction and retention, ultimately driving growth in a competitive landscape. The significance of scalable software solutions in the context of enterprise applications development cannot be overstated; they empower organizations to adapt effectively to market changes, ensuring long-term success.
Are you ready to elevate your business with scalable solutions? Embrace the future and secure your competitive edge today.

Improved Data Management: Enhancing Accessibility and Decision-Making
Enterprise applications development plays a pivotal role in enhancing information management by centralizing content, which significantly improves accessibility across the organization. This centralization not only streamlines information analysis and reporting but also empowers software-as-a-service owners to make informed decisions based on real-time insights. In fact, organizations that prioritize information accessibility experience a remarkable 60% increase in decision-making efficiency.
However, it’s essential to recognize that 43% of IT decision-makers identify storage expenses as a primary challenge in information management. This highlights a critical issue for software-as-a-service owners that cannot be overlooked. Enhanced information management does more than just boost operational efficiency; it fosters a culture centered on information, which is crucial for driving innovation and adaptability in enterprise applications development within today’s competitive landscape.
By leveraging centralized information, software companies can refine their strategic initiatives, leading to improved outcomes and sustained growth. To fully capitalize on these advantages, software product owners must assess their current data management practices to identify areas ripe for enhancement. Are you ready to elevate your information management strategy and unlock your organization’s potential?

Enhanced Collaboration: Fostering Teamwork Across Departments
The development of enterprise applications significantly enhances collaboration by providing a centralized platform for communication and project management. This integration facilitates seamless information sharing, effectively breaking down barriers between departments. For software-as-a-service proprietors, such enhanced collaboration accelerates project finalization and fosters a more unified work atmosphere.
Research shows that organizations utilizing enterprise collaboration software can achieve productivity gains of 20-30% within the first year. This improvement is driven by faster decision-making and reduced administrative tasks. Moreover, effective teamwork can reduce absenteeism and enhance engagement by 60%, contributing to increased job satisfaction and a positive workplace culture, especially in hybrid and remote settings.
By leveraging integrated software solutions, SaaS companies can enhance overall operational efficiency and improve internal communication through enterprise applications development. This ultimately leads to better business outcomes. As Andrew Carnegie aptly stated, "Teamwork is the ability to work together toward a common vision," underscoring the critical role of collaboration in achieving organizational success. Are you ready to transform your workplace dynamics and drive your business forward?

Better Customer Service: Streamlining Interactions and Satisfaction
Enterprise applications significantly enhance client service by streamlining interactions and equipping businesses with advanced communication tools. With features like automated responses and integrated support systems, companies can swiftly and effectively address client inquiries. This leads to improved client satisfaction and loyalty—critical components for long-term success.
Consider this: statistics reveal that 89% of companies delivering exceptional client experiences outperform their competitors financially. This underscores the importance of investing in technology that fosters positive interactions. Moreover, 79% of businesses now view client experience as a revenue source rather than merely an expense, as highlighted by industry insights. This shift emphasizes the strategic role of enterprise applications development in driving growth.
By facilitating seamless communication and rapid problem-solving, these tools not only boost client satisfaction but also enhance enterprise applications development, cultivating a more loyal clientele and positioning SaaS firms for enduring success. Additionally, with the support service sector facing a staggering turnover rate of 45%, effective business solutions can mitigate this challenge by enhancing service efficiency and employee satisfaction.
As Jeff Bezos aptly stated, "If you do build a great experience, customers tell each other about that. Word of mouth is very powerful." This powerful insight reinforces the necessity of prioritizing client experience in your business strategy.

Competitive Advantage: Leveraging Technology for Market Differentiation
Implementing enterprise applications development empowers businesses to harness technology for a competitive edge. Custom solutions enable SaaS owners to stand out with unique features and enhanced user experiences. This technological advantage is vital for attracting and retaining clients in a crowded marketplace. Well-crafted business solutions not only facilitate exceptional customer experiences but also enable swift responses to market changes.
Moreover, integrating advanced technologies like AI and machine learning into enterprise systems significantly boosts functionality. These innovations provide actionable insights that inform strategic decision-making, positioning organizations for success. As SaaS businesses navigate the complexities of digital transformation, effectively leveraging technology becomes essential for market differentiation and sustained growth.
Are you ready to elevate your business? Embrace the power of enterprise applications development and advanced technologies to secure your competitive advantage today.

Compliance and Security: Ensuring Regulatory Adherence and Data Protection
Enterprise applications are expertly crafted to ensure compliance with industry regulations while safeguarding sensitive information. Essential features like encryption, robust access controls, and comprehensive audit trails are crucial for maintaining information integrity and security. For example, encryption ensures that data remains inaccessible to unauthorized individuals, while access controls limit exposure to only those who need it for their roles. Audit trails provide a transparent record of information access and modifications, which is vital for compliance audits. Notably, 64% of large enterprises identified enhanced evidence mapping as the most effective way to demonstrate compliance.
By prioritizing these compliance measures, software-as-a-service (SaaS) providers can build trust with their clients, showcasing a commitment to information protection. This proactive approach not only mitigates the risk of data breaches but also helps avoid the hefty penalties associated with non-compliance. Organizations that have extensively leveraged AI and automation for security measures saved an average of $2.2 million compared to those that did not, highlighting the financial advantages of investing in compliance.
Moreover, leading SaaS companies are increasingly adopting these information protection features to enhance their software offerings. By integrating advanced security protocols, they not only meet regulatory requirements but also establish themselves as reliable partners in the eyes of their clients. This strategic focus on compliance and security ultimately drives business growth and fosters customer loyalty, making it a vital component of enterprise applications development.
Consider investing in AI-integrated compliance tools to streamline your compliance processes and bolster data protection.

Innovation: Driving Business Growth Through Advanced Solutions
Enterprise applications development plays a crucial role in driving innovation, equipping businesses with the essential tools needed to adapt and thrive in today’s competitive landscape. By leveraging advanced technologies such as AI and machine learning, SaaS owners can not only introduce new features but also enhance existing services. This proactive approach to innovation significantly boosts client satisfaction and positions companies for sustained growth in an ever-evolving market.
Consider the impact of AI-driven analytics: companies utilizing these tools gain deeper insights into user behavior, allowing them to tailor their offerings more effectively. Furthermore, the integration of machine learning algorithms introduces predictive capabilities that enhance decision-making processes and operational efficiency. As Oleksandr Trofimov aptly stated, 'AI and ML are no longer optional; they are essential components of enterprise applications development in the modern era.'
Statistics further illustrate this point:
- "ML algorithms personalize marketing campaigns, increasing click-through rates by 7.6%."
This demonstrates the tangible benefits of these technologies in enhancing customer engagement. Consequently, businesses that adopt these advanced solutions, including cloud-native applications that offer unparalleled scalability and resilience, are better equipped to navigate challenges and seize opportunities. This ensures they maintain a competitive edge in the digital economy.

Conclusion
Investing in enterprise applications development presents a wealth of advantages for software-as-a-service (SaaS) owners, fundamentally reshaping their operational capabilities and market positioning. By adopting tailored solutions, businesses can significantly enhance efficiency, cut costs, and stimulate innovation, ultimately driving growth and securing a competitive edge in an increasingly crowded marketplace.
Key benefits include:
- Improved operational efficiency through automation
- Substantial cost savings via Robotic Process Automation (RPA)
- Critical scalability that enables businesses to adapt to growth and market fluctuations
- Enhanced data management and collaboration fostering informed decision-making and teamwork
- Superior customer service capabilities leading to heightened satisfaction and loyalty
- Robust compliance and security measures that build trust and safeguard sensitive information
As the landscape of enterprise applications evolves, it’s imperative for SaaS businesses to harness these advanced technologies. Embracing custom software solutions not only equips companies to tackle current challenges but also empowers them to innovate and flourish in the future. By prioritizing enterprise applications development, organizations can unlock their full potential, ensuring they remain leaders in their industries. Don’t wait—take action now to transform your business and stay ahead of the competition.
FAQ
What is SDA and what services does it provide?
SDA specializes in custom software development for enterprise applications, delivering tailored software solutions that meet the unique demands of various industries while enhancing user experience.
What is the expected growth of the custom software development market?
The global custom software development market is projected to grow at a CAGR of 22.5% from 2024 to 2030, with a revenue forecast of $146.18 billion.
How does SDA's software benefit software-as-a-service (SaaS) owners?
SDA's customized software solutions help SaaS owners address specific operational challenges, such as unclear requirements and project management issues, enabling them to maintain a competitive edge.
What role do enterprise applications play in operational efficiency?
Enterprise applications enhance operational efficiency by automating routine tasks, streamlining workflows, and reducing manual errors, allowing teams to focus on strategic initiatives that drive growth and innovation.
How does automation through enterprise applications impact operational costs?
Automation, particularly through Robotic Process Automation (RPA), significantly lowers operational expenses by reducing the need for manual intervention, which in turn minimizes labor costs and costly errors.
What is the potential ROI for companies using RPA technologies?
Companies implementing RPA technologies have reported a potential ROI ranging from 30% to 200% within the first year of implementation.
How does effective enterprise applications development affect customer retention?
Effective enterprise applications development enhances customer satisfaction and retention, with successful SaaS businesses typically retaining 90-95% of their clients annually.
What is the future trend regarding AI-driven software solutions in enterprise applications?
By 2025, it is forecasted that 95% of organizations will integrate AI-driven software solutions into their operations, highlighting the growing importance of automation in enterprise applications development.
