5 Steps to Master Healthcare App Development for SaaS Owners
October 26, 2025
Alex Shubin | Founder & CEO at SDA

Overview
The article delineates five essential steps for SaaS owners to master healthcare app development. It emphasizes the critical importance of:
- Defining the app's purpose
- Conducting thorough market research
- Selecting suitable development methodologies
- Ensuring user experience and compliance
- Rigorously testing before launch
Each step is underpinned by detailed guidance on best practices and considerations. This includes:
- Identifying target audiences
- Utilizing appropriate technologies
- Adhering to legal regulations such as HIPAA
- Committing to ongoing optimization post-launch
Collectively, these elements are aimed at creating a successful healthcare application.
Introduction
Navigating the intricate landscape of healthcare app development presents both challenges and immense opportunities for SaaS owners. As the demand for innovative medical solutions grows, understanding the essential steps to create a successful application becomes crucial. This guide delves into the key strategies that can help developers not only define their app's purpose but also ensure compliance, optimize user experience, and effectively launch their product.
What are the critical factors that can make or break a healthcare app in today's competitive market?
Define Your App's Purpose and Goals
To initiate the development of your medical app, it is crucial to delineate its primary purpose. Consider the following questions:
- What specific problem does the app resolve for users?
- Who constitutes your target audience—patients, healthcare providers, or others?
- What key features will effectively address the needs of these individuals?
Subsequently, establish measurable goals. For example, set a target for a specific number of downloads or user engagement metrics within the first six months. Clearly documenting these goals is essential, as they will not only guide your development process but also facilitate the evaluation of your success in the future.

Conduct Market Research and Identify Opportunities
Begin by conducting a thorough analysis of existing healthcare app development in the market. Focus on key aspects such as:
- The features they provide.
- Their strengths and weaknesses.
- User perceptions and feedback.
To gather comprehensive insights, employ surveys, interviews, and online forums to engage prospective participants regarding their needs and preferences. This crucial information will enable you to identify distinct opportunities for your app, including overlooked user segments or innovative features that competitors may lack. By understanding these dynamics, you position your app for success in a competitive landscape.

Select the Appropriate Development Method and Technology Stack
Evaluate different development methodologies to ensure your project's success:
- Agile: This methodology is ideal for projects requiring flexibility and iterative progress, allowing teams to adapt to changing requirements.
- Waterfall: Conversely, this approach is suitable for projects with well-defined requirements, providing a structured path from start to finish.
Next, choose a technology stack that aligns with your app's needs, as this decision is critical to your project's performance. Consider the following options:
- Frontend: React or Angular are excellent choices for creating dynamic user interfaces that enhance user experience.
- Backend: Node.js or PHP can provide robust server-side functionality, ensuring your application runs smoothly.
- Database: MySQL or MongoDB are reliable options for effective data management, each offering unique advantages depending on your data needs.
Ensure that your team possesses the expertise to work with the chosen technologies. This expertise will significantly affect both the development timeline and the quality of the final product.

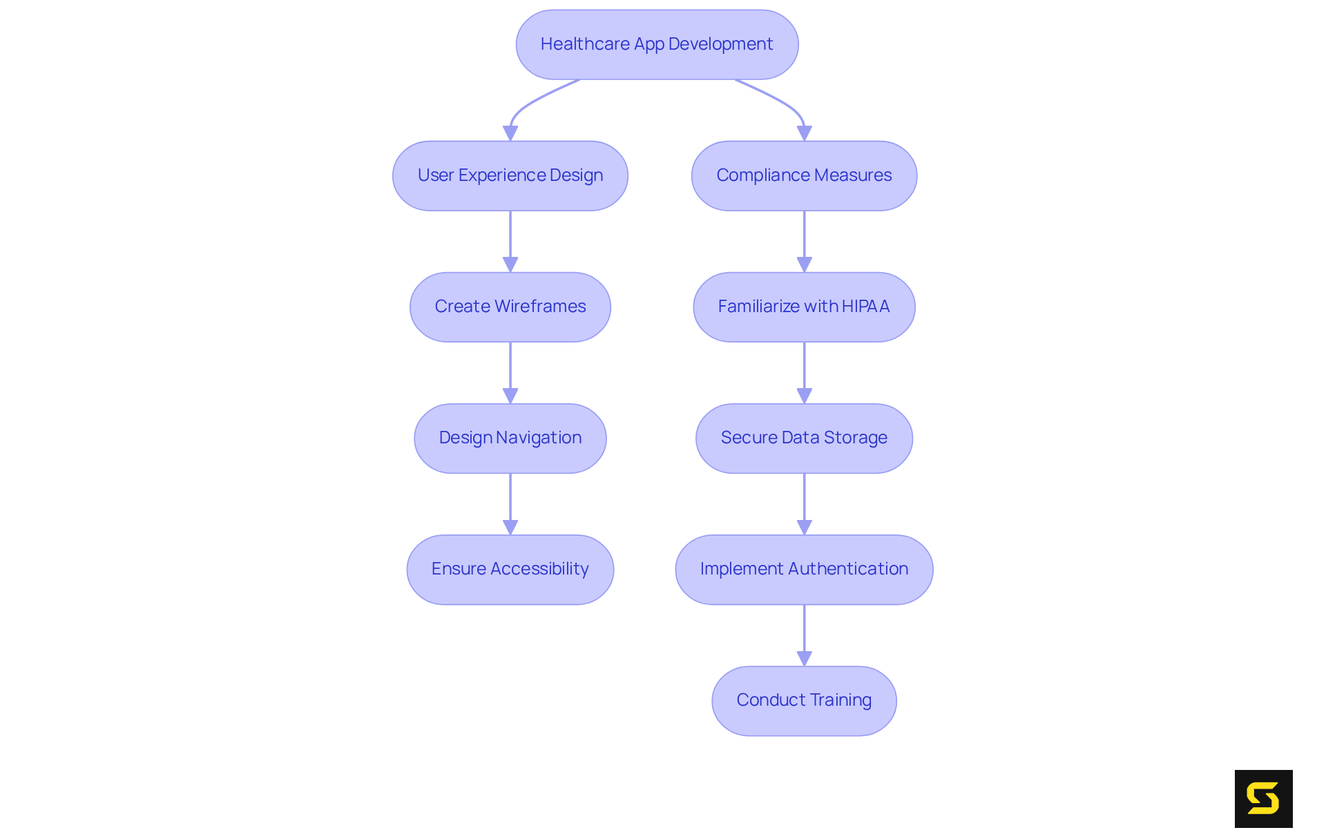
Design for User Experience and Ensure Compliance
Begin by creating wireframes and prototypes for your healthcare app development, ensuring that both experience and regulatory compliance are prioritized. This foundational step is critical in ensuring that your application not only meets user expectations but also adheres to legal standards. Focus on the following key aspects:
- Navigation: Design intuitive navigation to help users easily locate the information they need, enhancing overall usability.
- Accessibility: Implement features that cater to individuals with disabilities, ensuring compliance with accessibility standards. Statistics indicate that approximately 1 in 4 adults in the U.S. have some form of disability, making accessibility a critical component of app design.
Simultaneously, familiarize yourself with medical regulations, particularly the Health Insurance Portability and Accountability Act (HIPAA). Compliance with HIPAA is essential for protecting sensitive patient information and involves several key practices:
- Secure Data Storage: Ensure that all patient data is stored securely, utilizing encryption and access controls to prevent unauthorized access.
- Individual Authentication: Implement robust individual authentication processes to verify the identity of individuals accessing sensitive information.
- Regular Compliance Training: Conduct ongoing training for your team to ensure everyone understands their compliance responsibilities and the importance of adhering to regulations.
By incorporating these compliance measures into your app development process, you not only conform to legal standards but also cultivate trust with your clients, ultimately resulting in a more successful healthcare application. Remember, non-compliance can lead to severe consequences, including financial penalties that can reach into the millions, lawsuits, and operational shutdowns. As stated, "Healthcare regulatory compliance is far more than a legal requirement; it is the foundation of safe, ethical, and high-quality patient care.

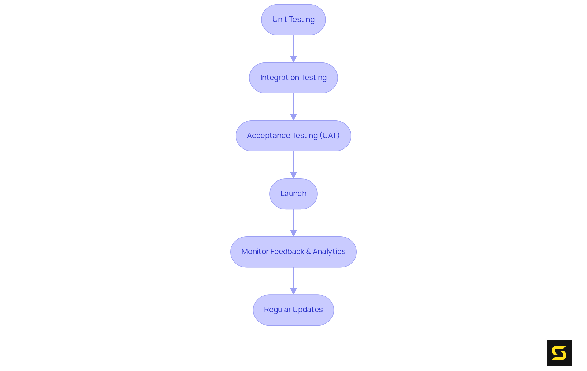
Test, Launch, and Optimize Your Healthcare App
Conducting various testing phases is essential for ensuring the success of your application. Unit Testing allows you to rigorously assess individual components for functionality, ensuring that each part operates as intended. Following this, Integration Testing is crucial; it guarantees that different segments of the app work together seamlessly, creating a cohesive user experience. Finally, Acceptance Testing (UAT) involves collecting feedback from actual participants, which is invaluable for identifying any usability issues that may arise in real-world scenarios.
Once testing is complete, it’s time to launch your app on relevant platforms, such as iOS and Android. After the launch, monitoring feedback and analytics is vital to pinpoint areas for improvement. Regular updates are necessary to fix bugs, introduce new features, and enhance the user experience based on user input. This ongoing commitment to quality not only satisfies users but also reinforces your authority in the market.

Conclusion
Mastering healthcare app development is not merely a task; it is a multifaceted journey that demands meticulous planning, strategic decision-making, and an unwavering commitment to quality. By adhering to the outlined steps—defining your app's purpose, conducting comprehensive market research, selecting the appropriate development method and technology stack, prioritizing user experience and compliance, and implementing rigorous testing and optimization—SaaS owners can significantly bolster their chances of success in a fiercely competitive landscape.
Throughout this article, we have shared key insights on effectively navigating each phase of app development. From understanding target audiences and identifying unique opportunities in the market to ensuring regulatory compliance and implementing user-friendly designs, each step plays a crucial role in crafting a robust healthcare application. The importance of continuous feedback and iterative improvements cannot be overstated; these elements cultivate a responsive and user-centric approach that is essential in today’s healthcare environment.
Ultimately, developing a healthcare app that not only meets user needs but also adheres to industry standards is of paramount importance. As the healthcare app market continues to evolve, embracing best practices and staying informed about emerging trends will empower SaaS owners to create innovative solutions that enhance patient care and streamline healthcare processes. Taking decisive action on these insights is not just advantageous—it is imperative for those aspiring to make a meaningful impact in the healthcare space.
FAQ
What is the first step in developing a medical app?
The first step is to define the app's primary purpose by identifying the specific problem it resolves for users, determining the target audience, and outlining key features that address their needs.
How can I establish goals for my medical app?
Establish measurable goals by setting targets such as a specific number of downloads or user engagement metrics within the first six months. Documenting these goals is essential for guiding development and evaluating future success.
Why is market research important in app development?
Market research is important because it helps analyze existing healthcare apps, understand their features, strengths, weaknesses, and user feedback. This information can identify distinct opportunities for your app and position it for success in a competitive landscape.
What methods can I use to conduct market research?
You can conduct market research using surveys, interviews, and online forums to engage prospective participants about their needs and preferences.
What should I focus on when analyzing existing healthcare apps?
Focus on the features they provide, their strengths and weaknesses, and user perceptions and feedback to gather comprehensive insights.
