7 Web Development Frameworks to Elevate Your SaaS Solutions
August 17, 2025
Alex Shubin | Founder & CEO at SDA

Overview
This article presents an authoritative overview of seven web development frameworks that significantly enhance Software as a Service (SaaS) solutions. Each framework—Express, Ruby on Rails, React, Django, Laravel, and AngularJS—offers unique features and benefits that streamline development processes, elevate user experience, and support scalability. These frameworks are not merely tools; they are essential components for modern SaaS applications, enabling developers to create robust and efficient solutions. By understanding and leveraging these frameworks, businesses can position themselves for success in a competitive landscape.
Introduction
In the rapidly evolving landscape of software development, selecting the right web framework is crucial for unlocking the full potential of SaaS solutions. With a multitude of options available, each framework presents unique strengths tailored to diverse project needs—ranging from enhancing user engagement to ensuring robust security. As organizations endeavor to remain competitive and adapt to ever-changing consumer demands, the pivotal question emerges: which frameworks truly distinguish themselves in elevating SaaS offerings?
This article explores seven exceptional web development frameworks that promise to revolutionize how businesses approach their software solutions, delivering invaluable insights for developers and decision-makers alike.
SDA: Custom Software Development for Tailored SaaS Solutions
SDA stands at the forefront of custom software development, specializing in tailored SaaS solutions designed to meet the unique needs of diverse industries. By seamlessly integrating strategy, technology, and design, SDA guarantees that its software not only functions efficiently but also significantly enhances user experiences. This focus is particularly crucial in sectors such as healthcare and fitness, where customized solutions can dramatically boost participant engagement and operational efficiency.
Industry leaders emphasize that adopting a SaaS-first strategy is essential for organizations aiming to remain competitive and address evolving consumer expectations. Proven implementations of bespoke software solutions reveal that enhancing user experience leads to increased satisfaction and loyalty, ultimately driving growth. As healthcare organizations progressively embrace technology, the importance of user-centric design in SaaS solutions becomes paramount, establishing it as a vital component for achieving operational success.

Express: Build Web and Mobile Apps with Simplicity
Express is a rapid, neutral, and minimalist example of web development frameworks for Node.js, specifically designed for developing web platforms and APIs. Its simplicity empowers developers to build software swiftly, making it an ideal choice for startups aiming to launch Minimum Viable Products (MVPs). With a robust ecosystem of middleware, Express allows developers to customize their solutions effortlessly, ensuring they can meet specific business needs without unnecessary complexity.
Prominent startups such as:
- Plaid
- Trustpilot
- BlaBlaCar
- Wix
- Paytm
- Yousign
- Practo
- PedidosYa
- iFood
leverage Express for its efficiency and flexibility, demonstrating its effectiveness in real-world applications. The framework's ability to enhance development processes has led to a remarkable increase in productivity, with companies reporting up to a 70% improvement after adopting Node.js.
Current trends in Node.js web platform development highlight a growing preference for minimalist web development frameworks, such as Express, which facilitate quicker deployment and simpler maintenance. As Node.js powers over 6.3 million web applications worldwide, its market share stands at 4.24%, reflecting the rising adoption of Express among developers. The availability of more than 1.5 million third-party packages further enhances Express's appeal, providing startups with ready-made solutions to accelerate their project timelines.
Developers appreciate Express for its straightforward setup and customization options, which promote a more flexible development process. This minimalist approach not only diminishes the learning curve for new developers but also encourages better collaboration within teams, as they can utilize the same language across both front-end and back-end development. Moreover, Express's scalability aligns seamlessly with Node.js's architecture for creating scalable network solutions, making it a compelling option for growing businesses.
In summary, Express stands out as a powerful tool among web development frameworks for crafting web and mobile solutions, enabling startups to innovate rapidly while upholding high-quality standards.

Ruby on Rails: Scalable Solutions for Web Applications
Ruby on Rails (RoR) is a powerful example of web development frameworks that exemplifies the principle of convention over configuration, allowing developers to build solutions with remarkable speed. Its integrated tools for database management and routing significantly enhance the development process, positioning RoR as an ideal choice for scalable web applications.
With over 3 million active users and upwards of 577,000 live sites leveraging Ruby on Rails, the framework benefits from robust community support and a wealth of libraries that enable developers to implement complex features with ease. This framework is particularly sought after for SaaS solutions, where functionality and scalability are critical.
Notable platforms like GitHub and Shopify demonstrate RoR's capacity to support large-scale operations; for instance, Shopify's scalability has been instrumental in its evolution into a leading eCommerce platform.
The recent launch of Rails 8 introduces improvements in speed, concurrency, and API support, further reinforcing its competitive edge in the market. As the demand for scalable web solutions continues to rise, Ruby on Rails remains a premier option among web development frameworks, offering a blend of rapid development, security features such as SQL injection and CSRF safeguards, and a vibrant ecosystem that fosters innovation.
As Nikhil, a SaaS founder, aptly stated, "Ruby on Rails is favored for SaaS creation due to its quick framework, scalability, cost-effectiveness, security features, and robust community support.

React: Create Dynamic User Interfaces with Reusable Components
React stands as a robust JavaScript library specifically designed for constructing interfaces, particularly single-page applications where dynamic experiences are paramount. Its component-based architecture empowers developers to create reusable UI components, which significantly accelerates the development process. This modularity not only enhances code maintainability but also facilitates rapid iteration and deployment—critical elements for software platforms focused on engagement.
Moreover, the virtual DOM optimizes performance, making React exceptionally suited for applications that require frequent updates and real-time interactions. Noteworthy software platforms such as Canva and Business Insider leverage React, reaping the benefits of its ability to deliver seamless and responsive user experiences.
As UI/UX designer Jane Doe articulates, "The ability to reuse components fosters creativity and efficiency, allowing teams to concentrate on enhancing engagement rather than reinventing the wheel." This methodology ultimately leads to quicker production cycles and superior product quality, establishing React as a prominent choice among web development frameworks for modern software-as-a-service solutions.
Furthermore, with React's adoption in the SaaS sector reaching approximately 4.06%, its growing popularity underscores its effectiveness in delivering high-quality user interfaces.

Django: Secure and Rapid Development for Web Apps
Django stands out as a high-level Python web framework, expertly crafted to facilitate rapid development while promoting clean design. Its built-in security features effectively guard against common vulnerabilities, including:
- SQL injection
- Cross-site scripting (XSS)
- Cross-site request forgery (CSRF)
This makes Django an ideal choice for systems that manage sensitive data. The framework's robust Object-Relational Mapping (ORM) system and intuitive admin interface empower developers to handle data efficiently, a necessity for software solutions within the healthcare sector. In this field, data integrity and security are not merely important; they are vital for maintaining trust and ensuring compliance with regulations.
Successful healthcare software developed with Django exemplifies its capacity to deliver secure, scalable solutions that prioritize user safety and data protection. Developers emphasize that the focus on security within Django's framework is crucial for SaaS services, guaranteeing that sensitive information is managed with the utmost care. Additionally, Django's async features and tools like Django Channels enhance its flexibility for real-time applications, further solidifying its position as a premier framework for modern web solutions.

Laravel: Simplify Full-Stack Development for SaaS
Laravel stands as a premier PHP framework, celebrated for its clean and elegant syntax that significantly enhances accessibility for developers at every skill level. Its robust built-in features—including routing, authentication, and caching—streamline the development process, empowering teams to concentrate on crafting high-quality software.
With over 612,930 active websites leveraging Laravel and more than 2 million downloads each month, its modular architecture proves particularly advantageous for developing full-stack applications. This positions Laravel as an ideal choice for software solutions necessitating both backend and frontend capabilities.
The framework's vibrant community contributes to ongoing enhancements and comprehensive documentation, further solidifying its appeal. Developers value Laravel for its expressive syntax, which cultivates collaboration and enhances code readability, ultimately driving increased productivity.
Successful software solutions like InvoiceNinja and Barchart exemplify Laravel's ability to support intricate functionalities while maintaining efficiency. As industry experts have noted, Laravel not only simplifies the development journey but also empowers developers to actualize their ideas with minimal wasted effort.
Furthermore, Laravel's long-term support (LTS) versions ensure continuous security updates and bug fixes, establishing it as a reliable option for SaaS solutions.

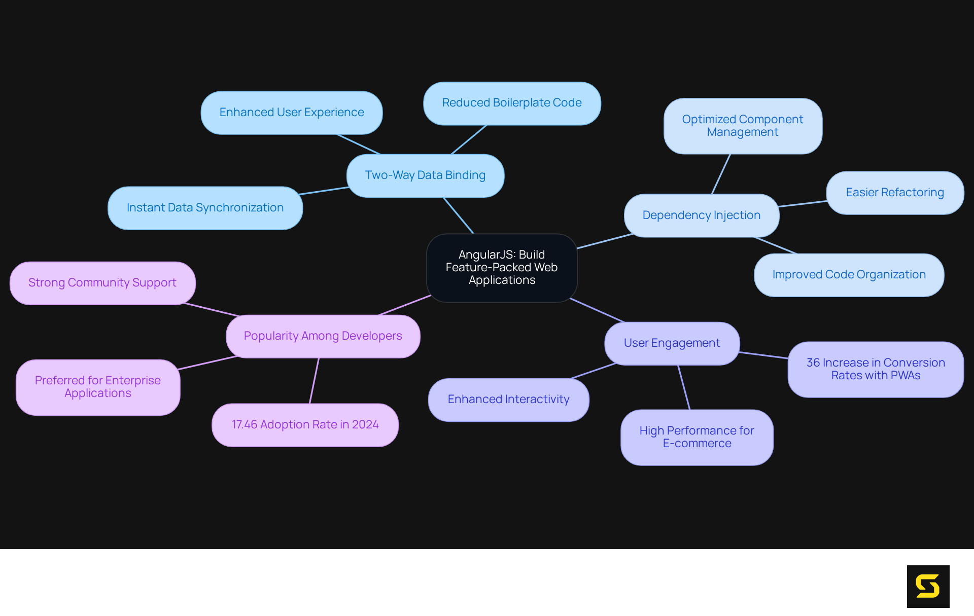
AngularJS: Build Feature-Packed Web Applications
AngularJS serves as a powerful structural framework in the category of web development frameworks for dynamic web projects, enabling developers to craft feature-rich solutions with exceptional efficiency. Its two-way data binding feature guarantees that any changes in the interface are instantly reflected in the data, significantly elevating the user experience. This capability not only simplifies the development process but also cultivates a more interactive environment for users.
Moreover, AngularJS's built-in dependency injection optimizes the management of component dependencies, facilitating the development of complex systems. This framework is especially beneficial for SaaS solutions that require high levels of interactivity and responsiveness, which is why it is considered one of the top web development frameworks among developers.
Notably, platforms built with AngularJS have demonstrated improvements in user engagement, with research indicating that companies adopting Progressive Web Apps (PWAs) experience a 36% increase in conversion rates. Additionally, Angular's popularity is evident, with 17.46% of developers actively utilizing it in 2024. Developers appreciate the benefits of two-way data binding, which reduces boilerplate code and enhances overall software development efficiency.
As of January 9, 2023, the latest version of AngularJS is 15.1, providing developers with access to the most up-to-date features and enhancements. Ishan Vyas highlights that among the various web development frameworks, Angular remains a preferred choice for enterprises and large-scale applications, underscoring its strengths in a competitive landscape.

Conclusion
In the realm of web development, selecting the right framework is not just important; it is crucial for elevating SaaS solutions. This article highlights seven prominent frameworks—SDA, Express, Ruby on Rails, React, Django, Laravel, and AngularJS—that cater to diverse needs, from rapid development to robust security. These frameworks enhance efficiency and empower developers to create tailored applications that address specific business requirements, ensuring a competitive edge in the evolving digital landscape.
Each framework offers unique strengths. For instance:
- Express provides simplicity and speed, making it ideal for startups.
- Ruby on Rails excels in scalability for larger operations.
- React's component-based architecture promotes reusability.
- Django prioritizes security for sensitive applications.
- Laravel enhances full-stack development.
- AngularJS delivers dynamic user experiences.
Collectively, these frameworks embody the latest trends in SaaS web development, demonstrating how the right tools can streamline processes and improve user engagement.
Ultimately, the choice of a web development framework can significantly impact the success of a SaaS solution. As businesses navigate the complexities of digital transformation, embracing these frameworks is not merely advantageous; it is essential. By leveraging the strengths of these tools, organizations can innovate, improve user satisfaction, and drive growth, solidifying their position in a competitive market.
FAQ
What is SDA and what services does it provide?
SDA specializes in custom software development, focusing on tailored SaaS solutions that meet the unique needs of various industries. It integrates strategy, technology, and design to enhance user experiences and operational efficiency.
Why is a SaaS-first strategy important for organizations?
A SaaS-first strategy is essential for organizations to remain competitive and meet evolving consumer expectations. It helps enhance user experience, leading to increased satisfaction and loyalty, which drives growth.
In which sectors is customized software particularly beneficial?
Customized software is particularly beneficial in sectors such as healthcare and fitness, where it can significantly boost participant engagement and operational efficiency.
What is Express and what is its purpose?
Express is a minimalist web development framework for Node.js, designed for developing web platforms and APIs. It allows developers to build software quickly and is ideal for startups launching Minimum Viable Products (MVPs).
What advantages does Express offer to developers?
Express offers simplicity, a robust ecosystem of middleware for customization, and a straightforward setup that promotes flexibility in development. This leads to increased productivity and easier collaboration among teams.
How has Express been utilized by startups?
Prominent startups such as Twitter, Plaid, and Wix leverage Express for its efficiency and flexibility, demonstrating its effectiveness in real-world applications.
What trends are observed in Node.js web platform development?
There is a growing preference for minimalist web development frameworks like Express, which facilitate quicker deployment and simpler maintenance. Node.js powers over 6.3 million web applications globally, reflecting its rising adoption.
What benefits does Express provide in terms of scalability?
Express's scalability aligns well with Node.js's architecture, making it a compelling option for growing businesses looking to create scalable network solutions.
How does Express impact the development process for startups?
Express enhances development processes, allowing startups to innovate rapidly while maintaining high-quality standards, and it provides access to over 1.5 million third-party packages for ready-made solutions.
