How Much Does It Cost to Create an App? A Step-by-Step Guide
September 24, 2025
Alex Shubin | Founder & CEO at SDA

Overview
The cost to create an app is influenced by several critical factors, including:
- The type of app
- Design complexity
- Features
- Team location
- Technology stack
Simple native apps typically range from $40,000 to $80,000, while more complex applications can exceed $500,000. To effectively estimate these costs, it is essential to adopt a structured approach that considers:
- Key features
- Development methodologies
- Ongoing maintenance expenses
Thorough planning and budgeting are paramount to ensure that development efforts align seamlessly with business objectives. By prioritizing these elements, businesses can strategically navigate the app development landscape and achieve their goals.
Introduction
Understanding the financial landscape of app development is essential for anyone looking to embark on this journey. The costs can vary dramatically based on factors such as app type, design complexity, and geographical location, presenting potential developers with a complex web of budgeting decisions.
This guide demystifies the expenses associated with creating an app, providing a step-by-step approach to accurately estimating costs and highlighting strategies for maintaining budget efficiency.
However, with so many variables at play, how can one ensure that their investment aligns with both their vision and market demands?
Understand App Development Cost Factors
When evaluating the cost of app development, several critical factors must be considered:
-
Type of App: The financial implications vary significantly between native, hybrid, and web applications. Native apps generally require a higher investment due to the necessity of maintaining separate codebases for both iOS and Android platforms. In 2025, how much does it cost to create an app? The average expense for a simple native app varies from $40,000 to $80,000, while more intricate applications can surpass $500,000.
-
Design Complexity: The intricacy of the design plays a pivotal role in determining costs. Custom UI/UX designs can represent 15-25% of the overall production budget, significantly raising both creation time and costs. A well-crafted app improves client retention and satisfaction, making it a valuable investment. As mentioned by Dogtown Media's CEO, "a poor UX can doom an app’s adoption, leading to wasted spending on creation if users abandon the app."
-
Features and Functionality: The range of features directly affects the expenses involved. Basic apps with minimal functionalities are less pricey, while those incorporating advanced features such as real-time updates, GPS, or payment integration can increase expenses significantly. For instance, sophisticated e-commerce apps can exceed $200,000, while basic versions may start around $7,500.
-
Team Location: The geographical position of your project group is a vital expense factor. Groups located in North America or Western Europe generally bill between $100 and $150 per hour, while programmers in Eastern Europe or Asia might provide more favorable rates, possibly lowering total project expenses by 30-40%.
-
Technology Stack: The selection of programming languages and frameworks can also impact both creation time and expenses. Utilizing popular frameworks like React Native can streamline the process and reduce expenses compared to building separate native apps, which roughly doubles the effort.
-
Testing and Quality Assurance: Thorough testing is essential for a successful app launch and can increase the total expenses significantly. QA processes can comprise 15-25% of project expenses, ensuring functionality, usability, and performance are up to standard. Moreover, ongoing bug fixing expenses range from $1,000 to $5,000 each year, and security updates can require between $1,000 and $2,500 yearly.
By comprehending these elements, including how much does it cost to create an app and the possibility of yearly maintenance expenses usually fluctuating between 15-20% of the app's overall creation expenditure, you can more effectively prepare for the financial obligation involved in app creation, ensuring that your investment aligns with your business objectives.

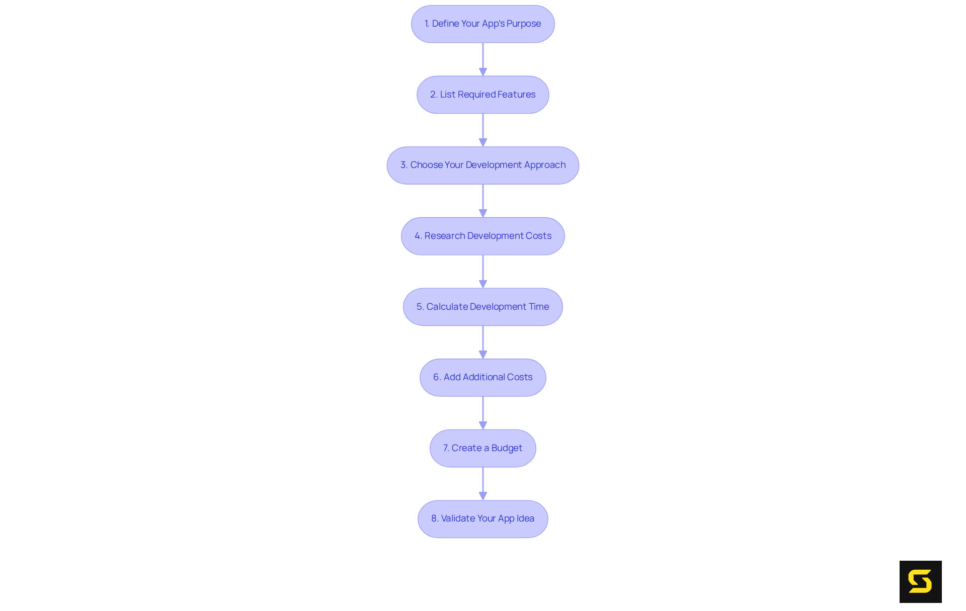
Follow a Step-by-Step Cost Estimation Process
To accurately estimate the cost of app development, follow these structured steps:
-
Define Your App's Purpose: Articulate the objectives of your app and identify your target audience. This foundational step informs your feature set and design decisions, ensuring alignment with user needs. Remember, complexity often correlates with cost; thus, when evaluating how much does it cost to create an app, the more intricate the app, the higher the price tag.
-
List Required Features: Create a comprehensive list of desired features, categorizing them into 'must-have' and 'nice-to-have.' This prioritization simplifies the development process and aids in efficient expense management.
-
Choose Your Development Approach: Decide whether to pursue a native, hybrid, or web app. Each option carries unique implications for your budget, with native applications typically incurring higher costs due to separate codebases.
-
Research Development Costs: Investigate average hourly rates for developers in your selected region. Understanding how much does it cost to create an app is crucial for accurately estimating potential expenditures. Geographic factors can significantly influence your budget, particularly when evaluating how much does it cost to create an app if outsourcing is considered.
-
Calculate Development Time: Estimate the time required to develop each feature. Collaborating with a project team can yield more accurate timelines, helping to prevent underestimations.
-
Add Additional Costs: Incorporate expenses for design, testing, and project management into your budget. Understanding how much does it cost to create an app includes considering these often-overlooked costs, which are essential for ensuring a successful launch and ongoing functionality. Additionally, be prepared for unforeseen expenses that may arise, as they frequently impact application budgets.
-
Create a Budget: Compile all estimates into a detailed budget, including a contingency buffer of 10-20% for unexpected expenses. This proactive strategy safeguards against budget overruns. Moreover, consider reserving 15% to 20% of the initial creation cost for annual maintenance to keep your app operational and relevant over time.
-
Validate Your App Idea: Before committing funds to development, validate your app concept with a simple landing page to gauge interest and collect emails from potential users. This step confirms demand prior to full-scale development.
By adhering to these steps, you can construct a practical budget that accurately reflects how much does it cost to create an app, ultimately enhancing your project's likelihood of success.

Account for App Maintenance and Post-Launch Costs
After launching your app, it's essential to consider ongoing costs that can significantly influence its success:
-
Regular Updates: Consistent updates are vital for addressing bugs, enhancing performance, and introducing new features. Allocate around 15-20% of your initial creation expense each year to determine how much does it cost to create an app for these updates. This strategy ensures your app remains competitive and user-friendly. Notably, understanding how much does it cost to create an app includes maintenance expenses that can reach up to 50% of overall development expenditures in the first year, underscoring the financial ramifications of neglecting ongoing costs.
-
Server and Hosting Costs: If your app depends on a backend server, hosting fees will constitute a major expense. These costs can range from $70 to $320 each month, depending on specific activity and data requirements. Choosing the right hosting option, such as cloud services, can help manage these expenses effectively while ensuring optimal app performance.
-
Customer Support: Providing client assistance is crucial for maintaining customer satisfaction. This may involve hiring staff or utilizing third-party services, which can contribute to your operational costs. An organized support system is essential for enhancing overall app management and addressing client concerns promptly.
-
Marketing and Client Acquisition: To expand your audience, investing in marketing strategies is often indispensable. This ongoing expense can be substantial, making it imperative to budget for it to determine how much does it cost to create an app and facilitate your app's growth.
-
Compliance and Security: Depending on your app's nature, adherence to regulations such as GDPR and implementing robust security measures to protect data are critical. Regular security updates are necessary to defend against evolving threats and maintain user trust.
By proactively preparing for these post-launch expenses, you can ensure your app not only survives but thrives in a competitive market, consistently meeting consumer needs and expectations.

Implement Cost-Saving Strategies in App Development
To optimize costs during app development, consider implementing the following strategies:
-
MVP Approach: Initiating your project with a Minimum Viable Product (MVP) allows you to test your app idea with essential features. This approach not only reduces initial investment but also aids in collecting user feedback, which is crucial for enhancing your product before committing to full-scale implementation. Nearly 20% of startups fail due to a lack of market knowledge, yet an MVP can significantly mitigate this risk by validating concepts early. As Eric Ries states, "The MVP approach offers the highest potential for ROI with the lowest risk factors," underscoring its importance in reducing uncertainty.
-
Outsource Development: Consider outsourcing to regions with lower labor costs while maintaining quality standards. This strategy can lead to substantial budget reductions without compromising the integrity of the final product.
-
Use Open Source Tools: Leveraging open-source frameworks and libraries can streamline the creation process, thereby reducing both time and costs associated with building your app from scratch.
-
Focus on Core Features: Concentrate on delivering essential features for your initial launch. This strategy ensures you effectively address primary pain points, allowing for future enhancements based on genuine feedback. Conducting thorough market research and competitor analysis is vital to successfully define these core features.
-
Agile Methodologies: Embracing agile practices enhances efficiency and reduces waste throughout the creation cycle. This iterative process, which follows the cycle of build, measure, and learn, facilitates continuous improvement and adaptation based on insights from stakeholders.
-
Negotiate with Vendors: Engage in negotiations with project teams or service providers to secure more favorable rates, ensuring you maximize your budget.
By implementing these strategies, you can effectively manage your app development expenses and also determine how much does it cost to create an app, while still delivering a high-quality product that resonates with users. The MVP approach, in particular, not only saves costs but also positions your app for success by aligning it closely with market demands.

Conclusion
Understanding the costs associated with app development is essential for anyone eager to transform their ideas into reality. By dissecting the various elements that influence app creation expenses—from the type of app to the complexity of design and features—it becomes evident that meticulous planning and budgeting are imperative. This structured approach not only aligns financial resources with business objectives but also significantly enhances the likelihood of a successful app launch and sustained user engagement.
Key insights reveal that factors such as team location, technology stack, and ongoing maintenance can profoundly impact the overall budget. By adhering to a step-by-step cost estimation process, developers can adeptly navigate the financial landscape of app development. Strategies such as starting with a Minimum Viable Product (MVP), outsourcing, and utilizing open-source tools can further optimize costs while ensuring that the final product meets market demands.
Ultimately, a proactive approach to budgeting and cost management is vital for the longevity and success of an app. By anticipating post-launch expenses and implementing cost-saving strategies, developers can not only create a competitive product but also foster a sustainable business model. Embracing these practices empowers aspiring app creators to turn their visions into reality while maintaining financial viability.
FAQ
What factors influence the cost of app development?
The cost of app development is influenced by several factors including the type of app (native, hybrid, or web), design complexity, features and functionality, team location, technology stack, and testing and quality assurance.
How does the type of app affect development costs?
Native apps generally require a higher investment due to the need for separate codebases for iOS and Android. For 2025, the average cost for a simple native app ranges from $40,000 to $80,000, while more complex applications can exceed $500,000.
What role does design complexity play in app development costs?
Design complexity significantly impacts costs, with custom UI/UX designs accounting for 15-25% of the overall production budget. A well-designed app can enhance client retention and satisfaction.
How do features and functionality impact app development expenses?
The range of features directly affects costs; basic apps are less expensive, while advanced features like real-time updates, GPS, or payment integration can significantly increase expenses. For example, sophisticated e-commerce apps can exceed $200,000, whereas basic versions may start around $7,500.
How does the location of the development team affect costs?
The geographical location of the development team is a key expense factor. Teams in North America or Western Europe typically charge between $100 and $150 per hour, while developers in Eastern Europe or Asia may offer lower rates, potentially reducing total project costs by 30-40%.
What is the impact of the technology stack on app development costs?
The choice of programming languages and frameworks can affect both development time and costs. Using popular frameworks like React Native can streamline the process and reduce expenses compared to building separate native apps, which roughly doubles the effort.
Why is testing and quality assurance important in app development?
Thorough testing is crucial for a successful app launch and can significantly increase total expenses. QA processes can make up 15-25% of project costs, ensuring the app's functionality, usability, and performance meet standards. Ongoing maintenance, including bug fixes and security updates, can also incur additional yearly costs.
What are the typical yearly maintenance expenses for an app?
Yearly maintenance expenses usually fluctuate between 15-20% of the app's overall creation expenditure, which can include ongoing bug fixing costs ranging from $1,000 to $5,000 and security updates costing between $1,000 and $2,500 annually.
