4 Best Practices for Effective Company Website Development
November 4, 2025
Alex Shubin | Founder & CEO at SDA

Overview
Effective company website development hinges on best practices that include thorough planning, user-centric design, rigorous testing, and quality assurance. These practices are not just recommendations; they are essential for aligning project objectives with user needs. By implementing these strategies, businesses can ensure high-quality outcomes that drive success in the digital landscape.
Consider this: thorough planning lays the groundwork for a project that meets user expectations. User-centric design focuses on creating an intuitive experience, while rigorous testing guarantees that the website functions flawlessly. Quality assurance acts as the final checkpoint, ensuring that every aspect of the site meets the highest standards.
Incorporating these practices can significantly enhance your website's effectiveness. They not only improve user satisfaction but also contribute to achieving your business goals. Are you ready to elevate your online presence? Embrace these best practices and watch your digital success unfold.
Introduction
In today’s fast-paced digital landscape, a company’s online presence is only as strong as its website development process. Mastering the intricacies of this journey—from defining project goals to implementing rigorous testing—enables businesses to create platforms that not only attract visitors but also convert them into loyal customers. But with so many elements to consider, how can companies ensure they’re adhering to the best practices that lead to success? This article explores four essential strategies that can elevate website development efforts, paving the way for a robust digital experience.
Understand the Website Development Process
The online platform development process is crucial for success, encompassing several essential stages:
- Planning
- Creation
- Development
- Testing
- Deployment
Each stage is vital in ensuring the project meets its objectives and delivers high-quality results.
During the planning phase, gathering requirements from stakeholders is paramount. This step defines the project scope, ensuring that everyone involved has a clear understanding of the objectives and deliverables. The planning stage also focuses on developing wireframes and prototypes that illustrate the user interface and user experience, setting a solid foundation for the project.
Next comes development, where the actual coding takes place. This phase transforms designs into a functional platform, bringing the vision to life. Following development, rigorous testing is conducted to identify and rectify any issues before the final deployment. This thorough testing process is essential for ensuring a smooth launch.
Understanding this procedure not only assists teams in managing expectations but also enhances their ability to deliver high-quality online platforms efficiently. By mastering these stages, you position your project for success. Are you ready to elevate your online platform development process?

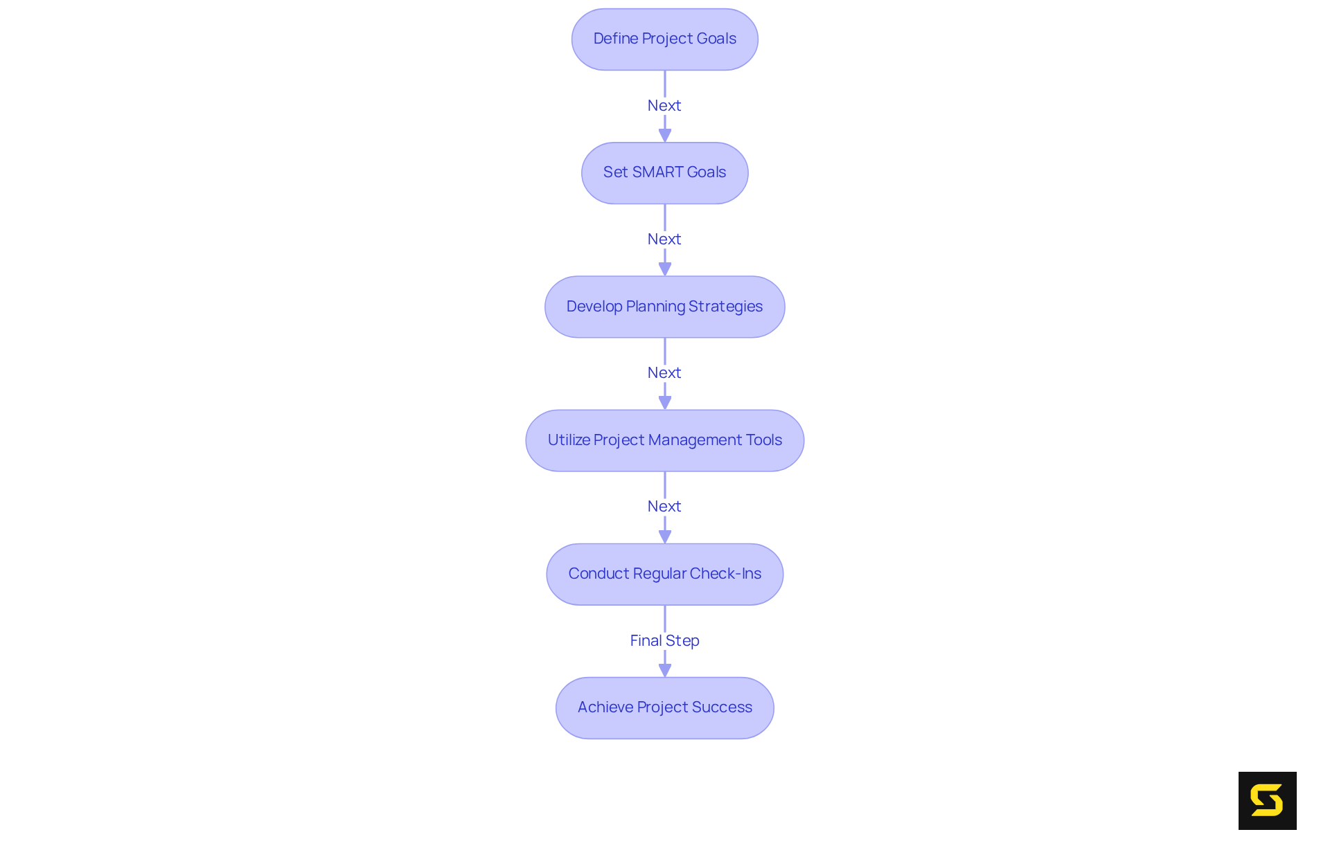
Define Project Goals and Planning Strategies
Establishing clear project objectives is crucial for any successful online development project. These goals must be specific, measurable, achievable, relevant, and time-bound (SMART). For instance, consider a goal like boosting online traffic by 30% within six months of launch. Once these goals are set, it’s essential to develop planning strategies that outline how to achieve them. This involves creating a timeline, allocating resources, and identifying key milestones.
Utilizing project management tools can significantly enhance team organization and keep everyone on track. Regular check-ins and updates are vital; they ensure that the project remains aligned with its objectives, allowing for necessary adjustments along the way. By following these steps, you not only set your project up for success but also establish a framework that fosters accountability and progress.

Prioritize User-Centric Design and Experience
Focusing on user-centered creation is not just important; it’s essential for developing platforms that truly connect with visitors. By understanding the target audience through user research methods—like surveys and usability testing—you gain invaluable insights into their preferences and behaviors. This data should guide the development process, ensuring the website is intuitive and easy to navigate.
Key components of user-focused creation include responsive layouts, accessible content, and visually engaging elements. For instance, Majestic Wine experienced a staggering 201% increase in 'Enquiry Form' submissions after revamping its category page based on visitor feedback. This clearly demonstrates the effectiveness of integrating insights from users. Moreover, studies reveal that a well-implemented experience strategy can triple online conversion rates, underscoring the significance of aligning aesthetics with visitor expectations.
Consider this: 61.5% of redesign projects are initiated due to poor UX. This statistic highlights the necessity of emphasizing user research to avoid subpar design outcomes. By concentrating on the client experience, companies can create platforms that not only attract visitors but also convert them into loyal customers, ultimately driving growth and enhancing brand loyalty.
Furthermore, 88% of users are less likely to return to an online platform after a negative experience, which reinforces the importance of a user-centric approach. As Ashley Bhalerao from VWO aptly states, "Every $1 that’s being invested in UX returns $100." This powerful statement reinforces the value of investing in user-centric design to ensure long-term success. Don’t underestimate the impact of a well-crafted user experience—it's a game changer.

Implement Rigorous Testing and Quality Assurance
Implementing thorough evaluation and quality assurance is essential in the website development process, starting from the early stages and continuing through deployment. A multifaceted approach to evaluation is vital, encompassing functional, usability, performance, and security assessments. Automated assessment tools streamline these processes, enabling more thorough and efficient evaluations. In fact, the automated evaluation market is projected to grow from USD 20.7 billion in 2021 to USD 49.9 billion by 2026, underscoring the increasing relevance of these tools in the industry.
Moreover, incorporating real user feedback during evaluation phases can uncover insights that automated tests might overlook, significantly enhancing overall quality. As Rex Black states, "Evaluation validates requirements, and manual evaluation provides the necessary feedback for requirements refinement and improvement," highlighting the significance of a structured approach in quality assurance. Establishing a comprehensive quality assurance checklist is essential for company website development to ensure that all website components adhere to required standards prior to launch.
Focusing on these evaluation practices not only reduces risks but also greatly enhances the chances of delivering a high-quality product that meets customer expectations. Studies indicate that 30% of developers favor test automation over manual testing, emphasizing the importance of effective testing strategies. Successful quality assurance processes, such as those seen in recent website launches, demonstrate that a commitment to quality can lead to improved user satisfaction and business outcomes.
In conclusion, prioritizing evaluation and quality assurance is not just a best practice; it’s a strategic imperative for any organization aiming to excel in the digital landscape.

Conclusion
Understanding the complexities of effective company website development is crucial for businesses that want to excel in the digital landscape. By mastering the essential stages of the development process—from planning and defining project goals to prioritizing user-centric design and implementing thorough testing—organizations can ensure their online platforms are not just functional but also engaging and successful.
Establishing clear objectives and employing strategic planning is vital for guiding projects toward measurable outcomes. By emphasizing user-centric design principles, companies can craft experiences that resonate with their audience, ultimately driving increased engagement and conversions. Furthermore, the importance of rigorous testing and quality assurance cannot be overstated; these practices are essential for delivering a polished final product that meets customer expectations.
In light of these best practices, businesses should adopt a holistic approach to website development. Integrating these strategies into their processes allows companies to enhance their online presence, boost customer satisfaction, and achieve long-term success in an ever-evolving digital market. Embrace these insights and take actionable steps to elevate your website development efforts, ensuring your organization stands out in a competitive landscape.
FAQ
What are the main stages of the website development process?
The main stages of the website development process are Planning, Creation, Development, Testing, and Deployment.
Why is the planning phase important in the website development process?
The planning phase is crucial as it involves gathering requirements from stakeholders, defining the project scope, and developing wireframes and prototypes to illustrate the user interface and user experience.
What happens during the development phase of the website development process?
During the development phase, the actual coding takes place, transforming designs into a functional platform and bringing the project vision to life.
What is the purpose of the testing phase in website development?
The testing phase is essential for identifying and rectifying any issues before the final deployment, ensuring a smooth launch of the online platform.
How does understanding the website development process benefit teams?
Understanding the website development process helps teams manage expectations and enhances their ability to deliver high-quality online platforms efficiently.
