Create Your MVP Application: A Step-by-Step Guide for SaaS Owners
October 24, 2025
Alex Shubin | Founder & CEO at SDA

Overview
This article serves as an authoritative step-by-step guide for SaaS owners seeking to create a Minimum Viable Product (MVP). It underscores the critical importance of:
- Defining core functionalities
- Identifying target audiences
- Developing prototypes
- Gathering user feedback
By detailing strategies for effective market research, usability testing, and iterative improvements, this guide ensures that the final product not only meets customer needs but also significantly enhances the likelihood of market success. Implement these insights to position your product for optimal impact.
Introduction
Creating a successful software application hinges on one crucial element: the Minimum Viable Product (MVP). This streamlined version of a product empowers developers to launch swiftly while delivering essential value to users. By concentrating on core functionalities and gaining a deep understanding of the target audience's needs, SaaS owners can significantly elevate their chances of success.
However, the question remains: how can they effectively navigate the complexities of defining, developing, and launching an MVP that truly resonates with users?
Define the Minimum Viable Product (MVP)
To create your MVP, you must first define what a Minimum Viable Product means for your specific application. An MVP represents the most basic form of your offering, allowing you to launch with minimal effort while still delivering value to your audience. Focus on core functionalities that address a specific problem for your target demographic. For example, when developing a fitness application, essential features might include:
- Account registration
- Workout tracking
- Progress monitoring
At this stage, it is vital to avoid feature bloat; prioritize functionalities that validate your business concept and attract early adopters. Document these features meticulously to steer your development process.
Statistics reveal that startups utilizing an MVP strategy are approximately 50% more likely to establish sustainable revenue models, highlighting the significance of this approach in software development. Notable examples, such as the Pebble Time smartwatch, which raised $20 million in crowdfunding—far surpassing its $500,000 goal—demonstrate how a focused MVP can validate market demand and secure funding. Industry leaders assert that the MVP methodology not only reduces development costs by up to 60% but also accelerates time to market by about 35%, making it an essential strategy for SaaS applications in 2025. By engaging participants early and refining your product based on their feedback, you can enhance your offering efficiently and ensure it aligns with genuine customer needs.

Identify Your Target Audience and Their Needs
Conducting thorough market research is crucial to identifying your target audience. Utilize surveys, interviews, and analytics to gather data on potential individuals' demographics, preferences, and pain points. Incorporating qualitative data is essential for gaining deeper insights into the needs of individuals. Develop personas that embody your ideal clients, outlining their objectives and obstacles. For instance, if your SaaS offering targets healthcare providers, it is imperative to comprehend their specific requirements, such as adherence to regulations or enhancing patient care. This information will guide your feature selection and assist in developing an offering that truly meets consumer needs, thereby enhancing the chances of acceptance.
Remember, customer personas should be regularly updated as products and markets evolve to remain relevant. Engaging these personas within your organization ensures that all teams understand and relate to client needs. By concentrating on both power individuals and those facing challenges, you can create more inclusive designs. Considering that the SaaS sector is projected to generate $832.1 billion in revenue by 2025, effective market research and customer comprehension are not just beneficial—they are essential for success in this rapidly expanding environment.

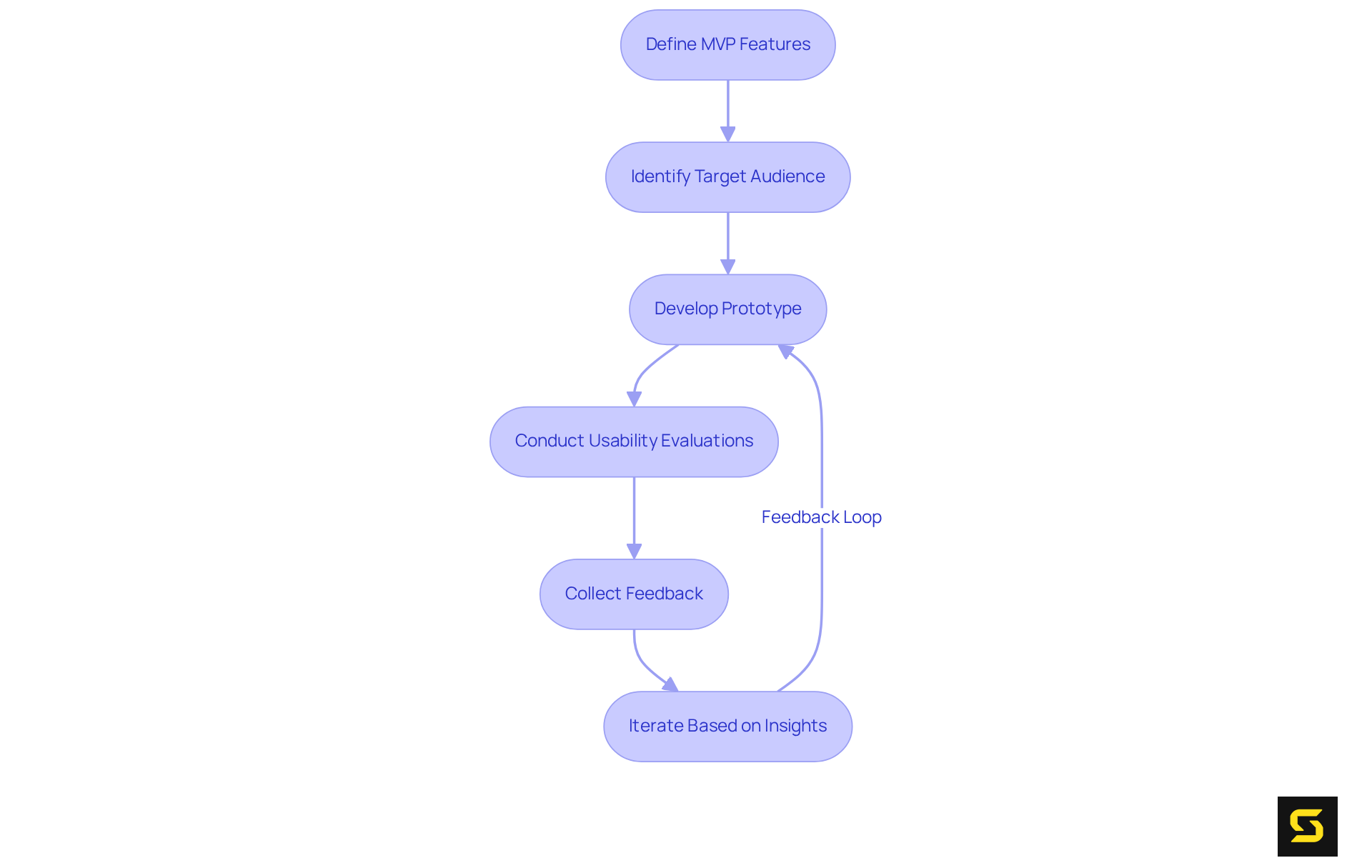
Develop and Test Your MVP Prototype
After defining your MVP features and identifying your target audience, the next crucial step is to develop a prototype. Utilize wireframing tools to create a visual depiction of your application, emphasizing the interface and user experience. Once the prototype is prepared, conduct usability evaluations with actual individuals from your target demographic. This process can include moderated sessions where facilitators guide participants, or unmoderated evaluations that allow individuals to provide feedback independently. Collecting insights on interactions is essential for identifying pain points and valuable features, which is critical for enhancing your MVP.
Usability evaluation is not merely a formality; it significantly influences the success of your MVP. Organizations that invest in usability evaluation frequently observe a substantial increase in customer satisfaction and engagement. A study revealed that 82% of companies employing exploratory methods found it effective in identifying bugs in real-time, underscoring the approach's value in the development cycle. Moreover, incorporating user feedback early can avert costly redesigns later, as addressing navigation and design issues is much more economical during the initial stages.
Statements from UX/UI designers emphasize this significance: "Evaluating your prototype can save considerable time and funds used in reversing or redoing tasks," highlighting the cost-efficiency of early evaluation. Furthermore, the iterative nature of usability evaluation fosters continuous improvement, ensuring that the final product is not only user-friendly but also aligned with market demands. By embracing feedback from users, you can enhance your MVP's functionality and overall experience, ultimately leading to a more successful product launch.

Launch Your MVP and Gather User Feedback
After refining your MVP based on testing, it is imperative to launch it effectively. Select a platform that aligns seamlessly with your target audience, whether it be a web application or a mobile app. To attract early adopters, promote your MVP through targeted marketing strategies that resonate with potential users.
Once launched, it is essential to actively seek feedback from participants through:
- Surveys
- Interviews
- Analytics
By paying close attention to consumer behavior and engagement metrics, you can gain valuable insights into how your offering is being utilized. This feedback is invaluable for making informed decisions about future features and improvements, ensuring that your product evolves in line with user expectations and market demands.

Conclusion
Looking for a PoC approach instead? SDA delivers focused proof-of-concept products like the smart community PoC and rental management PoC in as little as 2 months.
Creating a Minimum Viable Product (MVP) is not merely a strategy; it is an essential imperative for SaaS owners seeking to validate their business concepts and engage with early adopters. By concentrating on the core functionalities that address specific problems faced by target users, businesses can launch a product that delivers substantial value while minimizing development costs and time. This MVP approach significantly enhances the likelihood of establishing sustainable revenue models and fosters a deeper connection with customers through iterative feedback and continuous improvement.
The process of defining the MVP, identifying the target audience, developing a prototype, and launching the product comprises critical steps that cannot be overlooked. Conducting thorough market research and usability evaluations is paramount to ensure that the product aligns with user needs and expectations. Engaging with potential users through surveys and interviews yields invaluable insights that can shape future iterations, enabling businesses to adapt effectively to evolving market dynamics.
Ultimately, embracing the MVP methodology transcends tactical decision-making; it stands as a strategic necessity in today’s competitive landscape. SaaS owners must prioritize user feedback and continuously refine their offerings, as this commitment not only enhances customer satisfaction but also drives long-term success. By adopting these best practices, businesses can adeptly navigate the complexities of software development, emerging with products that resonate deeply with their audience and paving the way for growth and innovation in the SaaS space.
FAQ
What is a Minimum Viable Product (MVP)?
A Minimum Viable Product (MVP) is the most basic version of a product that allows you to launch with minimal effort while still delivering value to your audience. It focuses on core functionalities that address a specific problem for your target demographic.
How do I define the MVP for my application?
To define your MVP, identify the essential features that will provide value to your users and address their specific needs. Document these features carefully to guide your development process and avoid adding unnecessary functionalities that may lead to feature bloat.
What are some examples of essential features for a fitness application MVP?
Essential features for a fitness application MVP may include account registration, workout tracking, and progress monitoring.
Why is it important to focus on an MVP strategy?
Focusing on an MVP strategy is important because it can increase the likelihood of establishing sustainable revenue models by approximately 50%. It also helps in validating your business concept and attracting early adopters.
Can you provide an example of a successful MVP?
A notable example of a successful MVP is the Pebble Time smartwatch, which raised $20 million in crowdfunding, significantly exceeding its $500,000 goal. This demonstrates how a focused MVP can validate market demand and secure funding.
What are the benefits of using an MVP methodology in software development?
The MVP methodology can reduce development costs by up to 60% and accelerate time to market by about 35%. It is considered an essential strategy for SaaS applications in 2025.
How can I improve my product after launching the MVP?
You can enhance your product by engaging participants early and refining your offering based on their feedback, ensuring it aligns with genuine customer needs.
