7 Essential Healthcare Software Development Services for 2025
August 18, 2025
Alex Shubin | Founder & CEO at SDA

Overview
The article delineates seven essential healthcare software development services poised to be pivotal in 2025, emphasizing key areas such as:
- Electronic health records (EHR)
- Telemedicine solutions
- Data security
It underscores the escalating demand for tailored software solutions within the healthcare sector, driven by the necessity for enhanced operational efficiency, regulatory compliance, and improved patient care outcomes. This demand is evidenced by the projected market growth in healthcare IT services, highlighting a significant opportunity for stakeholders to adapt and innovate in this evolving landscape.
Introduction
As the healthcare industry undergoes rapid evolution, the demand for innovative software solutions has become increasingly critical. Projections indicate a staggering growth in the healthcare software market, presenting organizations with a unique opportunity to enhance patient care and operational efficiency through tailored software development services. However, navigating the complexities of this landscape raises pertinent questions:
- What essential software services must healthcare providers prioritize to remain competitive in 2025?
This article explores seven crucial healthcare software development services poised to transform the industry, offering insights into how these solutions can effectively address emerging challenges and improve patient outcomes.
SDA: Custom Healthcare Software Development Services
SDA excels in delivering custom healthcare software development services tailored to the specific needs of medical providers. Their portfolio encompasses advanced electronic health records (EHR) systems, client management solutions, and telemedicine applications. As the medical environment evolves, the importance of EHR systems continues to expand, with over 88% of U.S. office-based physicians adopting centralized EHR solutions. These systems enable immediate access to medical histories, test results, and treatment plans, thereby enhancing coordination among care teams and improving outcomes for individuals.
In 2025, the integration of EHR systems is crucial for medical organizations aiming to streamline operations and meet regulatory compliance. Successful implementations show that EHRs not only lessen administrative burdens but also improve engagement through features like secure communication and appointment scheduling. Medical providers that have implemented EHR systems indicate enhanced operational efficiency and a decrease in mistakes, resulting in improved care for individuals. As Stephan Hawke observes, "Custom medical application solutions are created with compliance as a priority, guaranteeing that patient information is stored securely and that the organization follows regulations such as HIPAA."
Emerging trends in medical software development highlight the increasing reliance on EHRs as a foundation for personalized medicine and data interoperability. The medical IT market, driven by the demand for healthcare software development services, is anticipated to expand from $360 billion in 2024 to over $730 billion by 2029, reflecting the increasing need for customized solutions. As medical organizations invest in core platforms to enhance system integration, the demand for customized EHR solutions that align with specific workflows and compliance requirements is increasing. By utilizing advanced technologies and user-focused design, SDA guarantees that their EHR solutions not only address current medical challenges but also lay the groundwork for future advancements in care.
To effectively leverage EHR systems, SaaS Product Owners should evaluate solutions based on their specific organizational needs, ensuring that they choose systems that enhance operational efficiency and comply with industry regulations.

HealthAsyst: EMR/EHR Software Development
HealthAsyst stands at the forefront of healthcare software development services, empowering medical providers to manage client information with unparalleled efficiency. Their innovative solutions are meticulously designed to enhance information accessibility, foster patient engagement, and ensure compliance with stringent medical regulations. By integrating advanced analytics and robust reporting features, HealthAsyst equips medical organizations to make informed decisions driven by real-time data. This commitment to excellence not only elevates operational effectiveness but also positions HealthAsyst as a trusted partner in providing healthcare software development services within the healthcare sector.

Orases: Custom Telemedicine Software Solutions
SDA stands at the forefront of providing healthcare software development services to develop custom telemedicine software solutions that empower healthcare providers to conduct remote consultations and follow-ups with exceptional efficacy. These platforms are designed with user-friendliness at their core, facilitating seamless navigation for both patients and providers. Key features such as video conferencing, appointment scheduling, and secure messaging significantly enhance the telehealth experience.
The impact of remote consultations on patient care is profound; studies reveal that 69% of individuals rated their virtual visits highly, reflecting strong satisfaction, with many valuing the convenience and accessibility of telehealth services. Moreover, the COVID-19 pandemic has catalyzed the adoption of telemedicine, with recent statistics indicating that 37% of adults have engaged with these services.
As we approach 2025, trends in telehealth application development are gravitating towards more unified solutions that leverage artificial intelligence and data analysis to improve healthcare outcomes. Successful implementations, such as BlueSleep's tailored telemedicine platform for sleep apnea treatment, exemplify how effective technology can enhance patient satisfaction and streamline medical delivery.
With the global telemedicine market projected to reach USD 327 billion by 2030, growing at a CAGR of 19%, the demand for innovative, user-focused telehealth solutions is set to escalate. It is imperative for providers to invest in robust healthcare software development services to stay competitive in this evolving landscape.

Pragmatic Coders: Comprehensive Healthcare Software Development Guide
Pragmatic Coders delivers a comprehensive development guide for medical systems, encompassing every phase from initial concept to deployment. This essential guide outlines best practices in project management, technology selection, and user testing, ensuring that medical organizations can navigate the complexities of technological implementation. By adhering to this roadmap, these organizations can guarantee that their technological solutions are not only functional but also strategically aligned with their overarching goals. Embrace this opportunity to enhance your medical systems with a proven framework that drives success.

SDA: UI/UX Design for Healthcare Applications
SDA prioritizes UI/UX design in medical applications, recognizing that intuitive interfaces are vital for enhancing user engagement. Their design methodology is anchored in comprehensive user research and iterative testing, ensuring that interfaces are not only visually appealing but also highly functional. This user-focused strategy is essential; research indicates that user experience ranks among the top three elements influencing software adoption in the medical field. By concentrating on actual user requirements, SDA empowers medical organizations to increase adoption rates and elevate client satisfaction.
For instance, the development of the Bumrungrad app encompassed over 200 screens, significantly enhancing navigation and accessibility. Thorough usability testing underscored the importance of clear pathways for users to access information and engage effectively with medical providers. Such efforts culminate in improved individual involvement, ultimately fostering a more efficient delivery system for medical services.
However, the complexities of medical UX necessitate critical thinking and collaboration among cross-functional teams to address diverse user needs and regulatory constraints.

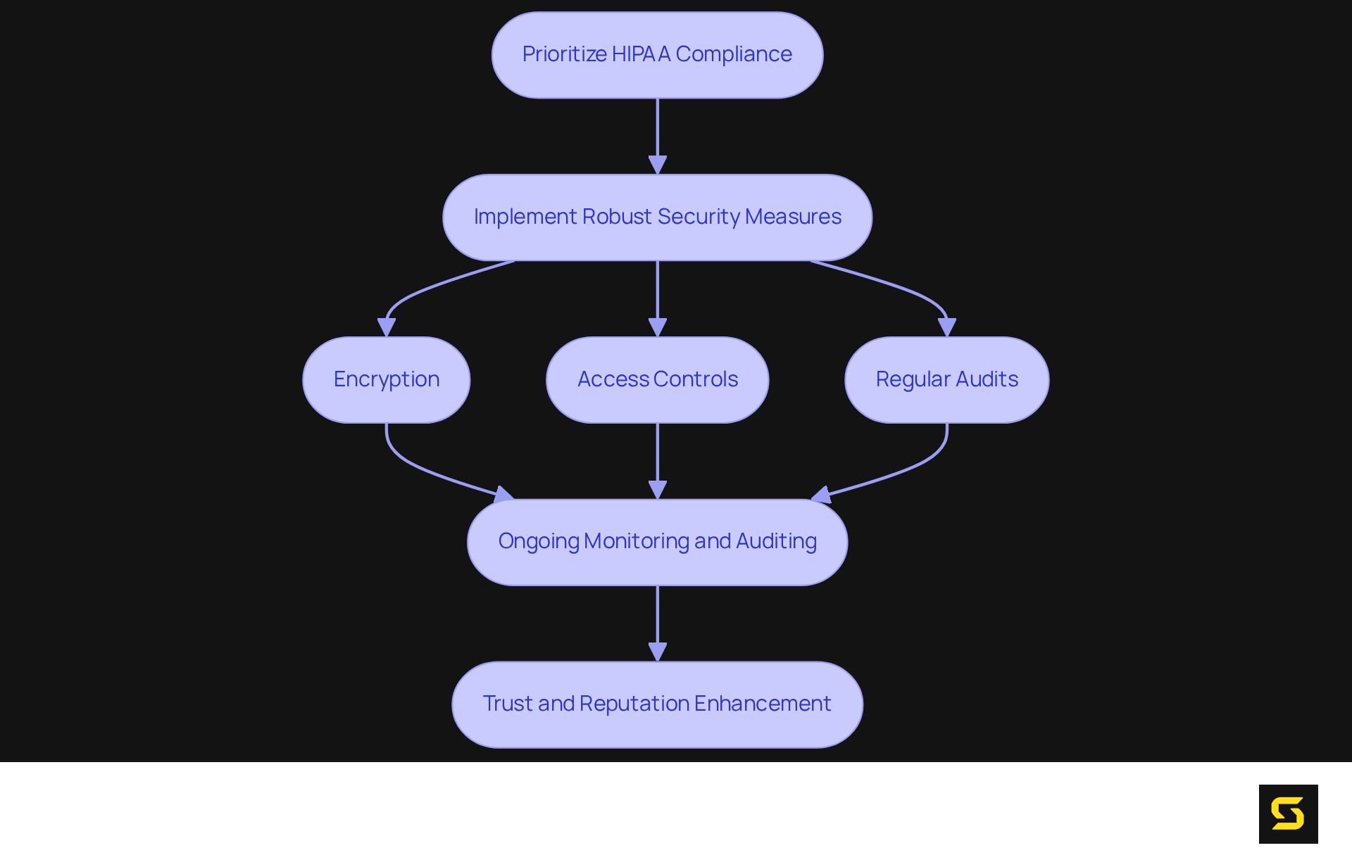
Orases: HIPAA-Compliant Healthcare Applications
SDA is dedicated to offering healthcare software development services for HIPAA-compliant medical applications that prioritize information security and patient privacy. Their solutions feature robust encryption, secure access controls, and regular security audits, ensuring strict adherence to federal regulations. By prioritizing HIPAA compliance, SDA empowers medical organizations to mitigate risks associated with breaches, which have become increasingly prevalent in the healthcare software development services sector. For instance, Taction Software has achieved over 100 HIPAA-compliant IT deployments in the medical sector with zero breaches in more than 20 years, showcasing the effectiveness of stringent security measures.
In 2025, the landscape of healthcare software development services necessitates a proactive approach to information security. Organizations must adopt comprehensive strategies that encompass ongoing monitoring and auditing to sustain compliance. The Department of Health and Human Services has reported numerous enforcement actions related to HIPAA violations, underscoring the urgent need for healthcare providers to prioritize information protection by utilizing healthcare software development services.
Real-world scenarios illustrate the impact of data security measures on trust among individuals. For example, Kettering Health faced significant operational downtime due to a ransomware attack, severely affecting client trust in their services. Conversely, organizations that successfully implement robust security measures not only protect sensitive information but also enhance their reputation among clients.
As the medical field continues to evolve, integrating advanced security features into healthcare software development services becomes imperative. By embracing a comprehensive strategy for HIPAA compliance, which includes elements like audit trails and secure data transmission, SDA helps medical providers foster trust with clients while safeguarding their data against emerging threats.

HealthAsyst: Pharmacy Management Software
HealthAsyst delivers pharmacy management software that empowers pharmacies to manage inventory, prescriptions, and client records with remarkable efficiency. Their solutions are meticulously crafted to minimize errors in medication dispensing and to enhance communication between pharmacists and healthcare providers. By incorporating features such as automated refill reminders and comprehensive patient education resources, HealthAsyst significantly elevates the pharmacy experience. For example, pharmacies that have adopted automated billing features have reported an impressive $19,000 increase in revenue within the first month, underscoring the financial advantages of implementing such software solutions.
Current trends in pharmacy management technology highlight the integration of communication tools that enable real-time interactions between pharmacists and healthcare professionals. This evolution is crucial, as it allows for timely updates on medication needs and fosters collaborative care. As one specialist noted, "Communication abilities have become crucial for pharmacists in a super-aging society," underlining the importance of effective dialogue in patient care.
Moreover, the incorporation of consumer education materials within the program equips pharmacists to provide essential information, thereby bridging the gap between pharmacy services and medical delivery. Key features, including a robust Point of Sale (POS) system and compliance management, are indispensable for operational efficiency, as demonstrated in recent case studies. As the industry progresses, the emphasis on enhancing communication through technology remains a central focus of pharmacy management, ensuring that patient care is both efficient and effective.

Pragmatic Coders: Data Security and Privacy in Healthcare Software
In the realm of medical software development, prioritizing data security and privacy is not merely advisable; it is essential. Regular audits are pivotal in identifying vulnerabilities and ensuring compliance with stringent medical regulations. These evaluations empower organizations to proactively address potential security threats, a necessity given that nearly 60% of medical systems are compromised during typical attacks. This alarming statistic underscores the imperative for a multi-layered security approach to effectively mitigate risks. Furthermore, information encryption is critical for safeguarding sensitive patient details during transmission and storage, significantly reducing the risk of unauthorized access and security breaches, which now average a staggering cost of $9.77 million per incident.
As we look toward 2025, guidelines for medical information security underscore the necessity for robust access controls, including multi-factor authentication (MFA) and dynamic authorization, ensuring that only authorized personnel can access critical systems. Real-world examples illustrate the effectiveness of these measures; for instance, modern Identity and Access Management (IAM) platforms leverage AI-driven fraud detection and advanced access controls to mitigate risks associated with compromised credentials. Moreover, advanced IAM enhances interoperability through open standards such as FIDO2, thereby strengthening security measures in medical applications. By implementing these strategies, medical organizations can not only enhance patient trust but also improve operational efficiency and maintain compliance with evolving regulations, ultimately fostering a secure environment for sensitive health data. The prevalence of insider threats, which account for 57% of industry breaches, further highlights the critical importance of these security measures. Organizations are strongly encouraged to conduct regular risk assessments to identify vulnerabilities and fortify their defenses.

Orases: Custom EHR Software Solutions
SDA specializes in healthcare software development services, offering personalized EHR software solutions tailored to meet the distinct needs of medical service providers. These systems are designed to enhance user engagement, improve information management, and streamline workflows. By integrating features such as customizable templates and advanced analytics, SDA empowers medical organizations to optimize their operations effectively.
In 2025, the integration of advanced analytics within EHR systems emerges as a pivotal trend, enabling providers to extract actionable insights from individual data. According to the Office of the National Coordinator for Health Information Technology (ONC), organizations employing integrated analytics have reported substantial improvements in chronic disease management. This underscores the transformative potential of EHR systems in enhancing healthcare delivery.
Real-world examples further illustrate the impact of these solutions. Healthcare providers that have adopted customizable EHR systems report heightened engagement through personalized communication strategies and improved access to health information. This transformation not only elevates satisfaction among patients but also leads to better health outcomes, as individuals become more informed and engaged in their treatment. Notably, a study revealed that 64.7% of office-based physicians could identify patients due for preventive or follow-up care via computerized systems, highlighting the effectiveness of EHRs in advancing patient care.
As the medical landscape evolves, the focus on optimizing operations through EHR systems remains critical. By harnessing technology to refine workflows and enhance data management, SDA positions itself as an indispensable partner for medical organizations striving to excel in this dynamic environment through healthcare software development services. However, challenges such as interoperability issues and implementation costs must be addressed to fully unlock the benefits of EHR systems.

SDA: IT Outstaffing Services for Healthcare Organizations
SDA provides customized IT outstaffing services tailored for medical organizations aiming to elevate their software development capabilities. By deploying dedicated development teams with specialized expertise in medical technologies, SDA empowers organizations to scale their projects with remarkable efficiency. This strategic approach allows service providers to concentrate on their core operations while leveraging specialized skills to foster innovation.
The global medical outsourcing market was valued at $170.84 billion in 2020, with a projected annual growth rate of 10.6% from 2021 to 2028, underscoring the increasing importance of outsourcing in the medical sector. Notably, outsourcing clinical trials has demonstrated the ability to accelerate processes, completing them on average 30% faster than in-house management, translating to significant time savings of approximately 4-5 months per trial.
Additionally, the integration of advanced technologies such as AI and cloud computing is revolutionizing medical software development, enabling organizations to enhance patient care and operational efficiency. As Michael Kansky notes, "Outsourcing in the medical field comes with challenges such as maintaining data security, protecting privacy, and overcoming language barriers to ensure effective collaboration." However, he emphasizes that "outsourcing helps medical organizations save funds by circumventing the costs associated with recruiting and training for roles like medical coding."
The benefits of dedicated teams and IT outstaffing far outweigh these challenges, allowing organizations to achieve their objectives while improving service delivery and patient satisfaction. To fully leverage the benefits of IT outstaffing, healthcare organizations should assess potential partners based on their expertise, regulatory compliance, and capacity to address data security concerns.

Conclusion
In the rapidly evolving landscape of healthcare, the significance of tailored software development services cannot be overstated. As organizations strive to improve patient care and streamline operations, the integration of advanced technologies, such as EHR systems and telemedicine solutions, emerges as a fundamental requirement. Custom healthcare software development services not only enhance operational efficiencies but also ensure compliance with regulations, thereby fostering a secure environment for patient data.
This article highlights key services essential for 2025, including:
- Custom EHR solutions
- Telemedicine software
- UI/UX design
- HIPAA compliance measures
Each service addresses specific needs within the healthcare sector, from improving patient engagement through intuitive interfaces to ensuring robust data security practices. The projected growth of the healthcare software market underscores the urgency for medical organizations to invest in these technologies to remain competitive and responsive to patient needs.
As the healthcare industry continues to advance, embracing comprehensive software development services will be crucial for organizations aiming to provide exceptional care. Stakeholders are encouraged to prioritize investments in customized solutions that not only meet current demands but also lay the groundwork for future innovations. By doing so, healthcare providers can enhance operational efficiency, improve patient outcomes, and ultimately contribute to a more effective healthcare system.
FAQ
What services does SDA provide in healthcare software development?
SDA specializes in custom healthcare software development services, including advanced electronic health records (EHR) systems, client management solutions, and telemedicine applications.
Why are EHR systems important in healthcare?
EHR systems are crucial as they provide immediate access to medical histories, test results, and treatment plans, enhancing coordination among care teams and improving patient outcomes. Over 88% of U.S. office-based physicians have adopted centralized EHR solutions.
How do EHR systems benefit medical organizations?
EHR systems reduce administrative burdens, improve engagement through secure communication and appointment scheduling, enhance operational efficiency, and decrease mistakes, resulting in better care for patients.
What regulations must custom medical application solutions comply with?
Custom medical application solutions must comply with regulations such as HIPAA to ensure that patient information is stored securely.
What is the projected growth of the medical IT market?
The medical IT market is expected to grow from $360 billion in 2024 to over $730 billion by 2029, driven by the increasing demand for healthcare software development services.
What role does HealthAsyst play in healthcare software development?
HealthAsyst provides healthcare software development services that enhance information accessibility, foster patient engagement, and ensure compliance with medical regulations, utilizing advanced analytics and reporting features.
What features are included in custom telemedicine software solutions provided by SDA?
Custom telemedicine software solutions include features such as video conferencing, appointment scheduling, and secure messaging to facilitate remote consultations and improve the telehealth experience.
What impact has the COVID-19 pandemic had on telemedicine?
The COVID-19 pandemic has accelerated the adoption of telemedicine, with 37% of adults engaging with these services and 69% of individuals rating their virtual visits highly for convenience and accessibility.
What trends are emerging in telehealth application development?
Trends include the development of more unified solutions that leverage artificial intelligence and data analysis to improve healthcare outcomes, as well as the increasing demand for innovative telehealth solutions.
What is the projected growth of the global telemedicine market?
The global telemedicine market is projected to reach USD 327 billion by 2030, growing at a compound annual growth rate (CAGR) of 19%.
