Understanding Website Design Cost: Key Factors for SaaS Success
August 3, 2025
Alex Shubin | Founder & CEO at SDA

Overview
Key factors influencing website design costs for SaaS success are crucial to understand:
- Design complexity
- Technology stack
- Expertise of the design team
Basic sites typically range from $3,000 to $6,000, whereas more sophisticated platforms can exceed $15,000. Recognizing these elements, along with the necessity for ongoing maintenance and investments in user experience, is essential for effective budget management. This understanding not only aids in financial planning but also ensures long-term benefits. Therefore, prioritize these factors to optimize your SaaS investment and drive success.
Introduction
Understanding the financial landscape of website design is paramount for SaaS companies striving for success. With costs spanning from a few thousand dollars to well over $100,000, the variability emerges from numerous factors, including:
- Design complexity
- Technology choices
- Geographical considerations
As companies navigate these expenses, they face the critical challenge of balancing initial investments against long-term returns, particularly in user experience.
How can SaaS businesses effectively allocate their budgets to not only fulfill design requirements but also drive engagement and foster growth?
Explore the Fundamentals of Website Design Costs
Website design cost for SaaS products can vary significantly due to numerous factors, including design complexity, technology stack, and the expertise of the design team. The website design cost for basic SaaS websites typically ranges from $3,000 to $6,000, while more sophisticated platforms can exceed $15,000.
For instance, creating a minimum viable product (MVP) in Eastern Europe might require between $25,000 and $40,000—considerably less than the $119,000 average in the U.S. This disparity underscores the critical importance of considering geographical factors when budgeting.
Furthermore, UI/UX development expenses can range from $8,000 to $15,000, emphasizing the necessity for a meticulously planned layout to enhance user satisfaction and minimize churn. Understanding these expense dynamics is essential for efficient budget distribution, empowering companies to make informed decisions regarding their development investments and ensuring alignment with their overall strategic objectives.

Identify Key Factors Influencing Website Design Costs
Several key factors significantly influence the costs associated with website design for SaaS products:
-
The intricacy of a website's layout is a crucial determinant of the website design cost. More complex designs—encompassing custom graphics, animations, and interactive elements—lead to higher website design costs due to the additional time and specialized expertise required. For instance, advanced functionalities such as user authentication and payment processing necessitate greater development effort, thereby increasing expenses.
-
The total count of pages on an online platform is directly related to the overall website design cost. Each additional page entails creative and development efforts, cumulatively raising the project's expense. On average, the website design cost per page for SaaS can vary significantly, influenced by complexity and necessary features.
-
Websites that require advanced features, such as integration with external services or intricate user interactions, tend to have a higher website design cost. Each integration point introduces potential complications, necessitating appropriate budget allocation to ensure seamless performance.
-
The choice of technology stack also impacts the website design cost. Leveraging popular frameworks like React or Angular may require developers with specific expertise, who command higher rates. This consideration is particularly relevant as the demand for skilled developers continues to rise, ultimately affecting overall project costs.
-
Ongoing maintenance is a critical aspect that must be factored into the website design cost. Regular updates, security fixes, and content management are essential for sustaining the website's functionality and safety, leading to long-term expenses that extend beyond initial development.
-
Engaging a creative firm rather than independent contractors can greatly influence the website design cost. While agencies typically charge more, they often provide a comprehensive suite of services, including project management and quality assurance, which can enhance project outcomes and efficiency.
-
The necessity for responsive design—ensuring optimal performance across devices—contributes to the overall website design cost and adds an additional layer of complexity. This requirement involves extra coding and development efforts, contributing to an increased overall budget.
-
The geographical location of the development team can also impact the website design cost. For example, hiring developers in regions with lower labor costs, such as Eastern Europe, can yield significant savings compared to employing talent in the U.S. or Western Europe.
By comprehending these factors, SaaS companies can manage their budget allocations more effectively, making informed decisions that align with their strategic objectives and ensuring a successful online presence.

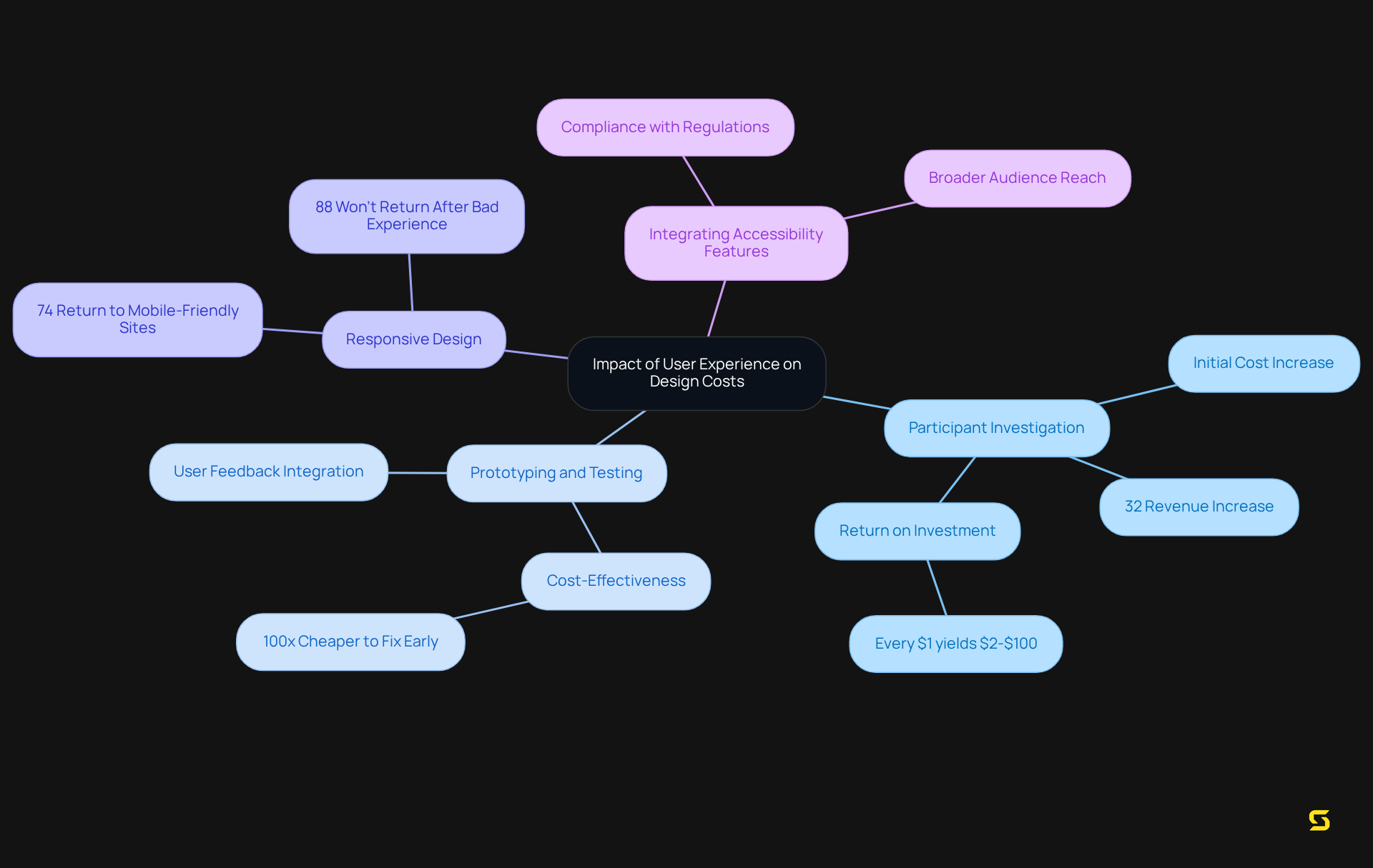
Understand the Impact of User Experience on Design Costs
Investing in customer experience (UX) may initially increase website design cost; however, it often yields significant long-term returns. A well-crafted UX can dramatically enhance conversion rates, reduce churn, and elevate customer satisfaction. Several key elements of UX that influence costs include:
-
Participant Investigation: While conducting participant investigation to gather insights into the intended audience may raise initial costs, it is vital for developing a user-focused approach that meets genuine participant needs. Companies that prioritize UX experience a 32% increase in revenue compared to those that do not. Furthermore, every dollar invested in UX can generate a return of up to $100, underscoring the economic benefits of prioritizing user experience.
-
Prototyping and testing: Prototyping and testing, which include the creation of prototypes and usability testing, may contribute to the overall website design cost, yet these phases are essential for refining the design before large-scale production. Research reveals that issues identified during the design phase are up to 100 times cheaper to rectify than those discovered post-release, reinforcing the cost-effectiveness of early UX involvement.
-
Responsive design: Ensuring that the platform is responsive and functions seamlessly across various devices can increase the website design cost. However, with 74% of individuals more likely to return to mobile-friendly sites, this investment is crucial for maintaining engagement. Moreover, 88% of individuals will not revisit a website after a negative experience, emphasizing the importance of a positive UX.
-
Integrating accessibility features: Integrating accessibility features to support individuals with disabilities may also lead to increased website design cost. Nonetheless, this investment is essential for fostering inclusivity and complying with regulations, ultimately broadening the audience.
By prioritizing user experience, SaaS companies can develop more effective platforms that not only attract users but also promote engagement, resulting in enhanced financial outcomes. The long-term benefits of investing in UX frequently far outweigh the initial costs, establishing it as a strategic necessity for success in the competitive SaaS landscape.

Evaluate Long-Term Costs and Maintenance
When planning finances for online design, it is essential to consider the website design cost, including not only the initial development expenses but also the ongoing charges associated with maintenance and updates. Key considerations include:
-
Annual Maintenance Costs: Regular maintenance is crucial to keep the platform secure and functional. These costs can range from $20 to $500 per month, depending on the complexity of the site.
-
Content Updates: To keep content fresh and relevant, ongoing investment in content creation and updates is necessary and should be incorporated into the budget.
-
Technology Enhancements: As technology evolves, regular updates are vital to ensure compatibility and security, which may lead to additional expenses.
-
Performance Monitoring: Investing in tools and services to track website performance can help identify issues early, potentially reducing expenses in the long term.
By evaluating these long-term costs, including website design cost, SaaS businesses can develop a more accurate budget that supports their growth and sustainability.

Conclusion
Understanding the intricacies of website design costs is essential for the triumph of SaaS products. The initial investment in a meticulously crafted website can profoundly impact user experience, customer satisfaction, and ultimately, revenue generation. By comprehending the myriad factors that influence these costs—from design complexity to ongoing maintenance—companies can make informed decisions that align with their financial objectives and strategic vision.
Several key factors significantly influence website design costs:
- The complexity of the layout
- The number of pages
- Required features
- The choice of technology stack
Additionally, the importance of user experience cannot be overstated; investing in UX often leads to elevated conversion rates and enhanced customer retention. The long-term costs associated with maintenance and updates further underscore the necessity for a comprehensive budgeting approach that considers both initial and ongoing expenses.
In a competitive SaaS landscape, effectively understanding and managing website design costs can be the defining factor between success and stagnation. Companies are urged to prioritize thoughtful design and user experience, not only to fulfill their immediate needs but also to secure sustainable growth. By integrating these insights, businesses can position themselves for success, ensuring that their online presence is both engaging and profitable.
FAQ
What factors influence the cost of website design for SaaS products?
The cost of website design for SaaS products is influenced by design complexity, technology stack, and the expertise of the design team.
What is the typical cost range for basic SaaS website design?
The typical cost range for basic SaaS website design is between $3,000 and $6,000.
How much can more sophisticated SaaS platforms cost to design?
More sophisticated SaaS platforms can exceed $15,000 in design costs.
What is the cost range for creating a minimum viable product (MVP) in Eastern Europe compared to the U.S.?
Creating a minimum viable product (MVP) in Eastern Europe typically requires between $25,000 and $40,000, while the average cost in the U.S. is around $119,000.
Why is it important to consider geographical factors when budgeting for website design?
Geographical factors are important because they can lead to significant differences in design costs, as demonstrated by the disparity in MVP costs between Eastern Europe and the U.S.
What are the expenses related to UI/UX development?
UI/UX development expenses can range from $8,000 to $15,000.
Why is meticulous planning of the website layout important?
Meticulous planning of the website layout is important to enhance user satisfaction and minimize churn.
How can understanding website design costs help companies?
Understanding website design costs helps companies efficiently distribute their budget, make informed decisions regarding development investments, and ensure alignment with their overall strategic objectives.
