Maximize User Engagement in Health and Fitness Applications
September 2, 2025
Alex Shubin | Founder & CEO at SDA

Overview
Maximizing user engagement in health and fitness applications requires the strategic implementation of:
- Gamification elements
- Personalized fitness plans
- Data-driven insights
By integrating features such as challenges and social sharing, applications foster a sense of community that is essential for user involvement. Furthermore, personalized strategies and analytics significantly enhance user satisfaction and retention. This comprehensive approach not only keeps users motivated but also underscores the necessity of a robust framework in engaging users effectively.
Introduction
To thrive in the competitive landscape of health and fitness applications, understanding user engagement is paramount. Innovative strategies such as:
- Gamification
- Personalized fitness plans
- Data-driven insights
can significantly enhance user experience and retention. However, as trends evolve and user expectations shift, fitness apps must adapt to maintain this crucial connection with their audience. Exploring the intersection of technology and user motivation reveals key practices that not only captivate users but also foster long-term loyalty in their fitness journeys.
Leverage User Engagement Strategies in Fitness Apps
To maximize 10 Benefits of Custom Software for SaaS Product Owners, it is essential to integrate such as challenges, badges, and leaderboards. These features not only inspire individuals but also foster a sense of community. Strava, for instance, effectively utilizes social sharing and competition to sustain participant interest. Research indicates that intrinsic motivations—such as personal achievement and social interaction—greatly enhance retention. Notably, 73% of hesitant exercisers state they would be more inclined to work out if their routines resembled games. Furthermore, with 54% of individuals mentally disengaging from their exercise routines due to monotony, gamification becomes a crucial strategy for maintaining participant interest.
Integrating social features that enable individuals to connect and share their progress cultivates a supportive atmosphere, promoting ongoing app usage. Regular updates and fresh content are also vital for keeping the app engaging. Introducing seasonal challenges or new workout plans can reignite interest among participants who may have become stagnant in their routines, ensuring they return frequently to the platform. This 10 Benefits of Enterprise Mobile App Development for SaaS Owners not only enhances the overall experience but also fosters 10 Benefits of Dedicated Software Development for SaaS Success. Moreover, trends for 2025 highlight the importance of engagement, inclusivity, and sustainability, making it imperative for wellness applications to adapt and integrate these aspects to meet user expectations.

Implement Personalized Fitness Plans for Optimal Results
Developing customized exercise strategies requires leveraging individual information to tailor training and dietary recommendations to personal needs. This process begins with that gather data on individual preferences, activity levels, and objectives. For example, health and fitness applications such as MyFitnessPal and Freeletics employ advanced algorithms to create personalized exercise plans based on participant input and continuous progress monitoring. Notably, AI fitness coaches are leading the market in providing 10 Benefits of Fintech Custom Software Development for SaaS Owners and nutrition advice, significantly 10 Benefits of Custom Mobile App Development for Your Business of these applications.
The integration of AI technology further elevates personalization by enabling plans to adjust in real-time based on individual performance and feedback. This dynamic approach not only keeps participants engaged but also ensures they remain consistently challenged and motivated. Research indicates that customized exercise plans can greatly enhance participant adherence and satisfaction, with studies showing adherence rates increasing by as much as 30% when individuals interact with tailored programs. Moreover, the growing trend of wearable technology incorporating AI elements plays a crucial role in transforming individualized exercise experiences through health and fitness applications, offering users 10 Benefits of Outsourcing Software Development for SaaS Owners and modifications.
Consequently, investing in robust data analytics capabilities is essential for creating effective personalized experiences that resonate with individuals and foster lasting engagement.

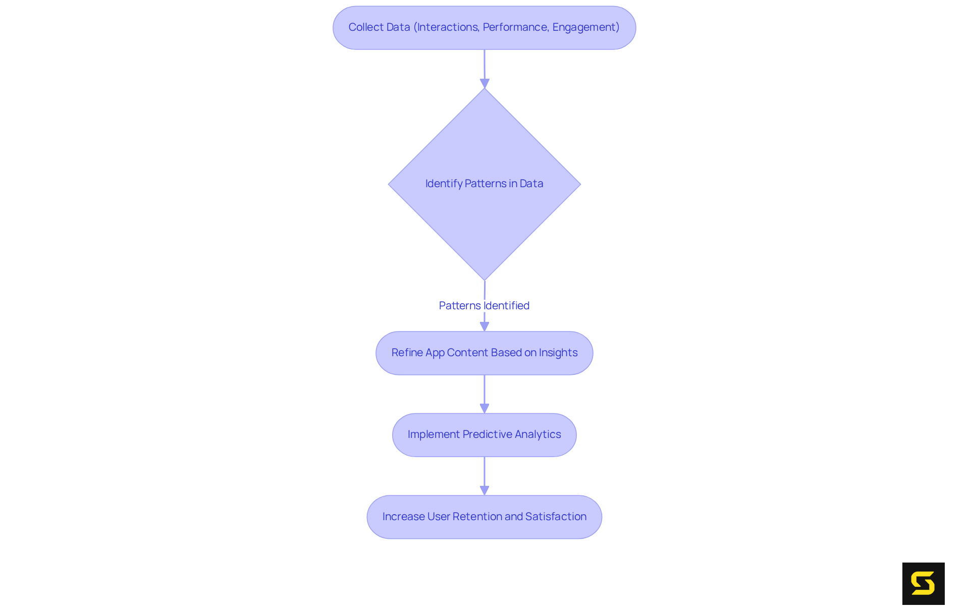
Utilize Data-Driven Insights to Enhance Fitness Outcomes
To harness the power of data-driven insights, health and fitness applications must integrate that meticulously track individual interactions, exercise performance, and 10 Best Companies to Outsource Software for SaaS Success. This data unveils patterns that can decisively inform app enhancements and 10 Benefits of Hiring iPhone App Developers for Your SaaS. For instance, if analytics indicate a trend where individuals tend to disengage after specific workout types, developers can critically assess this feedback to refine the content and better align it with user preferences.
Moreover, 10 AI Software Development Solutions for SaaS Product Owners plays an essential role in anticipating consumer behavior and tailoring interventions that sustain interest. By dispatching personalized reminders or motivational messages tailored to individual activity patterns, apps can significantly bolster retention rates. Studies reveal that health and fitness applications that leverage data analysis to influence user interaction strategies experience substantial increases in user satisfaction and improved wellness outcomes. Notably, the health application market is projected to reach USD 25.9 billion by 2033, underscoring the growing demand for effective engagement strategies. Therefore, integrating robust analytics into the app's framework is imperative for sustained success in the competitive wellness landscape.

Adapt and Evolve Fitness Applications for Sustained Success
To ensure ongoing success, health and fitness applications must be adaptable and responsive to and market trends. Regularly updating the health and fitness applications with new functionalities, diverse exercise categories, and engaging community challenges can sustain participants' interest and enthusiasm in their 10 Essential Features of Custom CRM Software for SaaS Success. For example, integrating popular workout styles, such as HIIT or yoga, can attract new users while retaining current ones. Additionally, incorporating mental health and mindfulness elements is increasingly vital, as individuals seek holistic wellness solutions provided by health and fitness applications that address both physical and mental well-being.
Moreover, providing flexible workout options tailored to individuals' varying schedules is crucial for enhancing satisfaction. 10 Trends in Health Technology Transforming Patient Care through surveys or in-app prompts yields valuable insights into desired features. This customer-centric approach not only fosters loyalty but also elevates the overall experience. Implementing achievement systems that 3 Steps to Choose the Right AI Development Company—rather than mere app usage—can further motivate individuals and boost retention.
As the wellness sector evolves, it is essential to stay attuned to emerging technologies and consumer preferences in health and fitness applications to maintain a competitive edge. Applications that effectively adapt to these shifts, including the incorporation of social fitness features that cultivate community and motivation among users, are more likely to succeed in the long term.

Conclusion
Maximizing user engagement in health and fitness applications necessitates a multifaceted approach that integrates gamification, personalization, and data-driven insights. By creating an environment that motivates users through challenges and social interactions, fitness apps can significantly enhance user retention and satisfaction. The importance of adapting to individual preferences and maintaining a dynamic platform is paramount, as these elements are crucial for fostering a loyal user base.
Key strategies include:
- The incorporation of gamification elements such as leaderboards and badges
- The development of personalized fitness plans utilizing AI
- The application of analytics to understand user behavior
These practices not only keep users engaged but also ensure that their fitness journeys are tailored to their specific needs and preferences. Furthermore, regular updates and responsiveness to user feedback are essential for sustaining interest and adapting to evolving market trends.
The significance of these strategies transcends user engagement; they represent a shift towards holistic wellness solutions that cater to both physical and mental health. As the landscape of health and fitness applications continues to evolve, embracing these best practices will be vital for developers aiming to create impactful and enduring user experiences. Investing in these areas not only enhances user satisfaction but also positions applications for long-term success in a competitive market.
FAQ
What strategies can be used to enhance user engagement in fitness apps?
To enhance user engagement, fitness apps can integrate gamification elements such as challenges, badges, and leaderboards, which inspire users and foster a sense of community.
How does Strava maintain participant interest?
Strava maintains participant interest by effectively utilizing social sharing and competition features within its app.
What role do intrinsic motivations play in user retention for fitness apps?
Intrinsic motivations, such as personal achievement and social interaction, significantly enhance user retention in fitness apps.
What percentage of hesitant exercisers would be more inclined to work out if routines resembled games?
73% of hesitant exercisers stated they would be more inclined to work out if their routines resembled games.
Why is gamification important in fitness apps?
Gamification is important because 54% of individuals mentally disengage from their exercise routines due to monotony, making it a crucial strategy for maintaining participant interest.
What social features should fitness apps include to promote ongoing usage?
Fitness apps should include social features that enable users to connect and share their progress, cultivating a supportive atmosphere.
How can regular updates impact user engagement in fitness apps?
Regular updates and fresh content, such as seasonal challenges or new workout plans, can reignite interest among participants and encourage them to return frequently to the app.
What trends for 2025 should wellness applications consider to meet user expectations?
Trends for 2025 highlight the importance of engagement, inclusivity, and sustainability, which wellness applications should integrate to meet user expectations.
