Understanding the Costs of Artificial Intelligence for SaaS Owners
October 25, 2025
Alex Shubin | Founder & CEO at SDA

Overview
The costs associated with artificial intelligence for SaaS owners include:
- Initial investments
- Operational expenses
- Ongoing maintenance costs
All of these are essential for effective AI integration. Careful budgeting and planning are not just advisable; they are imperative. This article delves into these costs, supported by compelling case studies that illustrate both the potential returns and the inherent risks of AI investments. By understanding these financial commitments, SaaS owners can make informed decisions that optimize their AI strategies. Therefore, it is crucial to approach AI integration with a well-thought-out financial plan that anticipates both challenges and opportunities.
Introduction
The integration of artificial intelligence into software-as-a-service (SaaS) platforms presents a complex landscape of financial considerations that can significantly impact business viability. As the demand for AI technologies surges, understanding the multifaceted costs associated with their implementation becomes crucial for SaaS owners aiming to remain competitive.
However, with escalating expenses and the potential for missed opportunities, one must ask: how can businesses effectively navigate the intricate balance between investment in AI and the long-term benefits it promises?
This inquiry is not merely academic; it is essential for ensuring sustained growth and adaptability in an increasingly competitive market.
Defining the Costs of Artificial Intelligence
The costs of artificial intelligence (AI) encompass a range of financial implications tied to the creation, implementation, and maintenance of AI technologies. These expenses can be categorized into:
-
Initial investment
- Costs related to data acquisition
- Software development
- Hardware infrastructure
-
Operational expenses
- Cloud computing fees
- Data storage
- Personnel costs for data scientists and engineers
-
Ongoing maintenance expenses
- System updates
- Monitoring
- Troubleshooting
Understanding the costs of artificial intelligence is vital for SaaS owners as they navigate integrating AI into their services.

Exploring the Dimensions of AI Costs
The costs of artificial intelligence can be classified into three main categories: creation expenses, operational expenses, and opportunity expenses.
-
Development Costs: These encompass expenses related to recruiting skilled personnel, acquiring essential software tools, and investing in information collection and preprocessing. As organizations increasingly adopt AI technologies, the demand for specialized talent has surged, leading to higher salary expectations and recruitment challenges. In 2025, the costs of artificial intelligence are anticipated to increase considerably, indicating the competitive environment for skilled programmers and analysts. Significantly, the average expense of a breach in 2023 was $4.45 million, emphasizing the financial stakes involved in ensuring strong development practices.
-
Operational Costs: These are the ongoing expenses incurred throughout the lifecycle of AI systems. They encompass cloud service fees, information storage, and maintenance costs. With the swift increase of information generation—estimated at 2.5 quintillion bytes daily—SaaS companies must allocate substantial resources to ensure efficient management and system performance. Bryan Harris, CTO at SAS, emphasizes the importance of good data management and privacy practices to realize the value of generative AI and protect sensitive data. The typical operational expense for sustaining AI systems often includes the costs of artificial intelligence, which can be substantial and may require organizations to invest in robust infrastructure to support scalability and reliability.
-
Opportunity Costs: This dimension represents the potential revenue lost by not pursuing alternative technologies or projects. For SaaS owners, the decision to invest heavily in AI can lead to missed opportunities in other areas, such as enhancing existing products or exploring new market segments. Grasping the costs of artificial intelligence as opportunity expenses is essential for strategic planning, as they can greatly impact overall profitability and long-term viability. Particular instances of opportunity expenses might encompass the possible income forfeited by failing to invest in customer experience improvements or new feature developments.
By comprehensively analyzing these dimensions, SaaS owners can make informed decisions regarding their AI investments, ensuring that they align with their business objectives and market demands.

Tracing the Evolution of AI Costs
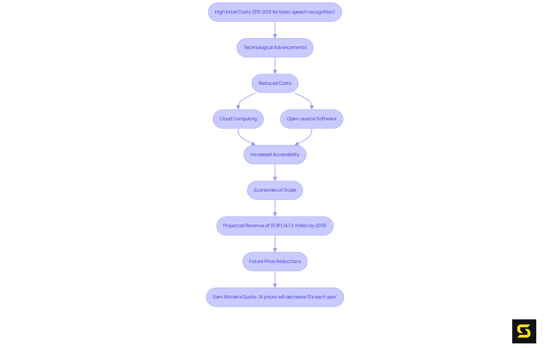
The evolution of AI expenses has been significantly shaped by technological advancements, increased competition, and the surging demand for AI solutions. Initially, the costs of artificial intelligence development were prohibitively high, primarily due to limited data access and the need for specialized hardware. For example, developing a basic speech recognition system could start at $10,000, while the average investment in AI-native applications hovers around $400,000.
However, the advent of cloud computing and open-source software has dramatically reduced these barriers, thereby lowering the costs of artificial intelligence and making it more accessible for SaaS companies. By leveraging cloud services, businesses can minimize the need for expensive on-site infrastructure, allowing them to enhance their AI capabilities while reducing the costs of artificial intelligence.
As more enterprises adopt AI technologies, economies of scale are beginning to manifest, with the global AI development market expected to reach $1,811,747.3 million in revenue by 2030, further driving down expenses. This transition not only highlights the potential for significant savings but also underscores the imperative for SaaS owners to remain informed about ongoing technological advancements that can boost their operational efficiency and competitive edge.
As Sam Altman aptly noted, 'AI prices will decrease 10x each year,' indicating a promising trajectory for future price reductions. Nevertheless, it is crucial to remain vigilant regarding the potential hidden costs of artificial intelligence, which can impact overall budgeting and resource allocation.

Case Studies: Real-World Implications of AI Costs
Multiple case studies illustrate the effects of the costs of artificial intelligence on software-as-a-service proprietors. For instance:
-
A healthcare software company that adopted AI-driven analytics experienced an initial rise in the costs of artificial intelligence due to data acquisition and system integration. However, this investment ultimately yielded significant returns through improved patient outcomes and enhanced operational efficiencies.
-
In contrast, a fitness app that hastily implemented AI without adequate budgeting encountered costs of artificial intelligence that surpassed its revenue growth, prompting a thorough reevaluation of its AI strategy.
These examples underscore the critical importance of meticulous planning and budgeting when integrating AI into SaaS offerings, highlighting the potential for both substantial returns and significant risks.

Conclusion
Understanding the financial landscape of artificial intelligence is crucial for SaaS owners considering the integration of these technologies into their offerings. The costs associated with AI are multifaceted, encompassing initial investments, ongoing operational expenses, and potential opportunity costs. By grasping these financial implications, SaaS businesses can navigate their AI strategies more effectively and align them with broader objectives.
Key points highlighted throughout the article include the breakdown of AI costs into development, operational, and opportunity expenses. The evolution of these costs, driven by technological advancements and increased accessibility through cloud services, demonstrates a trend towards lower expenses, making AI more attainable for businesses. Real-world case studies illustrate the importance of careful planning and budgeting, showcasing both successful implementations and cautionary tales of mismanaged AI investments.
As the landscape of AI continues to evolve, it is imperative for SaaS owners to remain informed about these trends and their potential impacts on pricing and profitability. Embracing a strategic approach to AI investments not only enhances operational efficiency but also positions companies to capitalize on emerging opportunities in an increasingly competitive market. Now is the time to assess the costs of artificial intelligence thoughtfully, ensuring that investments align with long-term business goals and market demands.
FAQ
What are the main categories of costs associated with artificial intelligence (AI)?
The main categories of costs associated with AI are initial investment, operational expenses, and ongoing maintenance expenses.
What does the initial investment for AI include?
The initial investment for AI includes costs related to data acquisition, software development, and hardware infrastructure.
What are considered operational expenses in AI?
Operational expenses in AI include cloud computing fees, data storage, and personnel costs for data scientists and engineers.
What ongoing maintenance expenses should be anticipated for AI systems?
Ongoing maintenance expenses for AI systems include system updates, monitoring, and troubleshooting.
Why is it important for SaaS owners to understand the costs of AI?
It is important for SaaS owners to understand the costs of AI as they navigate integrating AI into their services.
