4 Best Practices for Successful Medical App Development
November 9, 2025
Alex Shubin | Founder & CEO at SDA

Overview
Successful medical app development hinges on four best practices:
- Understanding regulatory compliance
- Implementing user-centric design principles
- Incorporating essential features for optimal functionality
- Establishing continuous testing and feedback loops
First and foremost, adherence to regulations like HIPAA is non-negotiable. It ensures data security, which is paramount in healthcare applications. Without this foundation, the trust of users and stakeholders can quickly erode.
Next, user-centric design is crucial. By focusing on the needs and preferences of users, developers can create applications that not only engage but also satisfy. Essential features must be integrated to enhance functionality, ensuring that the app meets the demands of its users effectively.
Finally, continuous testing and feedback loops are vital for ongoing improvement. This iterative process allows developers to refine the app based on real user experiences, leading to a product that evolves and adapts over time.
Incorporating these practices not only elevates the quality of medical apps but also positions developers as leaders in the field. Embrace these strategies to ensure your app stands out in a competitive market.
Introduction
Navigating the complex landscape of medical app development demands a profound understanding of regulatory compliance and user-centric design. As healthcare technology evolves, developers encounter the formidable challenge of adhering to stringent regulations while crafting applications that genuinely resonate with users. This article explores four best practices that not only ensure compliance and functionality but also significantly enhance user engagement and satisfaction.
How can developers effectively balance these critical aspects to create successful medical applications that distinguish themselves in a competitive market?
Understand Regulatory Compliance in Medical App Development
Medical app development requires developers to grasp the regulations governing healthcare applications, particularly the Health Insurance Portability and Accountability Act (HIPAA). Understanding data protection regulations, individual privacy rights, and specific requirements for healthcare devices is crucial for medical app development. Engaging legal counsel or compliance experts during the planning phase is essential in medical app development to identify necessary certifications and ensure adherence to all regulatory standards.
For instance, applications that handle individual data must implement robust encryption and secure data storage solutions to comply with HIPAA regulations. In 2023, healthcare data breaches exposed over 168 million records, highlighting the urgent need for stringent security measures. Regular audits and updates in response to evolving regulations are vital for maintaining compliance over time.
As compliance specialists emphasize, "improved HIPAA and security awareness training, along with the use of technologies for monitoring access to health records, are assisting in reducing these data breaches." Moreover, with 55% of financial penalties applied to small healthcare practices, adopting a proactive strategy not only protects patient information but also enhances the credibility and reliability of healthcare applications in a competitive market.
In conclusion, understanding and adhering to HIPAA regulations is not just a legal obligation; it’s a strategic advantage in medical app development that can safeguard your practice and build trust with patients.

Implement User-Centric Design Principles for Enhanced Engagement
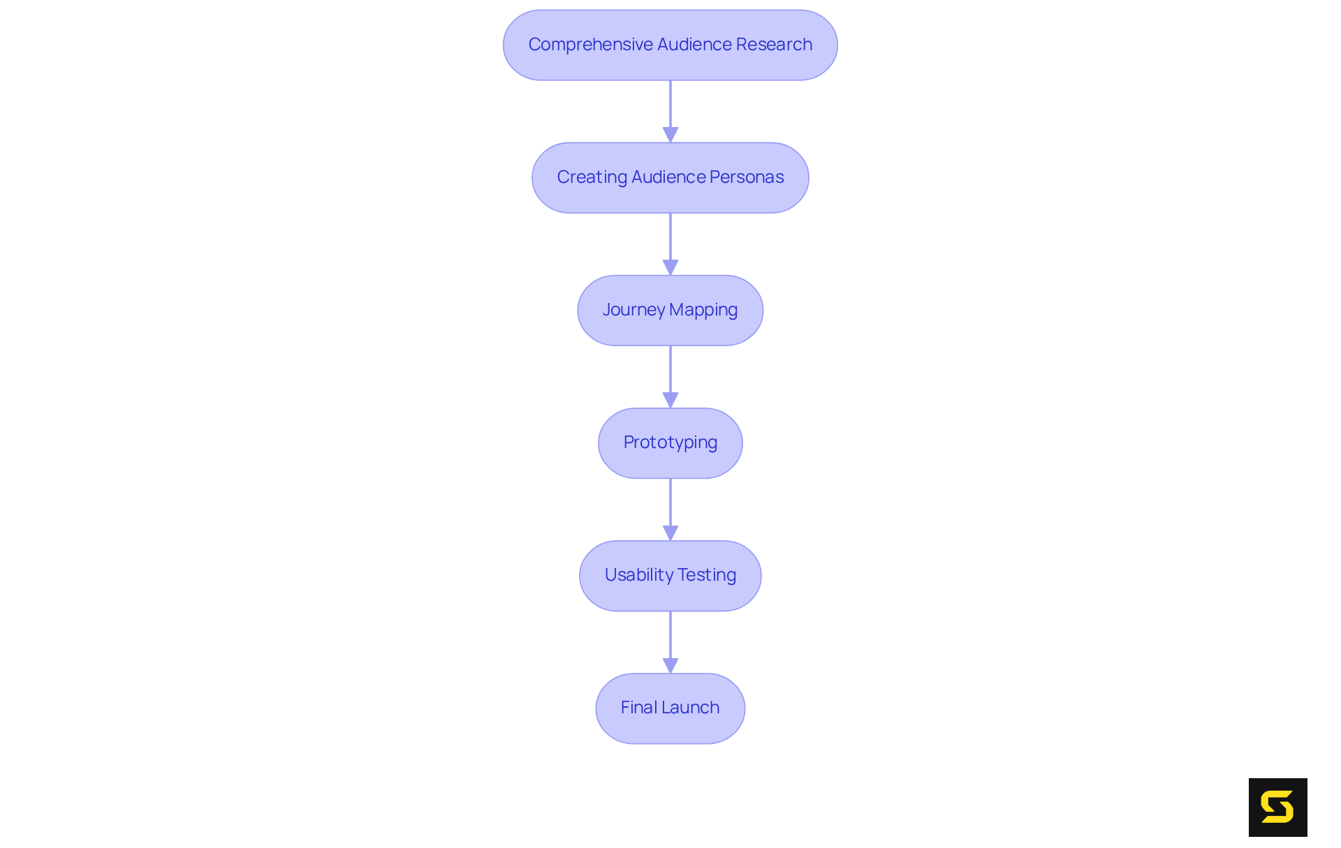
Prioritizing user-centric design principles is essential for successful medical app development. This begins with comprehensive audience research to grasp the target group's needs, preferences, and challenges. Techniques like audience personas and journey mapping vividly illustrate individual experiences, guiding informed design choices. Prototyping and usability testing are critical steps that enable developers to gather feedback and refine the app prior to its final launch.
Consider a fitness application that actively integrates participant feedback on interface design; such an approach can lead to a significant boost in engagement and retention rates. Research indicates that timely, personalized health advice in a diabetes management program can yield a threefold increase in patient involvement. Furthermore, ensuring accessibility for individuals with disabilities transcends mere regulatory compliance; it broadens the app's reach, making it usable for a diverse audience. Features like adjustable font sizes and voice commands enhance usability for everyone.
By embedding these client-focused practices into medical app development, healthcare applications can elevate client satisfaction and foster long-term loyalty. As noted by PixelBrainy:
- "A well-designed healthcare application can foster trust, improve accessibility, and enhance participant engagement, making it essential for both patients and healthcare providers."
Embrace these principles to ensure your medical app development not only meets but exceeds user expectations.

Incorporate Essential Features for Optimal Functionality
Medical app development demands a focus on features that significantly enhance functionality and user experience. Key elements such as:
- Secure messaging for patient-provider communication
- Appointment scheduling
- Medication reminders
- Integration with wearable devices for real-time health monitoring
are essential. Patients prioritize military-grade security for their health data, making robust security measures non-negotiable. Furthermore, offering educational resources and support tools empowers users to take charge of their health.
Consider a telehealth application that incorporates video conferencing features alongside an intuitive interface for scheduling and follow-ups. Such enhancements can dramatically boost user engagement and satisfaction. As Kyle Zebley, Executive Director of ATA Action, aptly states, "Trust between individuals and doctors doesn't just happen—it's built through clear, honest communication." Regularly refreshing the app with new features based on user feedback is crucial for maintaining its relevance and utility.
Moreover, implementing straightforward privacy settings and providing clear explanations of data protection practices will satisfy users' demands for transparency regarding who can access their information and how it is stored. With over 85% of patients discontinuing healthcare applications within the first month of installation, emphasizing intuitive features and effective communication is vital to keeping users engaged. As the telehealth landscape evolves, medical app development must adapt to these changes to remain effective and impactful.

Establish Continuous Testing and Feedback Loops
To guarantee the ongoing success of medical app development, developers must implement continuous testing and feedback loops throughout the development lifecycle. This approach includes:
- Automated testing for functionality, performance, and security
- Acceptance testing to gather invaluable real-world feedback
By applying agile methodologies, teams can swiftly iterate based on this feedback in medical app development, allowing for rapid modifications and enhancements.
Consider a medical app development approach that consistently updates its features based on user input. Such an app can maintain high engagement levels and adapt to the ever-evolving needs of its users. Furthermore, integrating a feedback mechanism within the medical app development encourages users to share their experiences and suggestions, which can significantly inform future updates.
Incorporating these strategies in medical app development not only enhances the app's functionality but also fosters a strong relationship with users, ultimately driving sustained success. Are you ready to elevate your medical app's performance through continuous improvement?

Conclusion
Successful medical app development requires a multifaceted approach that emphasizes regulatory compliance, user-centric design, essential features, and continuous testing. By prioritizing these best practices, developers can create applications that not only meet legal requirements but also resonate with users, fostering trust and engagement in the healthcare sector.
Understanding HIPAA regulations is crucial for protecting patient data, while employing user-centric design principles significantly enhances user experience. Essential features like secure messaging and appointment scheduling improve functionality, and establishing continuous testing and feedback loops ensures that apps evolve in alignment with user needs and technological advancements.
As the medical app landscape evolves, embracing these best practices is vital for developers aiming to create effective, secure, and user-friendly applications. The future of healthcare technology hinges on innovative solutions that prioritize patient engagement, trust, and compliance. By adopting these strategies, developers position themselves for success and contribute to a more reliable and accessible healthcare system for all.
FAQ
What is the significance of regulatory compliance in medical app development?
Regulatory compliance is crucial in medical app development as it ensures adherence to laws governing healthcare applications, particularly the Health Insurance Portability and Accountability Act (HIPAA), which protects individual privacy rights and data security.
What specific regulations should developers be aware of when creating medical apps?
Developers should be aware of HIPAA regulations, data protection laws, individual privacy rights, and specific requirements for healthcare devices to ensure compliance and safeguard patient information.
Why is it important to engage legal counsel or compliance experts during the planning phase of medical app development?
Engaging legal counsel or compliance experts is essential to identify necessary certifications and ensure adherence to all regulatory standards from the outset of the development process.
What security measures must medical apps implement to comply with HIPAA?
Medical apps must implement robust encryption and secure data storage solutions to protect individual data and comply with HIPAA regulations.
What recent statistics highlight the need for stringent security measures in healthcare data management?
In 2023, healthcare data breaches exposed over 168 million records, underscoring the urgent need for stringent security measures in medical app development.
How can regular audits and updates contribute to compliance in medical app development?
Regular audits and updates help ensure ongoing compliance with evolving regulations, which is vital for maintaining the security and integrity of healthcare applications over time.
What role does training play in reducing healthcare data breaches?
Improved HIPAA and security awareness training, along with technologies for monitoring access to health records, assist in reducing data breaches in healthcare settings.
How do financial penalties impact small healthcare practices regarding compliance?
55% of financial penalties for non-compliance are applied to small healthcare practices, making it crucial for them to adopt proactive strategies to protect patient information and avoid penalties.
Why is understanding HIPAA regulations considered a strategic advantage in medical app development?
Understanding and adhering to HIPAA regulations not only fulfills a legal obligation but also enhances the credibility and reliability of healthcare applications, building trust with patients in a competitive market.
