4 Steps to Making a Fitness App That Engages Users
November 19, 2025
Alex Shubin | Founder & CEO at SDA

Introduction
Creating a fitness app in today’s dynamic wellness landscape presents both opportunities and challenges for developers. The surge in demand for personalized fitness solutions, coupled with the integration of wearable technology, has created an unprecedented potential for user engagement.
But here’s the critical question: how can developers ensure their app not only attracts users but also keeps them coming back for more?
This guide delves into essential steps and strategies necessary to craft a fitness app that captivates and retains its audience, setting the stage for success in a competitive market.
Understand the Fitness App Market Landscape
Making a fitness app requires thorough research into the current wellness app market. The demand for customized wellness solutions is on the rise, with over 60% of individuals preferring AI-driven suggestions tailored to their specific needs. Moreover, the integration of wearable technology is revolutionizing user interaction with wellness applications, as these devices provide real-time health metrics that significantly enhance the user experience. Notably, fitness applications connected to wearables see 40% higher engagement compared to non-integrated platforms, underscoring the importance of this feature.
Analyzing successful applications reveals common traits that boost engagement, such as:
- Gamification
- Community support
- Personalized workout plans
Take MyFitnessPal, for example, which boasts a retention rate of 24% after 90 days, and Strava, valued at over $800 million, both of which effectively utilize social features and achievement systems to cultivate a sense of community and accountability among users. Furthermore, the wellness app market is projected to reach $35 billion globally by 2025, highlighting significant growth potential.
Understanding demographics is equally vital; younger users often favor activity tracking and challenges, while older demographics value coaching and accountability. By tapping into market reports and user feedback, developers can gain insights into what users truly seek in making a fitness app. This includes mental health support tools like guided meditation and stress monitoring, which are increasingly in demand.
This foundational knowledge will not only steer your development process but also help you pinpoint your unique selling proposition (USP), ensuring your app stands out in a competitive landscape.

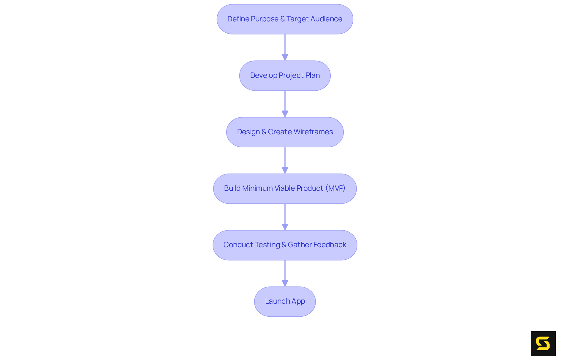
Follow Key Steps in Fitness App Development
Begin your journey of making a fitness app by clearly defining its purpose and identifying your target audience. This foundational step is crucial; it shapes the app's features and marketing strategies. Aneta Niepytalska emphasizes that understanding the target audience and defining clear goals are critical steps in this process.
Next, develop a comprehensive project plan that outlines each phase of development, including design, prototyping, and testing. Adopting agile practices offers the adaptability required for iterative enhancements, enabling your team to respond efficiently to feedback and market shifts. Collaborate closely with designers to create wireframes and interfaces that prioritize an exceptional user experience. This focus is vital for retention-studies indicate that 72% of fitness app participants engage with their apps at least once a week, underscoring the significance of engaging designs.
Once you have a minimum viable product (MVP), conduct thorough testing with participants to gather valuable feedback. This step is essential for implementing necessary adjustments before the complete launch, ensuring that your app aligns with audience expectations and stands out in a competitive market.
By following these key steps, you can significantly enhance your app's likelihood of success in making a fitness app within the rapidly expanding wellness app sector, projected to reach $14.64 billion by 2027. Successful examples like Nike Training Club, which has achieved over 50 million downloads, demonstrate the effectiveness of these strategies. Take action now to position your app for success!

Identify Essential Features for User Engagement
To create a wellness application, making a fitness app that truly captivates users requires the integration of features that enhance personalization and motivation. Customized exercise programs are vital, as they cater to individual fitness levels and goals, ensuring users feel supported throughout their journey. Progress tracking allows users to monitor their achievements, fostering a sense of accomplishment that encourages ongoing engagement.
Incorporating gamification elements, such as achievement badges and leaderboards, can significantly boost participant retention. These features transform workouts into enjoyable challenges, motivating users to compete against themselves or others, thereby increasing their commitment to fitness. For instance, applications that utilize gamification have shown improved engagement, as users are more likely to return when they can earn rewards and visually track their progress.
Push notifications serve as timely reminders for workouts, helping users stay active and engaged. These alerts can inspire users to complete their sessions or remind them of their wellness objectives, reinforcing positive habits over time.
To ensure the app resonates with its target audience, conducting research through surveys or focus groups is invaluable. Understanding users' preferences and habits enables developers to tailor features essential for making a fitness app that aligns with their audience's wellness goals, ultimately leading to a more successful and engaging application. By focusing on these critical elements, fitness applications can create an engaging user experience that promotes sustained involvement and satisfaction.

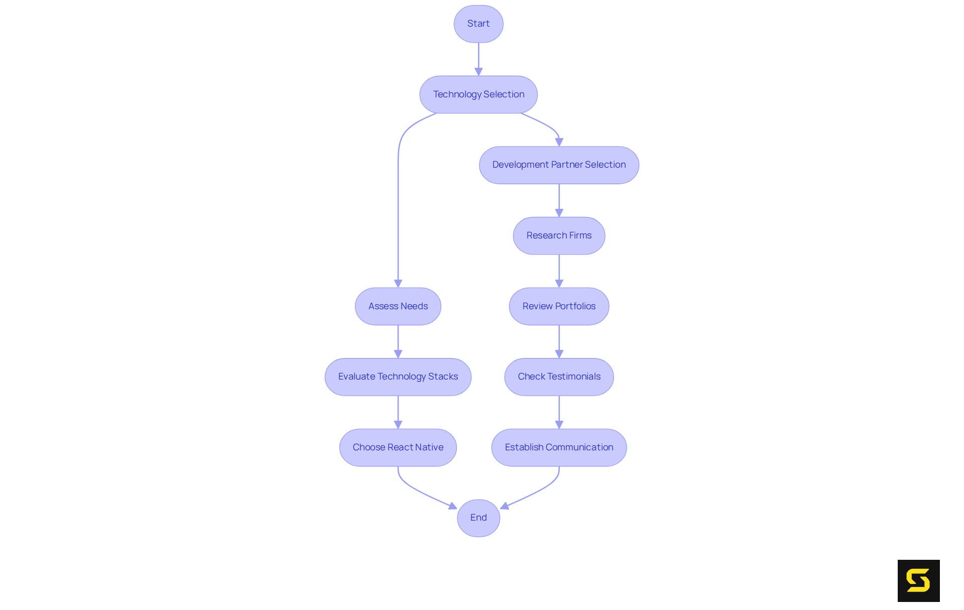
Select the Right Technology and Development Partner
Creating a wellness application demands a careful assessment of various technology stacks tailored to your specific needs, particularly for essential functionalities like real-time tracking and data storage. React Native emerges as a leading choice for cross-platform compatibility, enabling developers to craft applications that operate flawlessly on both iOS and Android devices. By 2025, it's anticipated that React Native will be employed in over 40% of mobile app development projects, underscoring a significant shift towards cross-platform solutions that not only save time and costs but also guarantee consistent performance.
Equally crucial is the selection of a development partner. Seek firms with a proven track record in making a fitness app; their expertise can profoundly influence your project's success. Scrutinize their portfolio for relevant case studies, client testimonials, and proficiency in technologies like React Native. Additionally, consider the importance of post-launch support and engagement strategies, which are vital for maintaining user interest and satisfaction. Establishing clear communication and effective project management practices will pave the way for a successful collaboration, ensuring that your app not only meets user expectations but also distinguishes itself in a competitive market.

Conclusion
Crafting a successful fitness app is not just a task; it’s a strategic endeavor that demands a profound understanding of the market and user needs. As the demand for personalized wellness solutions continues to rise, developers must integrate features that not only attract users but also keep them engaged over time.
Key strategies for success include:
- Conducting thorough market research
- Defining clear goals
- Prioritizing user-centric design
The significance of incorporating gamification, community support, and real-time tracking cannot be overstated - these elements are essential for boosting user retention and satisfaction. Furthermore, selecting the right technology stack and development partner is crucial to ensure that the app's functionality and performance meet user expectations.
The fitness app market is ripe with opportunities for growth and innovation. By following these outlined steps and focusing on user engagement strategies, developers can effectively position their apps for success in an increasingly competitive landscape. Embracing these best practices will not only enhance the overall user experience but also contribute to fostering a healthier, more active community. Now is the time to act - seize the opportunity to create impactful fitness solutions that resonate with users.
FAQ
What is the current demand in the fitness app market?
There is a rising demand for customized wellness solutions, with over 60% of individuals preferring AI-driven suggestions tailored to their specific needs.
How does wearable technology impact fitness app engagement?
Fitness applications connected to wearable devices experience 40% higher engagement compared to non-integrated platforms, as these devices provide real-time health metrics that enhance user experience.
What common traits boost engagement in successful fitness applications?
Successful fitness applications often feature gamification, community support, and personalized workout plans.
Can you provide examples of successful fitness apps and their retention rates?
MyFitnessPal has a retention rate of 24% after 90 days, while Strava is valued at over $800 million, both utilizing social features and achievement systems to foster community and accountability.
What is the projected growth of the wellness app market?
The wellness app market is projected to reach $35 billion globally by 2025, indicating significant growth potential.
How do user demographics affect fitness app preferences?
Younger users typically prefer activity tracking and challenges, while older demographics tend to value coaching and accountability.
What additional features are increasingly in demand for fitness apps?
There is a growing demand for mental health support tools, such as guided meditation and stress monitoring, in fitness applications.
Why is it important to understand the fitness app market landscape?
Understanding the market landscape helps developers identify user needs and preferences, guiding the development process and helping to define a unique selling proposition (USP) for their app.
