9 Proven Strategies to Load Faster and Enhance Website Performance
November 13, 2025
Alex Shubin | Founder & CEO at SDA

Introduction
In today's digital landscape, the speed at which a website loads can significantly impact a user's experience, influencing everything from engagement to conversion rates. Studies reveal that even a one-second delay can lead to a notable decline in sales. This underscores the urgent need for businesses to optimize their website performance.
This article explores nine proven strategies designed to enhance loading times and elevate overall user satisfaction. By implementing these strategies, businesses can not only meet but exceed the ever-evolving expectations of consumers. So, how can website owners effectively adopt these strategies to achieve optimal performance and maintain a competitive edge?
SDA: Custom Software Development for Enhanced Website Performance
SDA stands out as a leader in custom software development, expertly crafted to elevate online performance. By harnessing cutting-edge technologies and prioritizing user-centered design, SDA delivers solutions that not only fulfill client requirements but also significantly enhance speed, enabling applications to load faster and improve overall user experience. Their methodology integrates industry best practices in software engineering with a keen focus on performance metrics, ensuring that websites are optimized to load faster and maintain efficiency.
Consider this: studies reveal that when pages load in just one second, the average conversion rate skyrockets to nearly 40%. Conversely, a mere one-second delay can slash conversion rates by up to 20%. This stark contrast underscores the vital importance of speed in today’s digital landscape. Successful projects have shown that optimizing front-end assets can dramatically help them load faster and reduce the time to interactive. Take Netflix, for example; their strategic optimizations led to remarkable gains in user engagement and satisfaction.
As trends in online performance enhancement continue to evolve, SDA remains at the cutting edge, consistently adapting to implement the latest strategies that yield measurable results for their clients. Juhil Mendpara highlights a crucial insight: nearly 70% of consumers indicate that the ability for pages to load faster influences their willingness to purchase from an online retailer. This statistic reinforces the significance of SDA's unwavering commitment to enhancing website performance.
In a world where speed is paramount, partnering with SDA is not just a choice; it’s a strategic move towards achieving online excellence.

Imagify: Optimize Images for Faster Loading on WordPress
Imagify stands out as a powerful optimization plugin for WordPress, expertly designed to reduce file sizes without compromising quality. By compressing visuals during upload and offering bulk optimization options, Imagify significantly enhances access speed. Users can choose from various compression levels, ensuring that images are perfectly optimized for web use. This optimization is crucial for maintaining fast page load times, ensuring that they load faster, which directly impacts SEO rankings.
In today’s digital landscape, where speed is paramount, leveraging a tool like Imagify can help your website load faster. Imagine the difference in user experience when your website loads swiftly, keeping visitors engaged and improving your search engine visibility. Don’t let large image files slow you down; take action now to optimize your site with Imagify.

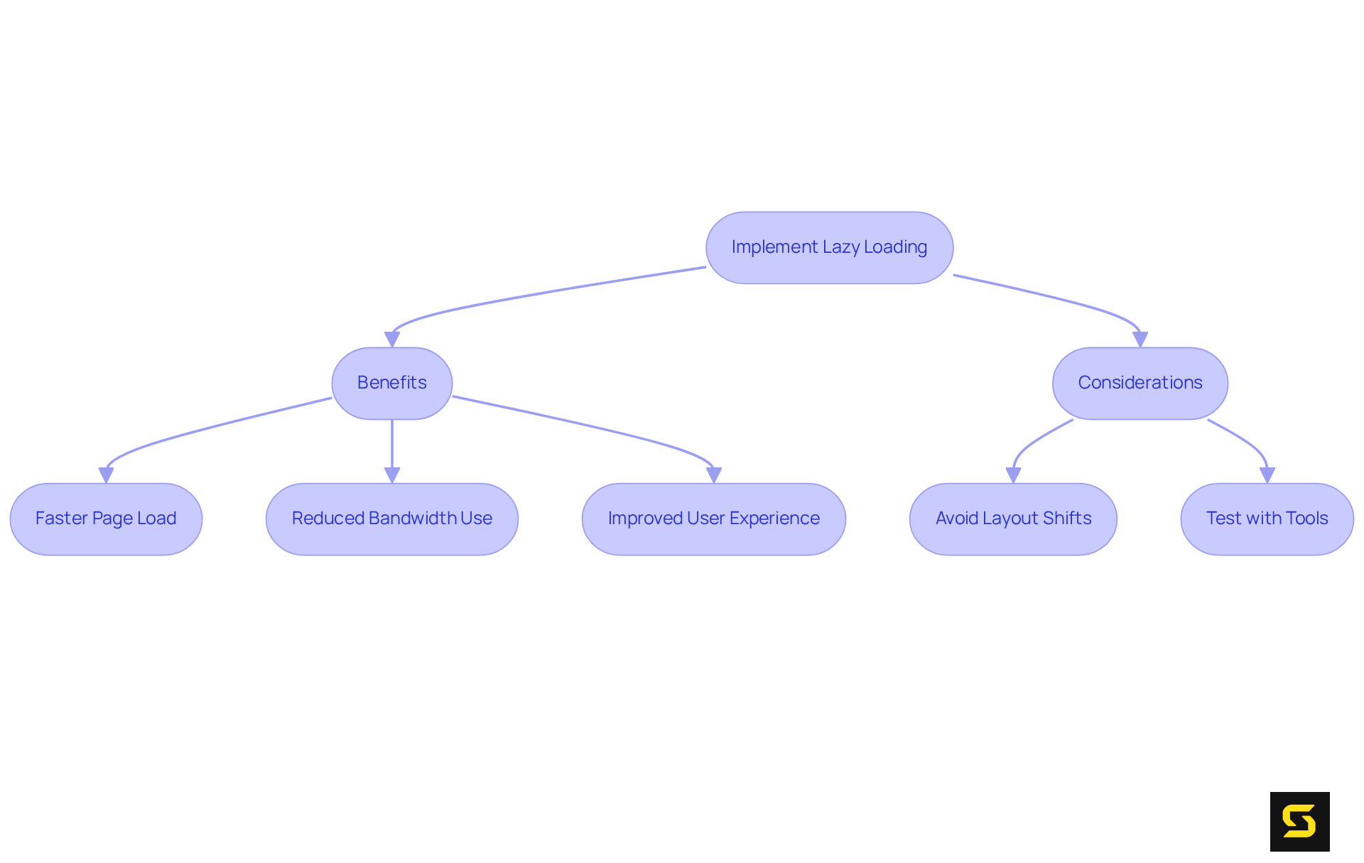
Implement Lazy Loading to Improve Page Speed
Employing deferred retrieval is a game changer for web performance. This technique allows images and videos to load faster by only loading them when they come into view, significantly reducing initial load times. It minimizes the data required upfront, leading to faster page rendering and an enhanced user experience. Recent data indicates that built-in visual lazy retrieval is now utilized by approximately 29% of websites, with adoption rates steadily increasing as developers recognize its advantages. As Rick Viscomi notes, "Based on the latest information from HTTP Archive, built-in image lazy retrieval is utilized by 29% of sites and adoption is increasing swiftly." Developers can easily integrate lazy resource fetching into their websites using libraries or inherent browser functionalities, ensuring that users download only what is necessary at the right moment.
Web performance experts assert that lazy resource retrieval can enhance the initial page load faster by 30% to 50%. Jewel Lincoln states, "Initial page load speed enhancements frequently vary from 30-50% when lazy loading is effectively executed, which helps pages load faster, creating a more engaging experience for users and reducing frustration associated with slow-loading sites." This method not only conserves bandwidth—particularly beneficial for mobile users with limited data plans—but also boosts overall site performance, contributing to improved search engine rankings. However, it is essential to implement lazy initialization correctly to avoid potential layout shifts that could disrupt the user experience. As lazy retrieval continues to gain traction, its role in enhancing visitor experience and improving site efficiency becomes increasingly critical. To ensure effective implementation, consider testing lazy retrieval strategies using tools like Google PageSpeed Insights or GTmetrix.

Utilize a CDN for Faster Content Delivery
Implementing a Content Delivery Network (CDN) is a game-changer for helping websites load faster. By caching content on servers strategically positioned closer to users, CDNs significantly reduce latency. This means data is delivered from the nearest server, resulting in a faster load time. For example, a major streaming service experienced a remarkable 70% reduction in buffering complaints after adopting a CDN, which also led to a 25% increase in user retention. This clearly highlights the impact of CDNs on user engagement.
Moreover, CDNs are vital for managing traffic spikes. A global news outlet successfully handled five times more traffic without any slowdowns after implementing their CDN, showcasing improved site reliability. This capability not only enhances the overall user experience but also positions CDNs as a crucial component of any performance optimization strategy.
As industry leaders assert, "The faster your site is, the better chance you have moving up in SERPs." This statement underscores the direct correlation between speed and search engine rankings. By leveraging CDNs, businesses can achieve:
- Faster load times
- Enhanced security through DDoS mitigation and SSL encryption
- Higher conversion rates
Don't miss out on the opportunity to elevate your website's performance—consider implementing a CDN today.

Compress Images to Reduce Load Times
Compressing visuals is essential for reducing load times and helping the website to load faster, thereby boosting overall site performance. By leveraging tools and plugins that automatically optimize images during upload, website owners can ensure their graphics are ready for the web. Techniques like lossy and lossless compression can significantly reduce file sizes—often by 25-50 percent—allowing pages to load faster and improve user engagement. For instance, an online platform that optimized its images managed to shrink its total page size from 22MB to just 300KB, achieving this remarkable reduction through effective image optimization strategies. This transformation led to a decrease in Time to Interact from 6.1 seconds to 1.8 seconds, marking a 70% reduction in wait time for users.
Experts emphasize the importance of visual enhancement, noting it as one of the most effective strategies for making pages load faster. As Jeremy Martin, a Technical Evangelist, asserts, 'Image optimization represents the single most effective strategy to help images load faster, with properly implemented techniques delivering performance improvements of 40-60 percent or more.' This includes methods like lossy compression, which reduces file sizes by removing imperceptible data, and lossless compression, which maintains quality while still achieving size reductions.
Current tools and plugins, such as TinyPNG and Smush, facilitate this process by compressing visuals without significant quality loss, thereby enhancing website performance. For example, utilizing these tools can lead to file size reductions of up to 98%, as evidenced by various case studies. Furthermore, modern formats like WebP and AVIF offer better compression rates compared to traditional formats, further accelerating retrieval speeds. By adopting these practices, businesses can not only improve customer experience but also enhance their search engine rankings and conversion rates, making image compression a vital element of web performance strategies.

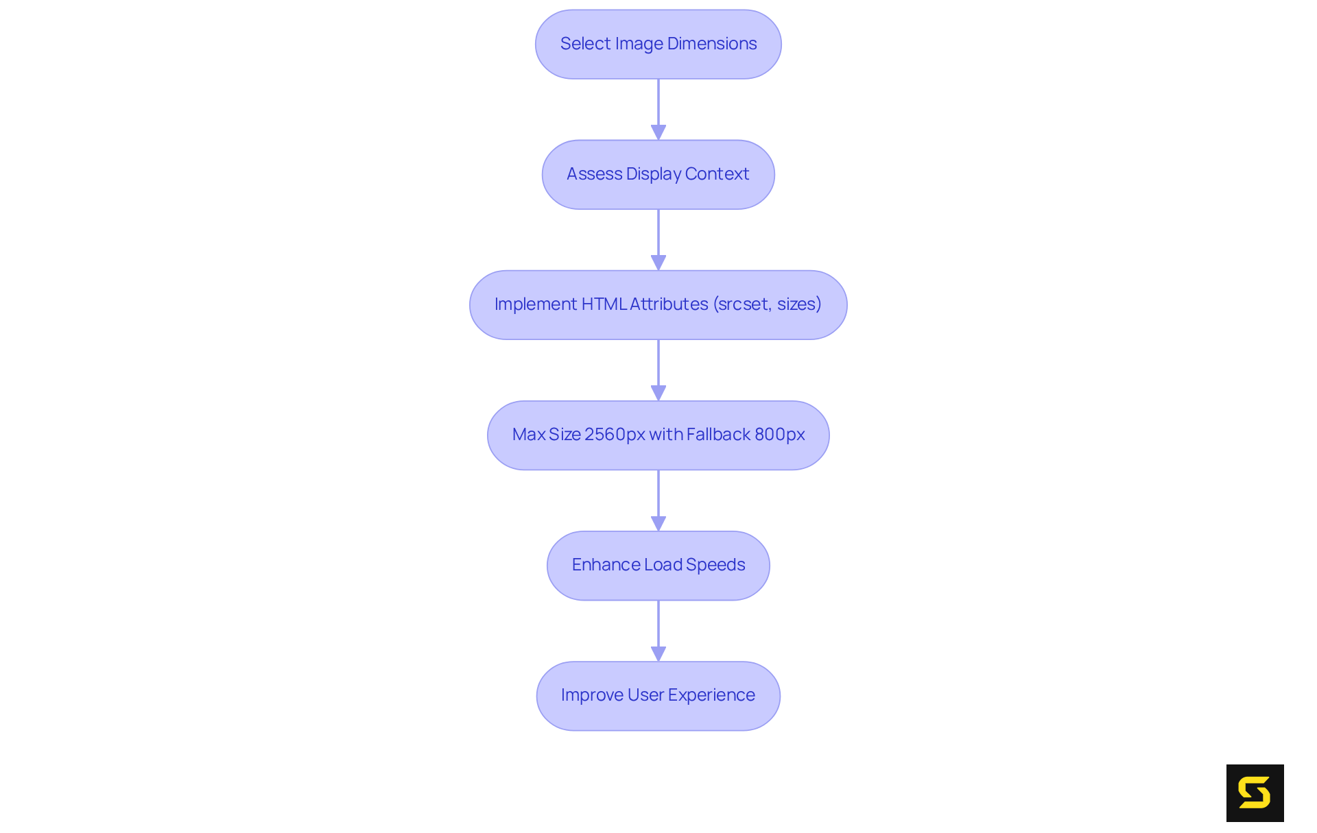
Select Appropriate Image Dimensions for Optimal Loading
Choosing the right dimensions for visuals is crucial for making them load faster. Tailoring images to their display context minimizes unnecessary data transfer, significantly enhancing performance. By implementing adaptable visuals that adjust to different screen sizes, you ensure users receive the best experience and that the content will load faster.
Utilizing HTML attributes like srcset and sizes empowers developers to deliver appropriately sized visuals based on device capabilities, effectively reducing bandwidth usage. For instance, adopting a maximum size of 2560px maintains quality while improving load times across devices, with a fallback size of around 800px suggested for optimal performance.
Case analyses reveal that by embracing adaptable visuals, online platforms can enhance load speeds and ensure that pages load faster, improving visitor experience and leading to increased interaction. This approach is essential in contemporary web development, particularly with the mobile-first strategy that prioritizes smaller displays and scales up, ensuring visuals are effectively delivered to all users.
In conclusion, prioritizing the right dimensions for visuals is not just a technical necessity; it’s a strategic advantage in today’s digital landscape. Take action now to optimize your visuals and elevate your web performance.

Convert Images to WebP for Enhanced Performance
Transforming images to the WebP format is a game-changer for website performance, thanks to its advanced compression capabilities. WebP images can be 25% to 34% smaller than JPEGs and 26% smaller than PNGs, all while maintaining high visual quality. This significant reduction in file size allows the pages to load faster, which is crucial for user retention and engagement. For example, YouTube's adoption of WebP thumbnails resulted in a remarkable 10% increase in page load speed, clearly demonstrating the tangible benefits of this format.
Currently, about 7.8% of all online platforms are utilizing WebP, and its adoption is on the rise, supported by the fact that 96% of browsers fully support this format. By transitioning to WebP, website owners can not only improve overall site performance but also make their pages load faster, establishing it as a best practice in modern web development. Industry leaders emphasize that optimizing image formats is essential for achieving peak web performance, and WebP stands out as a top choice for developers aiming to elevate user experience.

Enable Browser Caching for Faster Repeat Visits
Enabling browser caching is essential for optimizing website performance. By allowing frequently accessed resources to be stored locally on users' devices, these resources can load faster during repeat visits. Setting appropriate cache headers, such as Cache-Control headers that indicate a max-age of up to one year, empowers website owners to dictate how long resources remain stored. This ensures that visitors can access the site quickly and load faster without unnecessary data transfer.
The benefits of this practice extend beyond mere convenience; it enhances customer satisfaction and reduces server load, leading to improved overall performance. In fact, efficient caching techniques can enable content to load faster by decreasing loading durations by an impressive 50-90%, depending on the type of content and caching strategy employed. This not only enhances user experiences but also boosts engagement.
As James Gibbons, Senior Customer Success Manager at Quattr, aptly states, "Caching is a crucial element of optimization as it significantly contributes to enhancing page speed." Furthermore, leveraging Content Delivery Networks (CDNs) can amplify performance by distributing cached content across multiple locations, which helps users load faster.
However, it’s crucial to navigate the potential challenges of caching dynamic content. Careful management is required to guarantee that users receive timely and relevant information. By prioritizing effective caching strategies, website owners can significantly enhance their site's performance, allowing it to load faster and improve user experience.

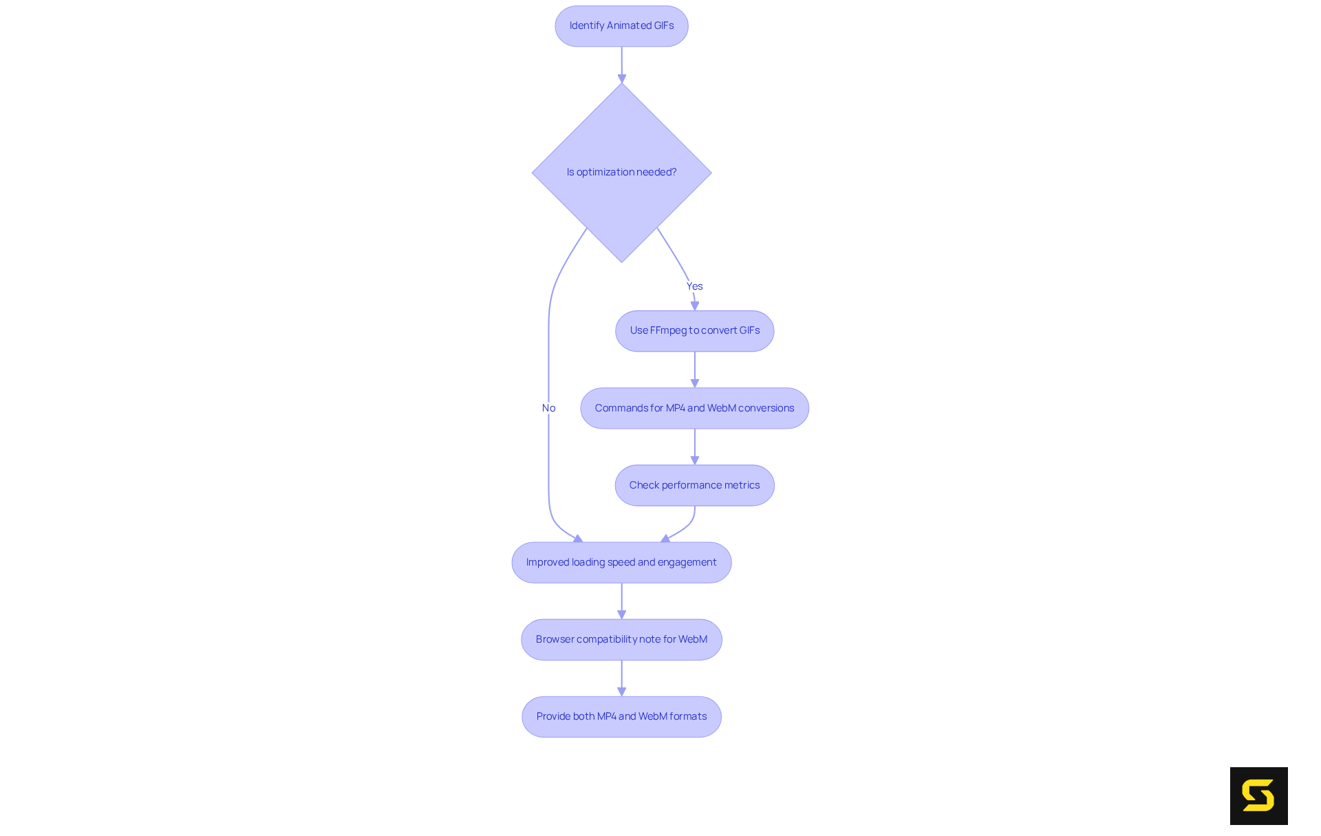
Replace GIFs with Videos to Enhance Loading Speed
Substituting animated GIFs with HTML5 videos is not just a trend; it’s a proven strategy for enhancing website performance. Videos, especially when optimized for web use, typically boast significantly smaller file sizes compared to GIFs. For example, a standard GIF can reach up to 3.7 MB, while an MP4 version of the same content may only be 551 KB, and a WebM version can be even smaller at 341 KB. This reduction in file size translates directly to load faster access times, which are crucial for audience retention and engagement.
To convert GIFs into video formats like MP4 or WebM, developers can utilize FFmpeg with commands such as ffmpeg -b:v -crf mp4 -vcodec libx264 -pix_fmt yuv420p my-animation.mp4 for MP4 and ffmpeg -b:v -crf my-animation.webm for WebM. Real-world examples underscore the effectiveness of this approach. Websites that have transitioned from GIFs to HTML5 videos report improved performance metrics, particularly in speed, which helps them load faster and enhance user experience. Developers highlight that employing <img> elements for static images and <video> elements for dynamic content can significantly enhance the Largest Contentful Paint (LCP) metric, a vital indicator of loading performance. Unlike GIFs, which often impede LCP due to their larger sizes, HTML5 videos can be optimized to load faster and more efficiently.
Current trends reveal a growing preference for video formats over GIFs among web developers. Many advocate for HTML5 videos not only for their reduced file sizes but also for their capacity to maintain visual engagement without sacrificing performance. However, it’s essential to recognize that not all browsers support WebM, which may require providing both MP4 and WebM formats to ensure compatibility. As one developer aptly noted, the shift to video formats fosters a more seamless user experience, ultimately leading to higher satisfaction and retention rates. By adopting this strategy, website owners can ensure their sites are not only visually appealing but also optimized for speed to load faster and improve efficiency.

Serve Responsive Images for Device-Specific Loading
Enhancing loading durations across various devices hinges on the effective use of adaptable visuals. By implementing the srcset attribute, developers can offer multiple visual sources tailored to different screen sizes and resolutions. This approach ensures that users receive images appropriately sized for their devices, minimizing unnecessary data transfer and allowing the pages to load faster.
Consider this: large pages take 486% longer to fully render compared to smaller ones. This stark statistic underscores the critical role responsive images play in enabling the website to load faster. Industry leaders emphasize that responsive design is essential for maintaining user engagement and boosting overall site performance. For instance, a business can anticipate making 30.5 sales for every 1,000 visitors if its website loads in just one second. This illustrates the direct link between loading speed and conversion rates.
Moreover, Matt Loy highlights that '70% of consumers say that page speed impacts their purchasing decisions.' Clearly, adopting responsive images as a standard practice not only enhances user experience but also helps web pages load faster, driving measurable results in digital performance. Businesses must recognize the value of these strategies and take action to implement them, ensuring they stay competitive in a fast-paced digital landscape.

Conclusion
In the pursuit of optimal website performance, speed is paramount. This article underscores proven strategies that not only enhance loading times but also elevate the overall user experience. By implementing these techniques, businesses can significantly amplify their online presence and conversion rates, ensuring they stay competitive in a rapidly evolving digital landscape.
Key insights from the article highlight the critical role of:
- Custom software development
- Image optimization
- Effective caching techniques
Tools like Imagify and the adoption of modern image formats such as WebP are essential in reducing load times. Moreover, strategies like lazy loading and the use of Content Delivery Networks (CDNs) are vital for delivering content efficiently, while responsive images guarantee that users enjoy the best experience across all devices.
Ultimately, the message is clear: prioritizing website speed is not merely a technical enhancement; it is a strategic necessity. By embracing these best practices, businesses can enhance user engagement, satisfaction, and conversion rates. The digital landscape is evolving, and those who act on these insights will position themselves for success, fostering an environment where fast-loading websites lead to enduring customer relationships and increased profitability.
FAQ
What is SDA and what does it specialize in?
SDA is a leader in custom software development, focusing on enhancing online performance through user-centered design and cutting-edge technologies.
How does SDA improve website performance?
SDA improves website performance by delivering solutions that enhance speed, enabling applications to load faster and improve overall user experience, while integrating industry best practices in software engineering.
What impact does page load speed have on conversion rates?
Studies show that when pages load in just one second, the average conversion rate can increase to nearly 40%. Conversely, a one-second delay can reduce conversion rates by up to 20%.
Can you provide an example of a successful optimization project?
An example is Netflix, which implemented strategic optimizations that led to significant gains in user engagement and satisfaction.
What percentage of consumers consider page load speed important for purchasing decisions?
Nearly 70% of consumers indicate that faster page load speeds influence their willingness to purchase from an online retailer.
What is Imagify and how does it help website performance?
Imagify is an optimization plugin for WordPress that reduces image file sizes without compromising quality, significantly enhancing access speed and maintaining fast page load times.
Why is image optimization important for websites?
Image optimization is crucial for maintaining fast page load times, which directly impacts SEO rankings and overall user experience.
What is lazy loading and how does it benefit web performance?
Lazy loading is a technique that allows images and videos to load only when they come into view, significantly reducing initial load times and improving user experience by minimizing upfront data requirements.
What are the potential speed enhancements from implementing lazy loading?
Effective implementation of lazy loading can enhance initial page load speed by 30% to 50%.
What should developers consider when implementing lazy loading?
Developers should ensure lazy loading is implemented correctly to avoid layout shifts that could disrupt user experience and consider testing strategies using tools like Google PageSpeed Insights or GTmetrix.
